Hallo zusammen,
ich möchte bin erst seit kurzem glücklichem Besitzer eines Regie 520 und eines PS500. Die beiden treiben Boxen aus dem Hause Nubert an. Der Yamaha, der vorher an dieser Stelle stand, war zwischen Vor- uns Endstufe auftrennbar und es war ein ATM Modul aus dem Hause Nubert eingeschleift. Dieses funktioniert wie einem Equalizer, ist aber spezifisch auf den Lautsprecher zugeschnitten. Ähnliches hatte ich auch bei dem 520 vor. Habe ich einen Denkfehler oder kann ich den Endverstärker-Eingang/Vorverstärker-Ausgang (den mit dem Brückenstecker) dafür nutzen? Ich wollte mir einen Adapter dazu löten, der von 1x DIN auf 4xRCA (Ausgang Links/Rechts, Eingang Links/Rechts) geht und damit an das ATM gehen. Hat jemand die Pinbelegung des Anschlusses zur Verfügung und kann sie mir weitergeben?
Weiterhin würde ich gern den Reserve Anschluss zum Line-In / Line-Out machen und hierfür einen identischen Adapter wie oben beschrieben verwenden. Ich bin mir aber unklar ob der Reserve nur für Aufnahmen, also als Line-Out, funktioniert oder in beide Richtungen. Auch hier stellt sich mir die Frage der PIN-Belegung.
Ich würde mich über eure Einschätzung freuen.
Viele Grüße
Tristan
PIN Belegung Anschlüsse CEV 520
Re: PIN Belegung Anschlüsse CEV 520
Hallo Tristan,
Du denkst genau richtig, die Anschlüsse lassen sich wie gewünscht verwenden.
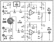
Statt langer Erklärungen siehe Bild

Leider weiß ich nicht, welche Signalpegel anliegen daher noch ein Schaltbild für eine Pegelanpassung.
Ist als Bausatz leider nicht mehr erhältlich, daher im Bedarfsfall auf Lochraster aufbauen.

Viele Grüße
Hajo
Du denkst genau richtig, die Anschlüsse lassen sich wie gewünscht verwenden.
Statt langer Erklärungen siehe Bild

Leider weiß ich nicht, welche Signalpegel anliegen daher noch ein Schaltbild für eine Pegelanpassung.
Ist als Bausatz leider nicht mehr erhältlich, daher im Bedarfsfall auf Lochraster aufbauen.

Viele Grüße
Hajo
R4/CC4 triple F (fit for future) https://tinyurl.com/2bay9e9k
Re: PIN Belegung Anschlüsse CEV 520
Hallo Hajo,
danke für die Antwort. Heißt, der Reserve-Anschluss kann out und in?! Ich hatte dachte ich irgendwo gelesen, damit geht nur eine Aufnahme auf Tonband, also nur out (machte auch keinen Sinn für mich).
Über das Thema Pegelanpassung bin ich heute Nacht auch noch gestolpert. Das war mir nicht bewusst. Ich hatte dazu dieses Kabel gefunden:
https://www.retrokabel.de/de/product_in ... omp--.html
Da sind auf jeden Fall weniger Bauteile drin als auf deiner (ich hoffe "DU" ist ok) Zeichnung. Kennt jemand das Kabel und weiß ob das die Pegelanpassung ausreichend abdecken kann?
Für das ATM Modul glaube ich, dass eine Pegelanpassung nicht zielführend sein dürfte, da das ATM ja das Signale was es bekommt "umformt" und dann wird der ausgibt. Hier findest nach meinem Verständnis keine Pegelerhöhung statt. Somit dürfe der Endverstärker-Eingang nicht überfordert sein. So zumindest die Hoffnung.
Bleibt auf jeden Fall die Frage, längst das Kabel von Retrokabel (kennt das jemand) oder sollte es der Bausatz sein? Weiß jemand und er welchem Name der Bausatz gehandelt wurde? Vielleicht gibt es ja einen bei Ebay.
Viele Grüße
Tristan
danke für die Antwort. Heißt, der Reserve-Anschluss kann out und in?! Ich hatte dachte ich irgendwo gelesen, damit geht nur eine Aufnahme auf Tonband, also nur out (machte auch keinen Sinn für mich).
Über das Thema Pegelanpassung bin ich heute Nacht auch noch gestolpert. Das war mir nicht bewusst. Ich hatte dazu dieses Kabel gefunden:
https://www.retrokabel.de/de/product_in ... omp--.html
Da sind auf jeden Fall weniger Bauteile drin als auf deiner (ich hoffe "DU" ist ok) Zeichnung. Kennt jemand das Kabel und weiß ob das die Pegelanpassung ausreichend abdecken kann?
Für das ATM Modul glaube ich, dass eine Pegelanpassung nicht zielführend sein dürfte, da das ATM ja das Signale was es bekommt "umformt" und dann wird der ausgibt. Hier findest nach meinem Verständnis keine Pegelerhöhung statt. Somit dürfe der Endverstärker-Eingang nicht überfordert sein. So zumindest die Hoffnung.
Bleibt auf jeden Fall die Frage, längst das Kabel von Retrokabel (kennt das jemand) oder sollte es der Bausatz sein? Weiß jemand und er welchem Name der Bausatz gehandelt wurde? Vielleicht gibt es ja einen bei Ebay.
Viele Grüße
Tristan
Re: PIN Belegung Anschlüsse CEV 520
Hallo Tristan,
Der Reserve Anschluss ist ein eigenständiger Eingang, er ist aber meines Wissens nicht für die Hinterbandkontrolle (Tape monitor) geeignet.
Der Aufnahme Ausgang der Eingangsbuchse Band ist Ursprünglich mit dem der Reserve Buchse parallelgeschaltet.
Mit der beigefügten Service Information bekomm die Reserve Buchse einen unabhängigen Ausgang.
Das ist notwendig, weil es Tonbandgeräte gibt die das Aufnahmesignal kurzschließen, wenn sie sich im Wiedergabebetrieb befinden.
In dem Retrokabel sind nur die Bauteile drin, die du im Schaltbild unterhalb der DIN Buchse sehen kannst. Also ein reiner Abschwächer, was oft ausreichend ist.
Es gibt aber Fälle, wo das DIN Ausgangssignal zu gering für einen Chinch- Eingang ist, um diesen voll auszusteuern. Da brauchst du dann den aktiven Teil mit Operationsverstärker.
Dein ATM Modul dürfte ähnlich zu meinem BOSE 901 Equalizer arbeiten, da erwarte ich keine Probleme.
Grüße
Hajo
Der Reserve Anschluss ist ein eigenständiger Eingang, er ist aber meines Wissens nicht für die Hinterbandkontrolle (Tape monitor) geeignet.
Der Aufnahme Ausgang der Eingangsbuchse Band ist Ursprünglich mit dem der Reserve Buchse parallelgeschaltet.
Mit der beigefügten Service Information bekomm die Reserve Buchse einen unabhängigen Ausgang.
Das ist notwendig, weil es Tonbandgeräte gibt die das Aufnahmesignal kurzschließen, wenn sie sich im Wiedergabebetrieb befinden.
In dem Retrokabel sind nur die Bauteile drin, die du im Schaltbild unterhalb der DIN Buchse sehen kannst. Also ein reiner Abschwächer, was oft ausreichend ist.
Es gibt aber Fälle, wo das DIN Ausgangssignal zu gering für einen Chinch- Eingang ist, um diesen voll auszusteuern. Da brauchst du dann den aktiven Teil mit Operationsverstärker.
Dein ATM Modul dürfte ähnlich zu meinem BOSE 901 Equalizer arbeiten, da erwarte ich keine Probleme.
Grüße
Hajo
R4/CC4 triple F (fit for future) https://tinyurl.com/2bay9e9k
Re: PIN Belegung Anschlüsse CEV 520
Hallo,
mal ganz allgemein: bevor ich mit Widerständen das Signal schwäche und dann einen Verstärker zum Anheben des Pegels für Cinch-Eingänge einsetzen muß, da nehme ich doch lieber kleinere Widerstände, z.B. 47 kOhm statt den angegebenen 270 - 470 kOhm Widerständen. Evtl. muß man da etwas ausprobieren, hängt halt stark vom Aufnahmeeingangswiderstand des jeweiligen Tonbandgeräts/Kassettenrekorders ab.
Gruß
Raimund
PS: Wenn man da ein TG 1000/1020 anschliessen will, kann man die Widerstände sogar ganz weglassen.
mal ganz allgemein: bevor ich mit Widerständen das Signal schwäche und dann einen Verstärker zum Anheben des Pegels für Cinch-Eingänge einsetzen muß, da nehme ich doch lieber kleinere Widerstände, z.B. 47 kOhm statt den angegebenen 270 - 470 kOhm Widerständen. Evtl. muß man da etwas ausprobieren, hängt halt stark vom Aufnahmeeingangswiderstand des jeweiligen Tonbandgeräts/Kassettenrekorders ab.
Gruß
Raimund
PS: Wenn man da ein TG 1000/1020 anschliessen will, kann man die Widerstände sogar ganz weglassen.
Re: PIN Belegung Anschlüsse CEV 520
Hallo zusammen,
der Plan, was da ran soll ist wie folgt:
Vorverstärker Ausgang/Endverstärker Eingang
--> hier soll das Nubert ATM dazwischen
LV-Ausgang
--> unbelegt (hier müsste doch eigentlich auch ein Line out funktionieren oder?)
Reserve (aufgeteilt in Line out und Line in)
--> Line out soll als RCA an einen Stereo Eingang eines Yamaha AV-Receiver um das Signal auch mal als 7-Kanal Stereo ausgeben zu können. Klingt als Hintergrund Musik manchmal ganz nett, weil es einen Sound macht, der einen angenehm umhüllt, weil er von überall kommt.
--> Line in als RCA dann mit oder ohne die Pegelanpassung an den Line out des Yamaha AV Receivers um hier Bluetooth Signale, Webradio, Streaming, ... einspielen zu können
Phono
--> da bleibt der PS 500 dran
Band
--> da soll ein TGC 450 ran, was das Christkind bringt
Ich bin gespannt ob das so funktioniert, ob ich an dem Reserve Anschluss noch optimieren muss.
@Raimund: ich werde es erstmal mit dem selbst gelöteten Adapter-Kabel (ohne Widerstände) für den Line in/out Umfang probieren und schauen was passiert.
Ist hier ein Risiko gegeben, dass mir ein zu kräftiges Signal etwas in dem 520 zerlegt?
@Hajo: wo finde ich die Service-Information?
Schönen Abend noch und
viele Grüße
Tristan
der Plan, was da ran soll ist wie folgt:
Vorverstärker Ausgang/Endverstärker Eingang
--> hier soll das Nubert ATM dazwischen
LV-Ausgang
--> unbelegt (hier müsste doch eigentlich auch ein Line out funktionieren oder?)
Reserve (aufgeteilt in Line out und Line in)
--> Line out soll als RCA an einen Stereo Eingang eines Yamaha AV-Receiver um das Signal auch mal als 7-Kanal Stereo ausgeben zu können. Klingt als Hintergrund Musik manchmal ganz nett, weil es einen Sound macht, der einen angenehm umhüllt, weil er von überall kommt.
--> Line in als RCA dann mit oder ohne die Pegelanpassung an den Line out des Yamaha AV Receivers um hier Bluetooth Signale, Webradio, Streaming, ... einspielen zu können
Phono
--> da bleibt der PS 500 dran
Band
--> da soll ein TGC 450 ran, was das Christkind bringt
Ich bin gespannt ob das so funktioniert, ob ich an dem Reserve Anschluss noch optimieren muss.
@Raimund: ich werde es erstmal mit dem selbst gelöteten Adapter-Kabel (ohne Widerstände) für den Line in/out Umfang probieren und schauen was passiert.
Ist hier ein Risiko gegeben, dass mir ein zu kräftiges Signal etwas in dem 520 zerlegt?
@Hajo: wo finde ich die Service-Information?
Schönen Abend noch und
viele Grüße
Tristan


