Guten Abend,
mein AC701 und der AP701 sind vor einigen Tagen eingetroffen!
Super gut verpackt von Gerhard Loew, doppelter Karton (also Karton im Karton), mit viel passgenauem Dämmmaterial, Geräte genau wie besprochen / beschrieben.
Der erste Eindruck ist ... wow!
Obwohl es unrestaurierte Geräte sind, mit den Originalbauteilen (bis auf die Entstörkondensatoren), also auch den alten Elkos, klingen sie fantastisch.
Schon der A301 und der A501 haben mich begeistert aber die beiden 701 legen noch was ordentlich drauf.
Jetzt habe ich alle solo Komponenten der Studio line zusammen.
Ich werde in den nächsten Tagen mal die Netzteilelkos prüfen, ob alles soweit in Ordnung ist.
Nach der etwas überraschenden Erfahrung mit einem defekten 250 μF Elko im T301, der mir fast den Trafo geröstet hätte, bin ich hier vorsichtig.
(der 250 μF Elko im Netzteil des T301 hatte nur noch wenige Ohm Widerstand, es floß reichlich Strom)
Den ersten Eindruck vom AC 701 und AP 70 hatte ich glaube ich sogar am Stand von Gerhard Loew auf der letzten braun + Design Börse in Kronberg gewonnen.
Außerdem habe ich auch eine Garnitur jedes Wochenende in der braun Sammlung Ettel bewundern können (wenngleich dort nicht in Vorführung).
Wenn ich die beiden Geräte überhole, werde ich eine gründliche Fotostrecke machen und hier einstellen.
Viele Grüße + einen schönen Abend!
Michael
AC701 und AP701, Neuerwerb
Re: AC701 und AP701, Neuerwerb
Ich habe bislang nur den Deckel des AP 701 geöffnet, um einen ersten Eindruck zu bekommen.
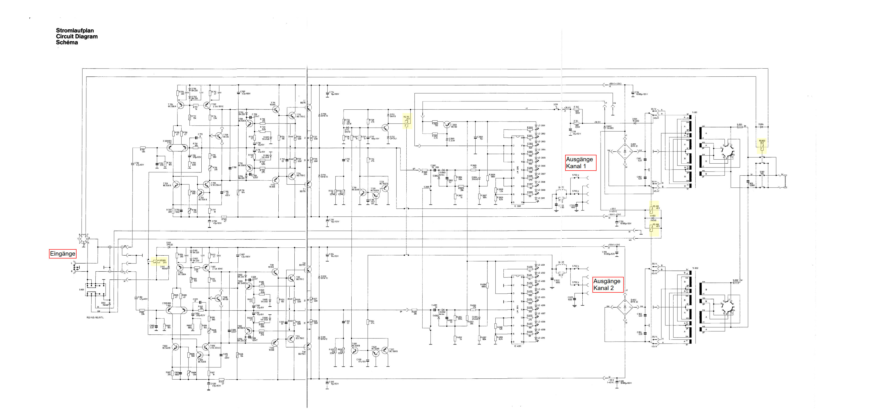
Ich muss mindestens das Relais RS 701 austauschen, da es bei einem Kanal Kontaktprobleme hat.
Das Ausgangssignal ist ab und an nach dem einschalten leise bzw. leiser auf einem Kanal und verzerrt dann.
Manchmal gelingt es aber auch nach mehrmaligem Aus- und Einschalten nicht, das Signal mit dem gleichen Pegel und unverzerrt auf beiden Kanälen zu hören.
Ich habe bei Reichelt ein Relais bestellt, der Typ wurde in einem anderen Thread hier im Forum genannt.
(Finder Typ 40.52.7).
Weiß eventuell jemand, wo das Relais RS 601 24V verbaut ist? (Links im Schaltplan markiert). Ich konnte es noch nicht finden.
Grüße
Michael
Ich muss mindestens das Relais RS 701 austauschen, da es bei einem Kanal Kontaktprobleme hat.
Das Ausgangssignal ist ab und an nach dem einschalten leise bzw. leiser auf einem Kanal und verzerrt dann.
Manchmal gelingt es aber auch nach mehrmaligem Aus- und Einschalten nicht, das Signal mit dem gleichen Pegel und unverzerrt auf beiden Kanälen zu hören.
Ich habe bei Reichelt ein Relais bestellt, der Typ wurde in einem anderen Thread hier im Forum genannt.
(Finder Typ 40.52.7).
Weiß eventuell jemand, wo das Relais RS 601 24V verbaut ist? (Links im Schaltplan markiert). Ich konnte es noch nicht finden.
Grüße
Michael
Re: AC701 und AP701, Neuerwerb
Ich habe das Relais RS 601 gefunden, rechts oben vom Relais RS 701 aus gesehen (auf dem Foto der Platine, das graue Oval mit schwarzer Mitte).
Re: AC701 und AP701, Neuerwerb
Nachtrag: das Relais RS 701 ist getauscht, das Gerät spielt einwandfrei.
Eine weitere Revision habe ich bislang noch nicht durchgeführt, daher gab es bisher noch nicht die in Beitrag #1 versprochene Fotostrecke.
Die Elkos sind schon eingekauft aber da das Gerät bereits in dem jetzigen Zustand sehr gut klingt, habe ich die Revision verschoben. Es gibt zudem auch ein paar weitere Baustellen an anderer Stelle, die dringender sind.
Eine weitere Revision habe ich bislang noch nicht durchgeführt, daher gab es bisher noch nicht die in Beitrag #1 versprochene Fotostrecke.
Die Elkos sind schon eingekauft aber da das Gerät bereits in dem jetzigen Zustand sehr gut klingt, habe ich die Revision verschoben. Es gibt zudem auch ein paar weitere Baustellen an anderer Stelle, die dringender sind.

