habe meinem R2 neue Netzteil Elkos und 39 Ohm Widerstand spendiert, einen neuen Goldkap und ein neues Lautsprecher Relais.
Super Anleitung hier im FORUM.
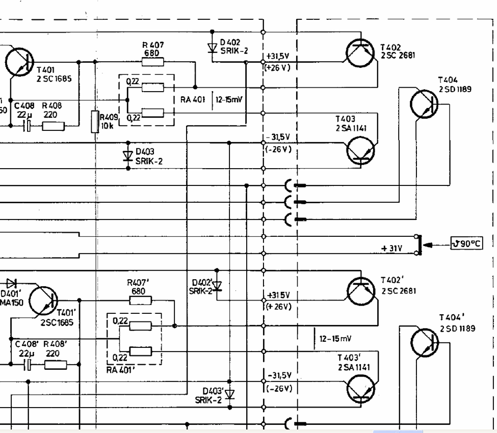
Nun wollte ich den Ruhestrom einstellen, dass ist das einzige was ich mit dem Multimeter hinbekomme.
Laut Service Manual zu Messen an T402/T403.
Ich schäme mich etwas zu Fragen aber ich finde die Messpunkt (Emitter) nicht, wenn ich nicht kurz vorm abdrehen wäre, hätte ich gar nicht gefragt.
Für etwas Hilfe wäre ich sehr sehr dankbar.
Grüße
Christian




