T2 Drehknopf Senderwahl/Tuning und Lautsprecher-Rauschen
T2 Drehknopf Senderwahl/Tuning und Lautsprecher-Rauschen
Hallo in die Runde,
habe eine Atelier-Anlage mit C3, A2, CD3, T2 und P3-Modulen "geerbt". Den defekten CD-Slider habe ich schon im Griff. Jetzt bleiben nur zwei Schwierigkeiten, bei denen ich auf Ratschlag aus dem Forum hoffe:
1. Der Drehknopf vom T2 lässt sich zwar in beide Richtungen drehen, die Frequenz wird aber immer nur rückwärts durchlaufen - egal wie rum ich drehe. Ist das normal? Kann ich mir nicht vorstellen... und wenn es nicht normal ist, welche Abhilfe gibt es eventuell?
2. Manchmal setzen die Lautsprecher aus, alle paar Sekunden ganz kurz - oder die Wiedergabe wird kurz leiser. An anderen Tagen läuft die Anlage von Beginn an tadellos - ich kann das Problem also nicht sicher reproduzieren. Irgendwelche Ideen, was dahinter stecken könnte? Es handelt sich um "jahrgangsgerechte" Canton-Boxen, die an einer anderen Anlage feherlos laufen.
Bin für alle Ideen dankbar!
habe eine Atelier-Anlage mit C3, A2, CD3, T2 und P3-Modulen "geerbt". Den defekten CD-Slider habe ich schon im Griff. Jetzt bleiben nur zwei Schwierigkeiten, bei denen ich auf Ratschlag aus dem Forum hoffe:
1. Der Drehknopf vom T2 lässt sich zwar in beide Richtungen drehen, die Frequenz wird aber immer nur rückwärts durchlaufen - egal wie rum ich drehe. Ist das normal? Kann ich mir nicht vorstellen... und wenn es nicht normal ist, welche Abhilfe gibt es eventuell?
2. Manchmal setzen die Lautsprecher aus, alle paar Sekunden ganz kurz - oder die Wiedergabe wird kurz leiser. An anderen Tagen läuft die Anlage von Beginn an tadellos - ich kann das Problem also nicht sicher reproduzieren. Irgendwelche Ideen, was dahinter stecken könnte? Es handelt sich um "jahrgangsgerechte" Canton-Boxen, die an einer anderen Anlage feherlos laufen.
Bin für alle Ideen dankbar!
Hallo,
nein, das ist nicht normal. Die beiden Suchlauftasten gehen aber - oder? Der Dreknopf mus beim nachts-rechts Drehen die Frequenzen nach oben erhöhen. Sitze gerade an einem Firmen-Rechner ohne Zugriff auf mein Servicemanual, da wird die genaue Wirkweise beschrieben. Kann ich Dir morgen abend oder übermorgen früh senden.
Im Prinzip leuchtet eine Diode durch sich drehende Schitze beim Drehen und dadurch wird die Drehrichtung interpretiert. Leuchtet da Deine Diode z.B.? (Sieht man nur mit abgenommenen Deckel.)
Gruß - Rüdiger
nein, das ist nicht normal. Die beiden Suchlauftasten gehen aber - oder? Der Dreknopf mus beim nachts-rechts Drehen die Frequenzen nach oben erhöhen. Sitze gerade an einem Firmen-Rechner ohne Zugriff auf mein Servicemanual, da wird die genaue Wirkweise beschrieben. Kann ich Dir morgen abend oder übermorgen früh senden.
Im Prinzip leuchtet eine Diode durch sich drehende Schitze beim Drehen und dadurch wird die Drehrichtung interpretiert. Leuchtet da Deine Diode z.B.? (Sieht man nur mit abgenommenen Deckel.)
Gruß - Rüdiger
oft mehrfach und in Betrieb: nahezu alle atelier-Komponenten (außer 1er-Reihe) sowie diverse slimline- und regie-Geräte
Aktuelle "Projekte": AC701, PA4 und immer wieder R2/R4
Aktuelle "Projekte": AC701, PA4 und immer wieder R2/R4
Danke - ich hab's befürchtet. Aus der Bedienungsanleitung bin ich allerdings nicht schlau geworden, da steht nur eine ganz oberflächliche Beschreibung und keine Antwort auf meine Frage. Wenn das Servicemanual da mehr hergibt, freue ich mich auf eine Info.
In Sachen Diode werde ich mir am Wochenende das Gerät wohl (erneut) zur Brust nehmen und den Deckel abbauen. Danke für den Hinweis, vielleicht haben wir dann schon den Übeltäter (Teil 1)...
In Sachen Diode werde ich mir am Wochenende das Gerät wohl (erneut) zur Brust nehmen und den Deckel abbauen. Danke für den Hinweis, vielleicht haben wir dann schon den Übeltäter (Teil 1)...
Hallo (Namenloser!
)
Ich komme gerade wieder nach Hause. So steht es im Service Manual:
MIKROPROZESSOR - IC
Die Funktionen Handabstimmung, Suchlauf, Feinverstimmung, Speicher, Frequenzanzeige und FM-AM-Umschaltung werden durch den IC 401 ausgeführt. Die FM-Oszillatorfrequenz wird über den Vorteiler IC 403 an Anschluß 38, die AM-Oszillatorfrequenz wird über T 212 entkoppelt, Anschluß 39 zugeführt. IC 402 enthält Zähler, Code-Wandler, ZF-offset, Speicher und Segmenttreiber.
Die Frequenz wird über 7-Segmentanzeigen in Schriften von 50 kHz angezeigt. Bei Handabstimmung entstehen die Pulse zur Ansteuerung des IC 401 für die 50 kHz-Schritte durch eine magnetisch gerastete Blende, die bei Betätigung den Lichtstrahl der LD 461 auf die Fototransistoren T 461 und T 462 freigibt. Aus der Reihenfolge der angesteuerten Fototransistoren ermittelt die nachgeschaltete Logik die Drehrichtung. Die Umschaltung AM-FM wird durch Anlegen einer Schallspannung an Anschluß 4 (FM) oder 5 (AM) erreicht. Bei Suchlauf stoppt der Frequenzdurchlauf, wenn ein Sender die Bedingungen Mutingfenster-Mitte und Ratio-Nulldurchgang erfüllt.
Das hilft Dir vielleicht noch nicht allein - ich selbst versuche mir gerade Radiowissen anzueigenen. Und ganz leicht - ist das nicht! Aber Du könntest mal Spannungen am IC messen - was da jeweils auf den Anschlüssen ankommt. Vielleicht ist auch einer der Transistoren defekt. Übrigens - die ganze Laufrad-Baugruppe kann man ziemlich leicht und gut ausbauen. (Wenn Du die Front abnimmst.) Ich hätte bei mir welche zum Austesten, ob es diese Baugruppe ist - oder eben der Defekt auf der nachgeschalteten Platine liegt. Aber abgeben... mag ich eigentlich noch keine.
So - ich bin zu müde, um auf dem Schaltplan nachzusehen - für heute Abend muss das als Hinweis erst einmal reichen.
Gruß - Rüdiger
Ich komme gerade wieder nach Hause. So steht es im Service Manual:
MIKROPROZESSOR - IC
Die Funktionen Handabstimmung, Suchlauf, Feinverstimmung, Speicher, Frequenzanzeige und FM-AM-Umschaltung werden durch den IC 401 ausgeführt. Die FM-Oszillatorfrequenz wird über den Vorteiler IC 403 an Anschluß 38, die AM-Oszillatorfrequenz wird über T 212 entkoppelt, Anschluß 39 zugeführt. IC 402 enthält Zähler, Code-Wandler, ZF-offset, Speicher und Segmenttreiber.
Die Frequenz wird über 7-Segmentanzeigen in Schriften von 50 kHz angezeigt. Bei Handabstimmung entstehen die Pulse zur Ansteuerung des IC 401 für die 50 kHz-Schritte durch eine magnetisch gerastete Blende, die bei Betätigung den Lichtstrahl der LD 461 auf die Fototransistoren T 461 und T 462 freigibt. Aus der Reihenfolge der angesteuerten Fototransistoren ermittelt die nachgeschaltete Logik die Drehrichtung. Die Umschaltung AM-FM wird durch Anlegen einer Schallspannung an Anschluß 4 (FM) oder 5 (AM) erreicht. Bei Suchlauf stoppt der Frequenzdurchlauf, wenn ein Sender die Bedingungen Mutingfenster-Mitte und Ratio-Nulldurchgang erfüllt.
Das hilft Dir vielleicht noch nicht allein - ich selbst versuche mir gerade Radiowissen anzueigenen. Und ganz leicht - ist das nicht! Aber Du könntest mal Spannungen am IC messen - was da jeweils auf den Anschlüssen ankommt. Vielleicht ist auch einer der Transistoren defekt. Übrigens - die ganze Laufrad-Baugruppe kann man ziemlich leicht und gut ausbauen. (Wenn Du die Front abnimmst.) Ich hätte bei mir welche zum Austesten, ob es diese Baugruppe ist - oder eben der Defekt auf der nachgeschalteten Platine liegt. Aber abgeben... mag ich eigentlich noch keine.
So - ich bin zu müde, um auf dem Schaltplan nachzusehen - für heute Abend muss das als Hinweis erst einmal reichen.
Gruß - Rüdiger
oft mehrfach und in Betrieb: nahezu alle atelier-Komponenten (außer 1er-Reihe) sowie diverse slimline- und regie-Geräte
Aktuelle "Projekte": AC701, PA4 und immer wieder R2/R4
Aktuelle "Projekte": AC701, PA4 und immer wieder R2/R4
Hallo,
ich habe den T2 jetzt gerade nicht hier, aber funktioniert das Drehrad nicht mit zwei LEDs und einem Sensor und dazwischen so ein gezacktes Rad?
Hier würde ich erstmal schauen, ob beide LEDs (falls denn tatsächlich zwei drin sein sollten, ich erinnere mich nicht richtig) funktionieren. Oder ob das Drehrad bzw. der Sensor leicht verschoben ist. Passiert dies, kann der Lichtsensor nicht mehr erkennen in welche Richtung das Rad gedreht wird.
Grüße
Jan
ich habe den T2 jetzt gerade nicht hier, aber funktioniert das Drehrad nicht mit zwei LEDs und einem Sensor und dazwischen so ein gezacktes Rad?
Hier würde ich erstmal schauen, ob beide LEDs (falls denn tatsächlich zwei drin sein sollten, ich erinnere mich nicht richtig) funktionieren. Oder ob das Drehrad bzw. der Sensor leicht verschoben ist. Passiert dies, kann der Lichtsensor nicht mehr erkennen in welche Richtung das Rad gedreht wird.
Grüße
Jan
Hallo!
Es ist nur eine rote LED (LD461): die unterschiedlichen Zacken der Blende verraten die Drehrichtung.
(Noch vor dem Frühstück -
ich musste erst eine R4-Front fertigmachen...)
Rüdiger
Es ist nur eine rote LED (LD461): die unterschiedlichen Zacken der Blende verraten die Drehrichtung.
(Noch vor dem Frühstück -
ich musste erst eine R4-Front fertigmachen...)
Rüdiger
oft mehrfach und in Betrieb: nahezu alle atelier-Komponenten (außer 1er-Reihe) sowie diverse slimline- und regie-Geräte
Aktuelle "Projekte": AC701, PA4 und immer wieder R2/R4
Aktuelle "Projekte": AC701, PA4 und immer wieder R2/R4
Also erst einmal ein großes Dankeschön für die Rückmeldungen, Rüdiger & Jan! Ich habe am Wochenende leider was Privates dazwischenbekommen, deswegen steht mein T2 noch unangetastet da. Aber ich werde ihm umgehend an die Platine gehen, sozusagen! Die Herausforderung ist angenommen... und mit Euch Spezialisten hier ist die Lösung offensichtlich nah!
Edit: So, hat mir ja jetzt keine Ruhe gelassen. T2 ist offen - und die erste Erkenntnis: die LED funktioniert. Könnte also einer der beiden Transistoren (T 461 oder T 462) defekt sein... jetzt muss ich aber eine entsprechende Laien-Frage stellen: wo muss ich jetzt mit welchen Messgerät-Einstellungen messen, um herauszufinden, was defekt ist? Gerät habe ich da, aber keinen Plan von Stromlaufrichtungen und -stärken im T2...
Christian
Edit: So, hat mir ja jetzt keine Ruhe gelassen. T2 ist offen - und die erste Erkenntnis: die LED funktioniert. Könnte also einer der beiden Transistoren (T 461 oder T 462) defekt sein... jetzt muss ich aber eine entsprechende Laien-Frage stellen: wo muss ich jetzt mit welchen Messgerät-Einstellungen messen, um herauszufinden, was defekt ist? Gerät habe ich da, aber keinen Plan von Stromlaufrichtungen und -stärken im T2...
Christian
Hallo Christian,
als erstes würde ich die LED und die Fotodiode auf der Gegenseite mit einem Q-Tip und Glasreiniger säubern. Vielleicht hat ja nur der Staub und Dreck der Jahrzehnte, abgelagert auf den optischen Flächen, die Sehfähigkeiten bezüglich Richtung etwas beeinträchtigt.
Herzliche Grüße
Gerhard
als erstes würde ich die LED und die Fotodiode auf der Gegenseite mit einem Q-Tip und Glasreiniger säubern. Vielleicht hat ja nur der Staub und Dreck der Jahrzehnte, abgelagert auf den optischen Flächen, die Sehfähigkeiten bezüglich Richtung etwas beeinträchtigt.
Herzliche Grüße
Gerhard
Hi Gerhard,
danke für die Idee - aber das habe ich schon probiert. Das Gerät ist überhaupt ungewöhnlich sauber für sein Alter (und für die Schrankwand, aus der es stammt
)
@alle:
Ich habe inzwischen auch mit dem Messgerät herumexperimentiert. Die Erkenntnis: beide Fototransitoren funktionieren. Wenn ich die Spannung an den von der kleinen Platine abgehenden Kabeln messe (braunes und rotes Kabel), kann ich die Impulse beim Drehen erkennen. Aber: hier scheint eine Seite etwas stärker zu reagieren als die andere. Kann so ein einzelner Fototransistor mit der Zeit schwächer werden und könnte so eine kleine Abweichung das der Grund allen Übels sein? Hat jemand von Euch vielleicht einen "Referenzwert" für mich? Oder muss ich jetzt eingestehen, dass das Problem irgendwo in Richtung IC 401 liegt...?
Christian
danke für die Idee - aber das habe ich schon probiert. Das Gerät ist überhaupt ungewöhnlich sauber für sein Alter (und für die Schrankwand, aus der es stammt
@alle:
Ich habe inzwischen auch mit dem Messgerät herumexperimentiert. Die Erkenntnis: beide Fototransitoren funktionieren. Wenn ich die Spannung an den von der kleinen Platine abgehenden Kabeln messe (braunes und rotes Kabel), kann ich die Impulse beim Drehen erkennen. Aber: hier scheint eine Seite etwas stärker zu reagieren als die andere. Kann so ein einzelner Fototransistor mit der Zeit schwächer werden und könnte so eine kleine Abweichung das der Grund allen Übels sein? Hat jemand von Euch vielleicht einen "Referenzwert" für mich? Oder muss ich jetzt eingestehen, dass das Problem irgendwo in Richtung IC 401 liegt...?
Christian
Moin!
Schaue zuerst die Betriebsspannungen lt Schaltplan an, ist hier alles so wie es sein soll?
mE. sollten die Impulse vom Dreher beide gleich Stark sein da es die gleichen Bauteile sind, so funktioniert es lt TI:

Schaue mal ob an Pin 3 & 6 die von IC405 die Impulse ankommen.

_____________________________________________________________
Gruß... Uli
Schaue zuerst die Betriebsspannungen lt Schaltplan an, ist hier alles so wie es sein soll?
mE. sollten die Impulse vom Dreher beide gleich Stark sein da es die gleichen Bauteile sind, so funktioniert es lt TI:

Schaue mal ob an Pin 3 & 6 die von IC405 die Impulse ankommen.

_____________________________________________________________
Kommt der Fehler bei allen Eingängen (CD, Tape usw) oder nur beim Tuner?zibra hat geschrieben:2. Manchmal setzen die Lautsprecher aus, alle paar Sekunden ganz kurz - oder die Wiedergabe wird kurz leiser. An anderen Tagen läuft die Anlage von Beginn an tadellos - ich kann das Problem also nicht sicher reproduzieren. Irgendwelche Ideen, was dahinter stecken könnte? Es handelt sich um "jahrgangsgerechte" Canton-Boxen, die an einer anderen Anlage feherlos laufen.
Gruß... Uli
Gruß Uli
__________________________________
Dieser Beitrag kann Spuren von Ironie, Sarkasmus und Haselnüssen enthalten.
__________________________________
Dieser Beitrag kann Spuren von Ironie, Sarkasmus und Haselnüssen enthalten.
Hi Uli!
Auf Pin 3 kommen bei Anleuchten des entsprechenden Transistors ca. 4,5 V an, auf Pin 6 nur ca. 4,0. Genauer kann ich' nicht sagen - habe kein digitales Messgerät und nur zwei Hände
Der Unterschied bleibt aber auch bei Kontrollmessungen, es sind also nicht meine tatterigen Hände.
Ob's letztlich an diesem Unterschied liegt? Kann so ein Fototransistor "ermüden"?
Die Aussetzer habe ich bei allen Kanälen (also zumindest bei Tuner und CD). Aber völlig unregelmäßig - an einem Tag alle paar Sekunden mit längeren Passagen auf halber Lautstärke, an anderern Tagen mehrere Stunden tadellos.
An der Stelle nochmal ein riesen Dankeschön - mit Auszügen aus Schaltplänen - wow!
Ich bleibe optimistisch, die alte Dame (oder Herrn?) wieder fit zu bekommen...
Auf Pin 3 kommen bei Anleuchten des entsprechenden Transistors ca. 4,5 V an, auf Pin 6 nur ca. 4,0. Genauer kann ich' nicht sagen - habe kein digitales Messgerät und nur zwei Hände
Ob's letztlich an diesem Unterschied liegt? Kann so ein Fototransistor "ermüden"?
Die Aussetzer habe ich bei allen Kanälen (also zumindest bei Tuner und CD). Aber völlig unregelmäßig - an einem Tag alle paar Sekunden mit längeren Passagen auf halber Lautstärke, an anderern Tagen mehrere Stunden tadellos.
An der Stelle nochmal ein riesen Dankeschön - mit Auszügen aus Schaltplänen - wow!
Ich bleibe optimistisch, die alte Dame (oder Herrn?) wieder fit zu bekommen...
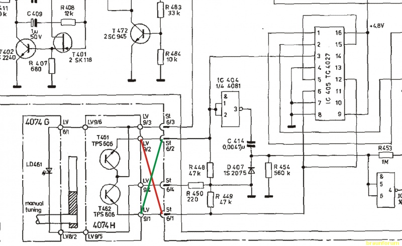
Mach Dir mal den Spass und hole Dir 4 Strippen, setze die zwischen den Stecker LV9 (1-4) & St6 (1-4) und vertausche die Sensoren:

kommt der Fehler nun genau umgekehrt ist ein Sensor hin.
Zu2: der Ausfall könnte vom LS Relais im Verstärker kommen, hier findest Du in der Wichtigecke genug Infos zur Ursachenforschung, Reparatur und Teilebezugsquellen!
Gruß...Uli

kommt der Fehler nun genau umgekehrt ist ein Sensor hin.
Zu2: der Ausfall könnte vom LS Relais im Verstärker kommen, hier findest Du in der Wichtigecke genug Infos zur Ursachenforschung, Reparatur und Teilebezugsquellen!
Gruß...Uli
Gruß Uli
__________________________________
Dieser Beitrag kann Spuren von Ironie, Sarkasmus und Haselnüssen enthalten.
__________________________________
Dieser Beitrag kann Spuren von Ironie, Sarkasmus und Haselnüssen enthalten.
Hi Uli, hallo in die Runde,
die neuesten Erkenntnisse (nicht zuletzt dank der simplen und umso clevereren Idee von Uli mit den getauschten Kabeln) sehen so aus:
Die Fototransistoren sind i.O.
Wenn ich die Kabel wie oben vorgeschlagen tausche, bleibt das Phänomen dasselbe. Es ist streng genommen völlig egal, wie ich die beiden anschließe: der erste Pin der Stecker-Aufnahme ist quasi irrelevant. Ob ich an ihn ein Kabel anschließe oder nicht, egal, der Drehregler regelt immer rückwärts - Hauptsache, der zweite Pin Impulse bekommt, egal von welcher Seite. Da ja am IC405 was ankommt, spricht das jetzt dafür, dass das Problem DAHINTER liegt, oder?
Und noch ein Phänomen: getauscht kommt am IC405 jeweils ca. 4.5 V an, in der richtigen Zuordnung bleibt es dabei, dass ein Fuß des IC405 nur ca. 4 V empfängt.
Jetzt komm ich richtig ins Grübeln. Noch Ideen?
Ist es den Aufwand noch wert? Immerhin werden voll funktionstüchtige Geräte für gut 50 Euro in der Bucht verschleudert. Klar, alles eine Frage der Ehre - aber eben auch der Zeit.
Christian
die neuesten Erkenntnisse (nicht zuletzt dank der simplen und umso clevereren Idee von Uli mit den getauschten Kabeln) sehen so aus:
Die Fototransistoren sind i.O.
Wenn ich die Kabel wie oben vorgeschlagen tausche, bleibt das Phänomen dasselbe. Es ist streng genommen völlig egal, wie ich die beiden anschließe: der erste Pin der Stecker-Aufnahme ist quasi irrelevant. Ob ich an ihn ein Kabel anschließe oder nicht, egal, der Drehregler regelt immer rückwärts - Hauptsache, der zweite Pin Impulse bekommt, egal von welcher Seite. Da ja am IC405 was ankommt, spricht das jetzt dafür, dass das Problem DAHINTER liegt, oder?
Und noch ein Phänomen: getauscht kommt am IC405 jeweils ca. 4.5 V an, in der richtigen Zuordnung bleibt es dabei, dass ein Fuß des IC405 nur ca. 4 V empfängt.
Jetzt komm ich richtig ins Grübeln. Noch Ideen?
Ist es den Aufwand noch wert? Immerhin werden voll funktionstüchtige Geräte für gut 50 Euro in der Bucht verschleudert. Klar, alles eine Frage der Ehre - aber eben auch der Zeit.
Christian
Moin!zibra hat geschrieben:Es ist streng genommen völlig egal, wie ich die beiden anschließe: der erste Pin der Stecker-Aufnahme ist quasi irrelevant.
Ob ich an ihn ein Kabel anschließe oder nicht, egal, der Drehregler regelt immer rückwärts - Hauptsache, der zweite Pin Impulse bekommt, egal von welcher Seite.
Da ja am IC405 was ankommt, spricht das jetzt dafür, dass das Problem DAHINTER liegt, oder?
Das sehe ich anders!
Wenn der IC nur einen Impuls bekommt ist es doch klar das er nur in eine Richtung zählt.
Wenn Du also LV9/1 bzw St6/1 abklemmst kann doch der T462 nicht zählen!?
Bitte kontrolliere auf kalte Lötstellen und frag den Rüdiger mal ob er Dir die Sensorplatine mal aus einem Schlachtgerät zum testen borgt oder verkauft.
(letzteres auf eigene Gefahr da ich aus der Ferne nicht beurteilen kann ob damit der Fehler behoben ist!)
Ob sich eine Reparatur lohnt oder nicht musst Du selbst entscheiden, aber der Lerneffekt ist unbezahlbar... oder?
Gruß... Uli
Gruß Uli
__________________________________
Dieser Beitrag kann Spuren von Ironie, Sarkasmus und Haselnüssen enthalten.
__________________________________
Dieser Beitrag kann Spuren von Ironie, Sarkasmus und Haselnüssen enthalten.
Moin!
Gute Idee, den IC bekommst Du beim heimischen E-Laden oder hier bei "R".
Spendiere Ihm noch einen Sockel
!
Versuch macht klug!
Gruß... Uli
Gute Idee, den IC bekommst Du beim heimischen E-Laden oder hier bei "R".
Spendiere Ihm noch einen Sockel
Versuch macht klug!
Gruß... Uli
Gruß Uli
__________________________________
Dieser Beitrag kann Spuren von Ironie, Sarkasmus und Haselnüssen enthalten.
__________________________________
Dieser Beitrag kann Spuren von Ironie, Sarkasmus und Haselnüssen enthalten.
Och, das Ding ist ja ein Cent-Artikel... okay, das käme auf einen Versuch an. Danke für den Link!
Wie sind die Maikäfer (sprich: IC 405) eigentlich fixiert - sind die nur auf die Platine gesteckt und lassen sich "raushebeln", oder muss ich dafür die Platine demontieren und den neuen reinlöten?
Christian
Wie sind die Maikäfer (sprich: IC 405) eigentlich fixiert - sind die nur auf die Platine gesteckt und lassen sich "raushebeln", oder muss ich dafür die Platine demontieren und den neuen reinlöten?
Christian
Da ist löten angesagt.
Verwende bitte einen IC Sockel, mache vorher den Lötkurs (alle 5Teile), oder/und frage einen Bekannten der auch das passende Werkzeug (sprich einen Lötkolben für Elektronik) hat.
Gruß... Uli
Verwende bitte einen IC Sockel, mache vorher den Lötkurs (alle 5Teile), oder/und frage einen Bekannten der auch das passende Werkzeug (sprich einen Lötkolben für Elektronik) hat.
Gruß... Uli
Gruß Uli
__________________________________
Dieser Beitrag kann Spuren von Ironie, Sarkasmus und Haselnüssen enthalten.
__________________________________
Dieser Beitrag kann Spuren von Ironie, Sarkasmus und Haselnüssen enthalten.
@Uli
danke für den Hinweis. Meine Lötausstattung und -erfahrung ist zwar nicht totales Anfängerniveau, aber sicherlich auch nicht "alter Hase". Werde also mal schauen, wo ich im Lötkurs einsetzen muss.
@Friedel
Was soll ich aus diesem Kommentar lesen? Es tut mir leid, dass meine Erfahrung unter Deinem Niveau ist - und sorry für die Zeitverschwendung.
Bevor also noch jemand auf mich "hereinfällt": Ja, ich bin Anfänger, aber lernbereit. Nicht mehr, aber auch nicht weniger.
danke für den Hinweis. Meine Lötausstattung und -erfahrung ist zwar nicht totales Anfängerniveau, aber sicherlich auch nicht "alter Hase". Werde also mal schauen, wo ich im Lötkurs einsetzen muss.
@Friedel
Was soll ich aus diesem Kommentar lesen? Es tut mir leid, dass meine Erfahrung unter Deinem Niveau ist - und sorry für die Zeitverschwendung.
Bevor also noch jemand auf mich "hereinfällt": Ja, ich bin Anfänger, aber lernbereit. Nicht mehr, aber auch nicht weniger.
Ruhig bleiben
!
Jeder fängt mal klein an und vielleicht richt er ja Lunte und er findet gefallen am löten und reparieren.
Ich bin aber ehrlich gesagt auch froh das Du mit einem T2 startest und Dir nicht gleich etwas größeres
wie einen R4 oder PA4 vornimmst.
Ein T2 ist übersichtlich und man kann prima mit Ihm starten.
Vielleicht traust Du Dich mal danach an den Standby Umbau oder den vergrößerten Goldcap für den Senderspeicher:
http://www.braun-hifi-forum.de/viewtopic.php?t=513
Fakt ist: so hat mich damals auch der Virus infiziert!
Gruß und berichte mal weiterhin vom Rep.-Versuch!
Uli
Jeder fängt mal klein an und vielleicht richt er ja Lunte und er findet gefallen am löten und reparieren.
Ich bin aber ehrlich gesagt auch froh das Du mit einem T2 startest und Dir nicht gleich etwas größeres
wie einen R4 oder PA4 vornimmst.
Ein T2 ist übersichtlich und man kann prima mit Ihm starten.
Vielleicht traust Du Dich mal danach an den Standby Umbau oder den vergrößerten Goldcap für den Senderspeicher:
http://www.braun-hifi-forum.de/viewtopic.php?t=513
Fakt ist: so hat mich damals auch der Virus infiziert!
Gruß und berichte mal weiterhin vom Rep.-Versuch!
Uli
Gruß Uli
__________________________________
Dieser Beitrag kann Spuren von Ironie, Sarkasmus und Haselnüssen enthalten.
__________________________________
Dieser Beitrag kann Spuren von Ironie, Sarkasmus und Haselnüssen enthalten.
Hallo Christian!
Ja - da bin ich auch bei Uli: der Fehler, den Du da hast, kann man gut eingrenzen und finden. Viel fieser wird das schon im Tunerteil selbst - da bin ich noch bei einem wohl typischen Fehler, den bei mir gleich drei T2 haben, auf der Suche. Doch dazu später mehr.
Die IC's bekommst Du gut raus gelötet, wenn Du kleine, gut saugende Lötlitze Dir besorgst. Dazu ein Lötkolben mit feiner Spitze. Ich gebe hiermit zu, dass ich immer noch mit einem Ersa 25 unterwegs bin und gerade heute darin recht bestätigt werde. Ich bin nämlich im Urlaub, hatte doch prompt meinen Lötkolben in letzter Minute daheim liegen lassen und habe nun netterweise eine Lötstation beigestellt bekommen - aus Mitleid, nachdem man mich einen Tag hat leiden sehen. (Ich hatte extra alles andere samt R4 und T2 mitgenommen) Nun ja - und mit besagter Lötstation bin ich schließlich auch bei ca. 300-350 Grad gelandet.
O.K. offtopic irgendwie. Also - keine Scheu. Versuche am besten einmal igrendwo mit Gehversuchen zu löten. Wenn Du eine halbwegs ruhige Hand hast, machst Du erst ein paar Dinge falsch - mit etwas Glück nur wenig falsch - und dann geht es bald flott von der Hand. Wo wohnst Du denn? Wenn Du in meiner Nähe wohnen würdest, könntest Du auch mal vorbei kommen und wir probieren mein Rad? Und ja - gegen Portoerstattung würde ich es zumindest leihen - evt. auch mehr. Aber das muss ich mir erst überlegen. Und meine anderen beiden T2 hinbekommen - da ist es der Sendersuchlauf, der nicht mehr stoppt.
Kleine Lötlitze, gutes (noch bleihaltiges) Zinn, kleine Spitze, nicht mehr als 20-25 Watt - und etwas Mut.
So - und nun geht es wieder nach nebenan und an meinen R4 und die Lötstation - denn - ich habe ja URLAUB!!

Gruß - Rüdiger
Ja - da bin ich auch bei Uli: der Fehler, den Du da hast, kann man gut eingrenzen und finden. Viel fieser wird das schon im Tunerteil selbst - da bin ich noch bei einem wohl typischen Fehler, den bei mir gleich drei T2 haben, auf der Suche. Doch dazu später mehr.
Die IC's bekommst Du gut raus gelötet, wenn Du kleine, gut saugende Lötlitze Dir besorgst. Dazu ein Lötkolben mit feiner Spitze. Ich gebe hiermit zu, dass ich immer noch mit einem Ersa 25 unterwegs bin und gerade heute darin recht bestätigt werde. Ich bin nämlich im Urlaub, hatte doch prompt meinen Lötkolben in letzter Minute daheim liegen lassen und habe nun netterweise eine Lötstation beigestellt bekommen - aus Mitleid, nachdem man mich einen Tag hat leiden sehen. (Ich hatte extra alles andere samt R4 und T2 mitgenommen) Nun ja - und mit besagter Lötstation bin ich schließlich auch bei ca. 300-350 Grad gelandet.
O.K. offtopic irgendwie. Also - keine Scheu. Versuche am besten einmal igrendwo mit Gehversuchen zu löten. Wenn Du eine halbwegs ruhige Hand hast, machst Du erst ein paar Dinge falsch - mit etwas Glück nur wenig falsch - und dann geht es bald flott von der Hand. Wo wohnst Du denn? Wenn Du in meiner Nähe wohnen würdest, könntest Du auch mal vorbei kommen und wir probieren mein Rad? Und ja - gegen Portoerstattung würde ich es zumindest leihen - evt. auch mehr. Aber das muss ich mir erst überlegen. Und meine anderen beiden T2 hinbekommen - da ist es der Sendersuchlauf, der nicht mehr stoppt.
Kleine Lötlitze, gutes (noch bleihaltiges) Zinn, kleine Spitze, nicht mehr als 20-25 Watt - und etwas Mut.
So - und nun geht es wieder nach nebenan und an meinen R4 und die Lötstation - denn - ich habe ja URLAUB!!
Gruß - Rüdiger
oft mehrfach und in Betrieb: nahezu alle atelier-Komponenten (außer 1er-Reihe) sowie diverse slimline- und regie-Geräte
Aktuelle "Projekte": AC701, PA4 und immer wieder R2/R4
Aktuelle "Projekte": AC701, PA4 und immer wieder R2/R4
@Rudikar66
auf Bauteilebene kann ich Dir da auch keinen Tipp geben, aber wenn der Sendersuchlauf nicht stoppt, was sagt denn der manuelle Lauf. Ist die Ratiomitte bei einem Sender mit bekannter Frequenz genau in Mitte bei exakt eingestellter Frequenz, oder links bzw. rechts daneben?
Sendersuchlauf wird gesteuert aus der ZF und stoppt, wenn die ZF eine klar definierte ZF Durchlasskurve hat. Ist die Ratiomitte verschoben, verschiebt sich auch die Frequenz, wo quasi die Mitte angezeigt wird >|< (hatten wir hier schon in nem anderen Thread) und wenn die Ratiomitte zu sehr verschoben ist, dann stoppt der Suchlauf auch nicht mehr.
Ist eine Krankheit vom T2, da haben sich auch schon andere dran probiert.
Mein Tip, obwohl vielleicht nicht ganz nachvollziebar (da ja so oft der Fehler bei diesen Bauteilen gesucht wird) ist Elkos im ZF verstärkerbereich testen.
auf Bauteilebene kann ich Dir da auch keinen Tipp geben, aber wenn der Sendersuchlauf nicht stoppt, was sagt denn der manuelle Lauf. Ist die Ratiomitte bei einem Sender mit bekannter Frequenz genau in Mitte bei exakt eingestellter Frequenz, oder links bzw. rechts daneben?
Sendersuchlauf wird gesteuert aus der ZF und stoppt, wenn die ZF eine klar definierte ZF Durchlasskurve hat. Ist die Ratiomitte verschoben, verschiebt sich auch die Frequenz, wo quasi die Mitte angezeigt wird >|< (hatten wir hier schon in nem anderen Thread) und wenn die Ratiomitte zu sehr verschoben ist, dann stoppt der Suchlauf auch nicht mehr.
Ist eine Krankheit vom T2, da haben sich auch schon andere dran probiert.
Mein Tip, obwohl vielleicht nicht ganz nachvollziebar (da ja so oft der Fehler bei diesen Bauteilen gesucht wird) ist Elkos im ZF verstärkerbereich testen.
Moin Christian!
Es gibt da noch ne tech.Info.... aber da lasse Dir bitte durch einen Techniker beim Umbau helfen:
für T2 bis Ger.Nr.: 13030
Fehlerbeschreibung:
Beim langsamen Durchdrehen der Handabstimmung (tuning) nach rechts zur höheren Empfangsfrequenz zählt die dig. Frequenzanzeige plötzlich zurück.
Beseitigung:
Einen Widerstand 560k (R487), über IC404 Pin 1 & 3 löten.
Weiterhin wird die Verbindung von IC404, Pin1 nach IC405, Pin3 hergestellt

Vielleicht ist das bei Deinem auch schon drin, welche SN hast Du?
Gruß... Uli
Es gibt da noch ne tech.Info.... aber da lasse Dir bitte durch einen Techniker beim Umbau helfen:
für T2 bis Ger.Nr.: 13030
Fehlerbeschreibung:
Beim langsamen Durchdrehen der Handabstimmung (tuning) nach rechts zur höheren Empfangsfrequenz zählt die dig. Frequenzanzeige plötzlich zurück.
Beseitigung:
Einen Widerstand 560k (R487), über IC404 Pin 1 & 3 löten.
Weiterhin wird die Verbindung von IC404, Pin1 nach IC405, Pin3 hergestellt

Vielleicht ist das bei Deinem auch schon drin, welche SN hast Du?
Gruß... Uli
Gruß Uli
__________________________________
Dieser Beitrag kann Spuren von Ironie, Sarkasmus und Haselnüssen enthalten.
__________________________________
Dieser Beitrag kann Spuren von Ironie, Sarkasmus und Haselnüssen enthalten.
Guten Abend Friedel,

Danke sehr für Deinen Hinweis!! Ich habe mich tatsächlich über Dein Posting eben ziemlich lachend gefreut. So ein wenig nach dem Motto: Hey - noch nicht! Denn um ehrlich zu sein: ich wusste/ahnte schon, dass Du die Fehlerursache kennst. Aber ich mochte Dich noch nicht fragen, weil ich tatsächlich den Aufbau eines Digitaltuners noch viel zu wenig verstanden hatte bisher. Nun lese ich seit Wochen - aber leider immer wieder mit großen Abständen - was ich dazu finden kann. Und habe zumindest einiges schon verstanden. (Jedenfalls verstehe ich jetzt was von Pilotton 19 kHz, L+R, L-R, 38 kHz Verdoppelung, Demodulation und etwas mehr.) Insofern fällt mir nun auch Dein Hinweis schon um einiges leichter. (Freilich hat mir eine Messorgie in meinem CC4-Tunerteil neulich manche Ahhs - aber auch viele weitere Fragen beschert.)
Morgen möchte ich meinen ersten R4 fertigbekommen, aber ich habe bereits einen der beiden defekten T2 bei mir. Das hatte bisher nicht soo die Eile, weil bei mir zuhause ohnehin zwei heile T2 Dienst tun und zwei weitere heile im Keller stehen - es ist halt nur die Lust, diesen Fehler zu finden. Zumal dazu tatsächlich hier im Forum immer wieder Hinweise dazu auftauchten - ich aber auch trotz Suchen beim T2 nichts fand. Nur einen Hinweis von Norbert für die Regies, aber wohl nicht den von Dir erwähnten.
Es stimmt auch - ich habe bei diesen beiden T2's noch keine Elkos gewechselt - aber anders als bisher wollte ich das auch mal nicht blind auf Verdacht...
Herzlicher Gruß aus dem Urlaub zunächst - und... vielleicht frage ich ja demnächst doch noch bestimmte Details.
Rüdiger
Oh - und was Deine Eingangsfrage betrifft - das muss ich noch mal prüfen. Leider fehlt mir hier einiges an Mess-Ausstattung. Mit Handrad finde ich jedenfalls die Sender - aber nach meiner Erinnerung steht der Mittenanzeige auch dann nicht richtig, sondern auf dem linken Pfeil. Messwerte zu dieser Sitaution muss ich aber erst noch aufnehmen. Andererseits muss ich auch noch mal prüfen, ob diese Sender dann Stereo kommen - oder nicht. Ja... gebt mir mal einfach noch ein paar Tage - ich mag ja auch ein Stück selbst drauf kommen.
Am Wochenende bin ich wieder zuhause!
Danke sehr für Deinen Hinweis!! Ich habe mich tatsächlich über Dein Posting eben ziemlich lachend gefreut. So ein wenig nach dem Motto: Hey - noch nicht! Denn um ehrlich zu sein: ich wusste/ahnte schon, dass Du die Fehlerursache kennst. Aber ich mochte Dich noch nicht fragen, weil ich tatsächlich den Aufbau eines Digitaltuners noch viel zu wenig verstanden hatte bisher. Nun lese ich seit Wochen - aber leider immer wieder mit großen Abständen - was ich dazu finden kann. Und habe zumindest einiges schon verstanden. (Jedenfalls verstehe ich jetzt was von Pilotton 19 kHz, L+R, L-R, 38 kHz Verdoppelung, Demodulation und etwas mehr.) Insofern fällt mir nun auch Dein Hinweis schon um einiges leichter. (Freilich hat mir eine Messorgie in meinem CC4-Tunerteil neulich manche Ahhs - aber auch viele weitere Fragen beschert.)
Morgen möchte ich meinen ersten R4 fertigbekommen, aber ich habe bereits einen der beiden defekten T2 bei mir. Das hatte bisher nicht soo die Eile, weil bei mir zuhause ohnehin zwei heile T2 Dienst tun und zwei weitere heile im Keller stehen - es ist halt nur die Lust, diesen Fehler zu finden. Zumal dazu tatsächlich hier im Forum immer wieder Hinweise dazu auftauchten - ich aber auch trotz Suchen beim T2 nichts fand. Nur einen Hinweis von Norbert für die Regies, aber wohl nicht den von Dir erwähnten.
Es stimmt auch - ich habe bei diesen beiden T2's noch keine Elkos gewechselt - aber anders als bisher wollte ich das auch mal nicht blind auf Verdacht...
Herzlicher Gruß aus dem Urlaub zunächst - und... vielleicht frage ich ja demnächst doch noch bestimmte Details.
Rüdiger
Oh - und was Deine Eingangsfrage betrifft - das muss ich noch mal prüfen. Leider fehlt mir hier einiges an Mess-Ausstattung. Mit Handrad finde ich jedenfalls die Sender - aber nach meiner Erinnerung steht der Mittenanzeige auch dann nicht richtig, sondern auf dem linken Pfeil. Messwerte zu dieser Sitaution muss ich aber erst noch aufnehmen. Andererseits muss ich auch noch mal prüfen, ob diese Sender dann Stereo kommen - oder nicht. Ja... gebt mir mal einfach noch ein paar Tage - ich mag ja auch ein Stück selbst drauf kommen.
oft mehrfach und in Betrieb: nahezu alle atelier-Komponenten (außer 1er-Reihe) sowie diverse slimline- und regie-Geräte
Aktuelle "Projekte": AC701, PA4 und immer wieder R2/R4
Aktuelle "Projekte": AC701, PA4 und immer wieder R2/R4
Danke, Rüdiger & Uli für die "Lötmotivation"...
Ich habe auch einen Bekannten in der Nähe, der alles an Ausrüstung hat, was man sich zu diesem Zweck so vorstellen kann (muss ihn nur noch motivieren, es mir zu leihen bzw. über die Schulter zu schauen). Bamberg liegt zwar nicht in meiner Nähe (Potsdam), aber ich bin recht oft in der Gegend unterwegs, das wäre also auch noch eine Option.
@Uli:
meine Seriennummer beginnt mit 18..., somit dürfte die Tech-Info bei mir nichts helfen, richtig?
Christian
Ich habe auch einen Bekannten in der Nähe, der alles an Ausrüstung hat, was man sich zu diesem Zweck so vorstellen kann (muss ihn nur noch motivieren, es mir zu leihen bzw. über die Schulter zu schauen). Bamberg liegt zwar nicht in meiner Nähe (Potsdam), aber ich bin recht oft in der Gegend unterwegs, das wäre also auch noch eine Option.
@Uli:
meine Seriennummer beginnt mit 18..., somit dürfte die Tech-Info bei mir nichts helfen, richtig?
Christian


