CSV 13 Grundüberholung

Receiver und (Vor-)Verstärker außerhalb atelier/regie/slim line
Antworten
Nachricht
Autor
charly-braun
Neuling
Neuling
Beiträge: 6
Registriert: 24.05.2021, 13:18

CSV 13 Grundüberholung

#1 Beitrag von charly-braun » 17.10.2021, 11:06

Hallo,

da ich mich schon immer für Röhrenverstärker interessiert habe, habe ich mir jetzt einen Braun CSV13 gekauft.
Da er noch komplett unverbastelt erscheint, möchte ich ihn jetzt wieder auf Stand bringen.
Ich habe schon eine Menge Berichte gelesen und doch bleiben ja manchmal Fragen offen, die ich hier gerne stellen möchte.

Meine Erste Frage betrifft eine Modifikation die ich im Schaltbild nicht finden konnte, sie sieht aber auch nicht nachträglich reingebastelt aus, siehe Bilder.
Die Schaltung habe ich mal nachgezeichnet, hat jemand eine Idee, was sie bezwecken soll ? Sieht aus als wenn die beiden Kanäle auf gleichen Pegel gebracht werden sollen ?


Bild

Bild

Bild

Bild

Bild

Bild


Achso der Verstärker hat die Seriennummer 7398. Es gibt ja wohl 3 Revisionen des CSV13 bis Seriennummer 6500, 6501 bis 12100 und 12101 -
Leider habe ich nur ein relativ schlechtes Schaltbild für die Seriennummer 6501-12100.
Hat da jemand vielleicht eines in guter Qualität ?

Bild


gruß klaus

wh_röhr
Routinier
Routinier
Beiträge: 179
Registriert: 11.12.2014, 14:59

Re: CSV 13 Grundüberholung

#2 Beitrag von wh_röhr » 17.10.2021, 15:39

Hallo Klaus!

Erst einmal "herzlich willkommen" und Glückwunsch zum CSV13.

Zitat: "...Da er noch komplett unverbastelt erscheint...

Wie kann das sein, wenn Du von Modifikationen schreibst und zeigst.
Unberührt sieht so aus:

Bild

Bild

Mein CSV13 hat die SN 9288. Ob mein Schaltplan lesbarer für Dich ist?

Bild

Viel Erfolg bei der Instandsetzung Deines CSV13...

Gruß
Wolfgang

wickerge
Braun-Insider
Braun-Insider
Beiträge: 1261
Registriert: 26.05.2009, 21:52

Re: CSV 13 Grundüberholung

#3 Beitrag von wickerge » 17.10.2021, 16:02

Hallo Klaus,
ich muss Wolfgang absolut recht geben: die Modifikationen sehen so aus, als wären sie vor sehr langer Zeit gemacht worden, aber nicht so, als ob sie ab Werk eingebaut worden wären. Zu der Zeit als Braun schon ADS hiess, mag es solche wilden Konstruktionen gegeben haben, aber nicht zur Produktionszeit des CSV13.
Heißt zwar, das das Gerät mit der Modifikation sehr wahrscheinlich funktioniert hat, aber solange man den Grund dafür nicht kennt, ist das aus meiner Sicht mit Vorsicht zu geniessen.

Herzliche Grüße
Gerhard

charly-braun
Neuling
Neuling
Beiträge: 6
Registriert: 24.05.2021, 13:18

Re: CSV 13 Grundüberholung

#4 Beitrag von charly-braun » 17.10.2021, 16:28

Hallo Wolfgang,

vielen Dank für das Schaltbild, das ist deutlich schärfer als meines. :)
Ja, Du hast schon recht, da ich bisher kein 2. Gerät mit dieser Modifikation gesehen habe, wird es nicht von Braun sein und somit nachträglich eingebaut wurden sein.
Die Widerstände sind ja auch von einem anderen Hersteller, so rein optisch.
Ich werde das dann wohl zurück bauen. Aber ansonsten kann ich nichts entdecken, das nicht original erscheint.
Auch die Röhrenbestückung, mit 6x ECC83 Telefunken und EL84 von Telefunken und 2x Volvo und eine Tunsam, zeigt ja nur das letzteren mal ausgetauscht wurden.

Mein Plan sieht so aus das ich, die Modifikation zurück baue.
Alle Kondensatoren und Elkos ersetzte. Da besteht noch das Problem, das ich bisher keine Quelle für axiale MKP Kondensatoren gefunden habe.
Die von Quellen anderer Restaurationsberichte sind anscheinend nicht mehr verfügbar :(
Ich habe zur Zeit keinen Plattenspieler mehr (Ist schon über 30 Jahre her...) von daher werde ich wohl an der Phonovorstufe erstmal nichts ändern.
Als Quelle denke ich, wird ein CD Player herhalten müssen. Das könnte natürlich auch ein Grund sein die Phonovorstufe umzubauen, im erweiterten Sinne von Frihu, also eine ganze Röhre (beide System für die Phonostufe ) und dann erst mit dem CD auf die 2. Röhre.
Da man ja die Loudnessregelung ausregeln kann, sehe ich keinen Grund die aus zulöten ?! oder gibt es einen Handfesten Grund ?

So soweit erstmal zu meinen momentanen Gedankengängen.

gruß klaus

zbyszek
Jungspund
Jungspund
Beiträge: 25
Registriert: 27.02.2014, 23:52
Wohnort: Krakau, Polen

Re: CSV 13 Grundüberholung

#5 Beitrag von zbyszek » 18.10.2021, 20:12

Hello,

I will be writing in English, because it will be easier for you to translate to German than to understand my German. :oops:

I have had a CSV13 as my daily driver for about eight years now, and have completely rebuilt my amp. There are at least two approaches to restoring a vintage amp like this.
- Restoring it as a museum piece - no changes to the circuit, sourcing period-correct replacement parts, etc.
- Restoring it as a modern hifi amplifier - replacing passive components for better quality modern parts, fixing the circuit, adjusting the circuit to comply with modern HiFi specification, etc.

There are great articles about working on the CSV13 written by Frihu and Thomas Van Den Boom. I have read them and learned a lot.

That schematic you have attached is actually my image I posted on forums years ago, with some of my initial changes. Please disregard it.

So, first things first, that modification you have on your amplifier does two things.
First, it is a voltage divider, so it reduces the output of the preamplifier to the power amplifier. This was done so that a CD or any modern line source would not overdrive the power amp.
Second, and this is purely speculative, these two 1M resistors connecting the channels may have been used to even out the output level of both channels. CSV13 has an inherent channel imbalance due to a design fault.

My recommendation would be to get rid of these modifications and return the circuit to its original state before you proceed any further. You can fix both issues in a much better way.

If you want to get the most out of your amp, there are several things you should consider changing.

1. Change the line input tube from 1b/2b to 3a/3b and change the phono preamp topology to use two triodes permanently.

This is pretty straightforward modification, but requires some analysis of the wiring on the source selector and on the circuit board.
As a result, you will get much lower input sensitivity for the line inputs, and consistent phase on all inputs. You can get rid of the voltage dividers on the inputs and replace the resistors on the source selector with wire.
Additionally, it is a good idea to change CCIR filter to RIAA.

Bild

2. Replace all coupling capacitors with higher values i.e. 0,047uF with 0.1uF, and 0.1uF with 0.22uF

This will improve the frequency response slightly. Also, if you have the Paper in Oil coupling capacitors in your amp, you must replace them, because they will be all shot.

3. Rewire the feedback loop in the power amp stage to remove channel imbalance and improve channel separation.

The channel imbalance results from pretty bad and uneven crosstalk, which is caused by the feedback lines running parallel on the circuit board.
The way to fix it is to connect the 16 Ohm taps on the transformer using a shielded wire directly to the R306/C303 and R406/C403, and cut off the remaining trace on the PCB.

Bild

Bild

This will reduce channel crosstalk dramatically. It will also be the same in both channels.

These changes are a good start.

If you want to go further, you should consider modifying the James tone controls to have an even output (it is not flat at 0 position in a default configuration).

Also, it is a good idea to add additional 100uF capacitors for the anode voltage at the speaker transformers.

Bild

On my amp, I also replaced the speaker transformers with Welter Audio custom made dedicated transformers, which is a very significant upgrade, that will put this Braun amp on par with Leben CS300 and Audio Note OTO Phono.

As far as the loudness circuit goes, I removed it in my amp, because it adds significant phase shift and distortion at low frequencies.
PS500, CD4, T2, CSV 13, Regie 501k, Regie 510, L60

charly-braun
Neuling
Neuling
Beiträge: 6
Registriert: 24.05.2021, 13:18

Re: CSV 13 Grundüberholung

#6 Beitrag von charly-braun » 23.10.2021, 13:19

Hallo,

vielen Dank zbyszek für die vielen Informationen, die meisten alten Beiträge von Dir und den anderen kenne ich natürlich.

Ich habe jetzt lange überlegt was ich mache, also nur das allernötigste oder Umbau so das man ihn auch heute noch gebrauchen mag. Ich bin zu dem Entschluß gekommen, Letzters zu machen.
Ich bin kein Sammler und möchte das Gerät zum Musik hören benutzen und nicht im Regal einstauben lassen.

Ich habe mir jetzt die Mühe gemacht und ein neues Schaltbild gezeichent, mit all den Ideen zur Verbesserung der Schaltung.
Vieles habe ich aus Frihu seinem Bericht entnommen, aber auch viele unbekannte Autoren sind eingeflossen.
Wer noch Ideen hat, was man noch verbessern kann, gerne schreiben :-)
Braun CSV13 Modifiziert Schaltbild.pdf.zip
Braun CVS13 überarbeitet
(462.26 KiB) 555-mal heruntergeladen

Fragen die bei mir im Moment noch offen sind:

1. Noch nicht geändert, die Anpassung der DIN Eingänge auf RCA.
Eine Möglichkeit, nur den Micro Eingang auf RCA Niveau umbauen, als Eingang für zB. CD. Radio und Band so belassen.
2. Umbau der Heizung auf Gleichspannung für Röhre 5 bis 10 (Endstufe), sinnvoll oder nicht ?
3. Immer noch die Frage wo bekommt man axiale MKP Kondensatoren her ?, habe bisher nur welche bei Mouser gefunden.

gruß klaus

charly-braun
Neuling
Neuling
Beiträge: 6
Registriert: 24.05.2021, 13:18

Re: CSV 13 Grundüberholung

#7 Beitrag von charly-braun » 23.10.2021, 15:05

Hallo nochmal,

habe die Koppelkondensatoren angepasst, nach Vorgabe von Frihu.
Braun CSV13 Modifiziert Schaltbild.pdf.zip
Schaltbild mit geänderten Koppelkondensatoren.
(464.68 KiB) 552-mal heruntergeladen
gruß klaus

Benutzeravatar
Paparierer
Moderator
Moderator
Beiträge: 2831
Registriert: 28.12.2010, 15:36
Wohnort: 85077 Manching

Re: CSV 13 Grundüberholung

#8 Beitrag von Paparierer » 23.10.2021, 15:21

Hi Klaus,

willkommen im Forum!

Axiale MKP-Kondensatoren kenne ich (unter anderem) von Mundorf - in guter bis herausragend-guter Qualität zu entsprechenden Preisen...
Da musst Du auf deren Seite schauen, welcher Händler in Deiner Nähe ist, oder...

Über die große Auktionsplattform mit dem e gibt es einige Anbieter für axiale MKPs.
Sehr gute Erfahrungen habe ich dort bisher gemacht mit den Verkäufern "it_tronics" und "darisusgmbH".
Ein paar wenige Kapazitäten bekommst Du auch beim Versender Pollin, Sitz in Pförring (ähnlich Conrad, aber kleiner).
Ebenfalls sehr gute Erfahrungen bei "exotischen" Kapazitätswerten habe ich bei Jan Wüsten gemacht, im Internet zu finden unter "fragjanzuerst", einfach mal suchen...

Viel Erfolg!
Gruß, Gereon
_______________________________
meistens ist es was mechanisches...
_______________________________
„Audiophile verwenden ihre Geräte nicht, um Ihre Musik zu hören.
Audiophile verwenden Ihre Musik, um ihre Geräte zu hören.“

Alan Parsons

zbyszek
Jungspund
Jungspund
Beiträge: 25
Registriert: 27.02.2014, 23:52
Wohnort: Krakau, Polen

Re: CSV 13 Grundüberholung

#9 Beitrag von zbyszek » 23.10.2021, 20:44

Hi Klaus,

Here is how the RIAA stage should look.

Bild

Please notice that the R104 1M resistor to ground goes immediately after the 1A tube. Remove the R107. This way, the low frequencies are much better extended.

Also of importance is not to change the anode and cathode resistors in the 1A and 1B like you did in your design. The R109 22k and R108 0.82k give much lower output impedance of this stage and it is easier to drive for the following stage. The original setup is actually very clever.

R106 is 60.8k and not 110k, as a RIAA calculator would show, because it works together with the output impedance of the 1A tube which is around 49k.

When updating the phono stage, it is also a good idea to replace R133 with 330k, and R134 with 220k resistors. This will lower the cut-off frequency of the rumble filter to below 20Hz. (It is 90Hz in original design)

When you rebuild the input stage to use 3A/3B tube as the input tube for line sources, you can remove the R21 and R23 resistors from the source selector, and replace R22 and R24 with wire links.
They were used in the original design to adjust the input sensitivity and are not needed anymore.
PS500, CD4, T2, CSV 13, Regie 501k, Regie 510, L60

charly-braun
Neuling
Neuling
Beiträge: 6
Registriert: 24.05.2021, 13:18

Re: CSV 13 Grundüberholung

#10 Beitrag von charly-braun » 26.10.2021, 10:19

Hallo Gereon und zbyszek,

Danke für die Links, aber die esoterischen Kondensatoren sind mir doch zu teuer :roll:
Ich werde dann wohl bei Mouser bestellen, da ich dort alle Werte in einer Bestellung bekomme, denn sonst werden die Versandkosten ja zu hoch, wenn ich bei vielen Verkäufern einkaufe. Ich möchte nämlich alle Kondensatoren austauschen.

*Kleines Update, habe die MKP nun doch alle bei einem Ebay Händler ( webtradecompany ) gefunden. Für den Fall das ein anderer User auch sucht. :D


Die Werte für die Phonostufe habe ich von Frihu übernommen. Da Du ja anscheinend die Stufe berechnet hast, und auch so benutzt, habe ich das Schaltbild entsprechend angepasst. Vielen Dank dafür.

Ich habe jetzt doch die Loudness Funktion am Lautstärkeregler entfernt, ich denke das vereinfacht auch das Handling, wenn man diese nicht nutzen möchte.

Hast Du mal ausgerechnet oder gemessen wie hoch die Verstärkung der Röhrenstufe mit der R1b ist ? Also im original Schaltbild.

Ich möchte nicht alle Din Eingänge anheben, also mit höheren Pegel fahren, sondern nur einen. Daher wäre die Verstärkung von der R1b, die ja jetzt wegfällt interessant, und ob es ausreicht nur den Spannungsteiler zu entfernen. Da der RF Eingang ca.1/8 und der Band Eingang 1/20 entspricht.
Braun CSV13 Modifiziert Schaltbild.pdf.zip
(464.82 KiB) 549-mal heruntergeladen
gruß klaus

zbyszek
Jungspund
Jungspund
Beiträge: 25
Registriert: 27.02.2014, 23:52
Wohnort: Krakau, Polen

Re: CSV 13 Grundüberholung

#11 Beitrag von zbyszek » 28.10.2021, 17:04

Hello Klaus,

R1B in original circuit with 22K anode and 820 cathode resistors has 28.3dB gain and 16kOhm output impedance.

I made a comparison of the two phono sections.
The yellow line shows how the passive filter in the circuit complies with the RIAA curve. A function with inverse RIAA filter is applied to the simulated frequency sweep to find out the actual deviation of the filter in circuit.

First is the Frihu's circuit.
Bild
Here, you can see that the filter is not really following the RIAA curve, with over 5dB increase in the low frequencies and smaller deviations later on.

Second, is my circuit.
Bild
Here you can see that above 100Hz the line is flat, which means it is very close to the RIAA curve. Below 100Hz there is a small roll-off that is still below 1dB at 20Hz.
In my amplifier it is offset by a small 1dB gain at 20Hz in the later stage with tone controls when they are set at 0. When I measure at the speaker outputs using signal sweep with inverse RIAA filter, the output is flat within 0.1dB from 20H to 20kHz.
PS500, CD4, T2, CSV 13, Regie 501k, Regie 510, L60

charly-braun
Neuling
Neuling
Beiträge: 6
Registriert: 24.05.2021, 13:18

Re: CSV 13 Grundüberholung

#12 Beitrag von charly-braun » 29.10.2021, 11:06

Hallo zbyszek,

wau ! Da hast Du Dir viel Mühe gemacht. Danke das Du das mit uns hier teilst. :thumb:
Deine Berechnungen sind überzeugend und ich werde das für meinen Verstärker übernehmen.

Du schreibst V Rö1b ca 25. Der Eingangsteiler ist 1 zu 21,37 (470k+22k/22k). Braun gibt die Empfindlichkeit mit 200mV für Pa=12W an.

200mV/21,37*25 = 234mV. Daher hast Du recht man kann die Widerstände einfach weg lassen bzw. überbrücken.
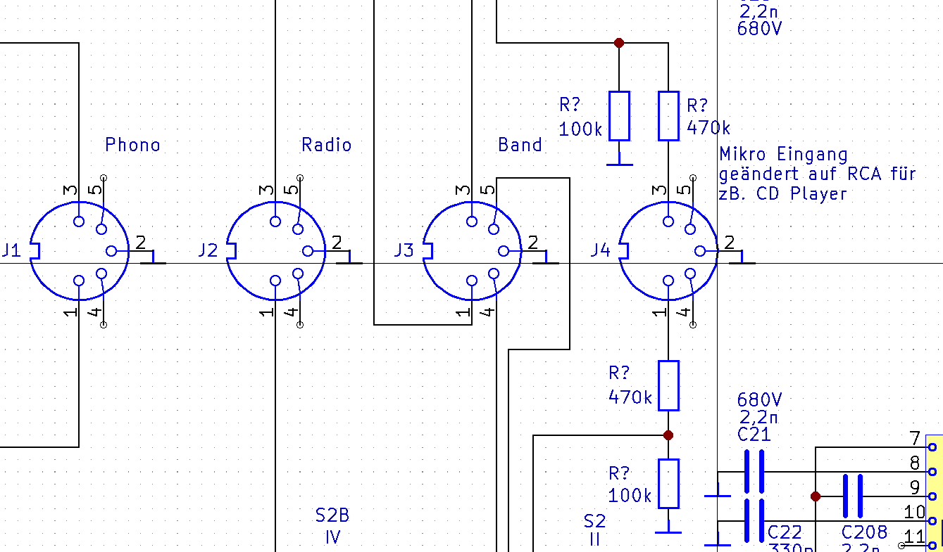
Da ich einen Eingang für den CD Player haben möchte, der ja RCA hat mit mal angenommen 1,2Veff. Bestücke ich den ansonsten nutzlosen Mirko Eingang mit 470k und 100k. Das sollte dann wohl passen und der Verstärker wird nicht übersteuert.

gruß klaus

Bild
Dateianhänge
DIN Eingänge CVS13.png

Antworten