Eine Klangverbesserung für den CE1000
Eine Klangverbesserung für den CE1000
Hallo Tunerfreunde,
bei mir sind u.a. ein CE1000 (Ser.-Nr. vor 10500) und ein CE1000/2 in Gebrauch. Mich störte schon immer das bei linearer Einstellung des Verstärkers sehr gedeckte, höhenarme, ja schon als muffig zu bezeichnende und in Richtung topfig gehende Klangbild des CE1000. Der CE1000/2 hingegen klingt sehr viel "frischer", an Höhen und im Präsenzbereich gibt es weder Defizite noch Überzeichnungen. Auch die Tiefen werden druckvoller als beim CE1000 wiedergegeben.
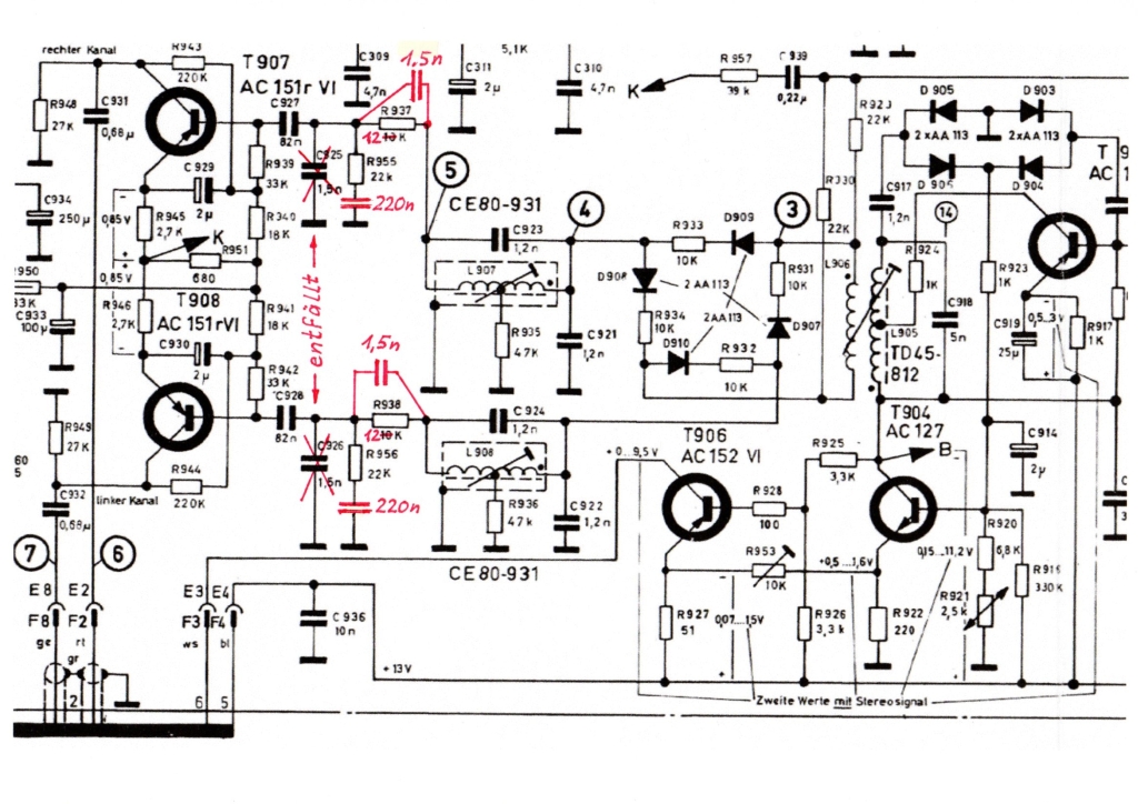
Bei näherer Betrachtung und im Vergleich des Schaltplans vom CE1000 mit dem des CE1000/2 fiel auf, dass beim CE1000 zwei Tiefpässe als Deemphasis vorgesehen sind, die beim CE1000/2 komplett fehlen. Es sind dies beim CE1000 C925/926 in Verbindung mit R937/938, R955/956, außerdem ist hier ebenfalls C921/922 wirksam.
Wenn man sich den Frequenzgang im original belassenen Zustand (blaue Kurve) betrachtet, so fällt neben dem stark abfallenden Pegel ab 2.500 Hz auch ein deutlicher Abfall unterhalb von 250 Hz auf, der eigentlich nicht gewollt sein kann. Der stark abfallenden Pegel ab 2.500 Hz zu höheren Frequenzen hin, ist der reinen Lehre über die Dimensionierung der Deemphasis geschuldet. Die gelbe Kurve zeigt den rechnerischen Verlauf des Frequenzgangs unter dem Einfluss der Deemphasis. Sie verläuft ziemlich parallel zum gemessenen Frequenzgang (blaue Kurve), und weicht nur um -1 bis -2 dB von der im ursprünglichen CE1000 nachvollzogenen Theorie ab.
Tabelle und Grafik Die Erklärung für den theoretisch richtigen Frequenzverlauf ab 2.500 Hz zu höheren Frequenzen hin ändert allerdings weder etwas an dem lausigen Klangbild des Tuners, noch tröstet dabei das Wissen um die theoretische Richtigkeit des Kurvenverlaufs. Davon abgesehen störte nach wie vor der Frequenzabfall unterhalb von 250 Hz.
Ich mochte mir diese schon seit längerem für mich ärgerlichen Umstände (da man auch an meinem nachgeschalteten Verstärker den Klang nicht beeinflussen kann) nicht mehr länger zumuten und schritt zur Tat. Es galt zunächst, die Präsenz- und Höhenwiedergabe zu verbessern und den Tiefenabfall anzuheben. Ein Tief- und ein Hochpass, deren Dimensionierung sich einerseits aus Messungen und andererseits aus Hörproben ergab, sollten dabei helfen, die gröbsten der unschönen Klangeigenschaften zu beseitigen. Die Deemphasis mochte ich nicht ganz aufgeben, weshalb ich die Kombination von C921/922 mit R935/936 beließ und den Hoch- und Tiefpass lediglich am Eingang der NF-Ausgangsstufe vorsah (siehe Schaltungsausschnitt mit den rot eingetragenen Schaltungsänderungen).
Schaltungsausschnitt Der daraus resultierende Frequenzgang ist in der roten Kurve dargestellt. Man sieht hier gegenüber dem Originalzustand (blaue Kurve) die Anhebung bei den tieferen Frequenzen und den deutlich verminderten Abfall im Präsenz- und Höhenbereich.
Mit diesem Ergebnis war ich nun zufrieden, da die Bass- und Höhenwiedergabe eine deutlich hörbare Verbesserung erfahren hatte. So lasse ich 's jetzt mal. Vielleicht konnte ich damit einem (oder auch mehreren) ebenso unzufriedenen CE1000-Hörer(n) eine wenig aufwendige Modifizierung zur Klangverbesserung aufzeigen (die sich im übrigen bei Bedarf genauso einfach wieder zurückbauen lässt).
Viele Grüße
Heinrich
bei mir sind u.a. ein CE1000 (Ser.-Nr. vor 10500) und ein CE1000/2 in Gebrauch. Mich störte schon immer das bei linearer Einstellung des Verstärkers sehr gedeckte, höhenarme, ja schon als muffig zu bezeichnende und in Richtung topfig gehende Klangbild des CE1000. Der CE1000/2 hingegen klingt sehr viel "frischer", an Höhen und im Präsenzbereich gibt es weder Defizite noch Überzeichnungen. Auch die Tiefen werden druckvoller als beim CE1000 wiedergegeben.
Bei näherer Betrachtung und im Vergleich des Schaltplans vom CE1000 mit dem des CE1000/2 fiel auf, dass beim CE1000 zwei Tiefpässe als Deemphasis vorgesehen sind, die beim CE1000/2 komplett fehlen. Es sind dies beim CE1000 C925/926 in Verbindung mit R937/938, R955/956, außerdem ist hier ebenfalls C921/922 wirksam.
Wenn man sich den Frequenzgang im original belassenen Zustand (blaue Kurve) betrachtet, so fällt neben dem stark abfallenden Pegel ab 2.500 Hz auch ein deutlicher Abfall unterhalb von 250 Hz auf, der eigentlich nicht gewollt sein kann. Der stark abfallenden Pegel ab 2.500 Hz zu höheren Frequenzen hin, ist der reinen Lehre über die Dimensionierung der Deemphasis geschuldet. Die gelbe Kurve zeigt den rechnerischen Verlauf des Frequenzgangs unter dem Einfluss der Deemphasis. Sie verläuft ziemlich parallel zum gemessenen Frequenzgang (blaue Kurve), und weicht nur um -1 bis -2 dB von der im ursprünglichen CE1000 nachvollzogenen Theorie ab.
Tabelle und Grafik Die Erklärung für den theoretisch richtigen Frequenzverlauf ab 2.500 Hz zu höheren Frequenzen hin ändert allerdings weder etwas an dem lausigen Klangbild des Tuners, noch tröstet dabei das Wissen um die theoretische Richtigkeit des Kurvenverlaufs. Davon abgesehen störte nach wie vor der Frequenzabfall unterhalb von 250 Hz.
Ich mochte mir diese schon seit längerem für mich ärgerlichen Umstände (da man auch an meinem nachgeschalteten Verstärker den Klang nicht beeinflussen kann) nicht mehr länger zumuten und schritt zur Tat. Es galt zunächst, die Präsenz- und Höhenwiedergabe zu verbessern und den Tiefenabfall anzuheben. Ein Tief- und ein Hochpass, deren Dimensionierung sich einerseits aus Messungen und andererseits aus Hörproben ergab, sollten dabei helfen, die gröbsten der unschönen Klangeigenschaften zu beseitigen. Die Deemphasis mochte ich nicht ganz aufgeben, weshalb ich die Kombination von C921/922 mit R935/936 beließ und den Hoch- und Tiefpass lediglich am Eingang der NF-Ausgangsstufe vorsah (siehe Schaltungsausschnitt mit den rot eingetragenen Schaltungsänderungen).
Schaltungsausschnitt Der daraus resultierende Frequenzgang ist in der roten Kurve dargestellt. Man sieht hier gegenüber dem Originalzustand (blaue Kurve) die Anhebung bei den tieferen Frequenzen und den deutlich verminderten Abfall im Präsenz- und Höhenbereich.
Mit diesem Ergebnis war ich nun zufrieden, da die Bass- und Höhenwiedergabe eine deutlich hörbare Verbesserung erfahren hatte. So lasse ich 's jetzt mal. Vielleicht konnte ich damit einem (oder auch mehreren) ebenso unzufriedenen CE1000-Hörer(n) eine wenig aufwendige Modifizierung zur Klangverbesserung aufzeigen (die sich im übrigen bei Bedarf genauso einfach wieder zurückbauen lässt).
Viele Grüße
Heinrich
-
andreas schnadt
- Moderator

- Beiträge: 2277
- Registriert: 16.09.2010, 14:50
- Wohnort: Leverkusen
Re: Eine Klangverbesserung für den CE1000
Wow! Und Respekt zu Deiner theoretischen und praktischen Lösung des Problems!
Gruß Andreas
Gruß Andreas
Viel Freude beim Hören !
Re: Eine Klangverbesserung für den CE1000
Hallo Heinrich,
mir ist noch nicht ganz klar, wieso beim Senden von UKW mit Preemphasis von 50 µs dann im Empfangsteil sich die Deemphais mit 50 µs so negativ auswirkt. Eigentlich wird ja dann der Überallesfrequenzgang (Sender bis zum Verstärker) verfälscht sprich hier eine Höhenanhebung, die eigentlich dem linearen Frequenzgang widerspricht! Kann evtl. woanders noch eine Nichtlinearität im Frequenzgang sein?
Das der Murks im Tieftonbereich korrigiert werden sollte, ist klar.
Ich habe jetzt keinen vernünfitgen HF-Meßsender, um das auch mal mir anzusehen, da ich ja selbst einen CE 1000 habe. Interessieren würde mich das schon auch im Vergleich zu CE 1020 und evtl. CE 251.
Gruß,
Raimund
mir ist noch nicht ganz klar, wieso beim Senden von UKW mit Preemphasis von 50 µs dann im Empfangsteil sich die Deemphais mit 50 µs so negativ auswirkt. Eigentlich wird ja dann der Überallesfrequenzgang (Sender bis zum Verstärker) verfälscht sprich hier eine Höhenanhebung, die eigentlich dem linearen Frequenzgang widerspricht! Kann evtl. woanders noch eine Nichtlinearität im Frequenzgang sein?
Das der Murks im Tieftonbereich korrigiert werden sollte, ist klar.
Ich habe jetzt keinen vernünfitgen HF-Meßsender, um das auch mal mir anzusehen, da ich ja selbst einen CE 1000 habe. Interessieren würde mich das schon auch im Vergleich zu CE 1020 und evtl. CE 251.
Gruß,
Raimund
Re: Eine Klangverbesserung für den CE1000
Hallo Heinrich,
besten Dank fuer Deinen aufschlussreichen Bericht. Hast Du zufaellig auch den Frequenzgang Deines CE1000/2 gemessen? Wuerde mich interessieren, da ich, ebenso wie Du, beide Versionen des Tuners besitze. Mir mangelt es , wie auch Raimund, an einem geeigneten Hf-Messsender.
Gruss
Wilhelm
besten Dank fuer Deinen aufschlussreichen Bericht. Hast Du zufaellig auch den Frequenzgang Deines CE1000/2 gemessen? Wuerde mich interessieren, da ich, ebenso wie Du, beide Versionen des Tuners besitze. Mir mangelt es , wie auch Raimund, an einem geeigneten Hf-Messsender.
Gruss
Wilhelm
Re: Eine Klangverbesserung für den CE1000
Moin,
ich habe heute mal in meiner Serviceanleitung (ab S/N 10501) nachgesehen und da ist diese Schaltung anders ausgeführt.
@Heinrich, welche Schaltplanversion (ab Seriennummer?) hast Du oben gezeigt?
Gruß,
Raimund
ich habe heute mal in meiner Serviceanleitung (ab S/N 10501) nachgesehen und da ist diese Schaltung anders ausgeführt.
@Heinrich, welche Schaltplanversion (ab Seriennummer?) hast Du oben gezeigt?
Gruß,
Raimund
Re: Eine Klangverbesserung für den CE1000
Hallo Raimund,
für die ursprünglich schlechte Präsenz- und Hochtonwiedergabe trotz richtiger 50µs-Entzerrung habe ich auch keine Erklärung. Mit Deinen Gedanken hierzu liegst Du aber völlig richtig.
Einen anderen Einfluss auf die Linearität des Frequenzgangs als die bereits beschriebenen, kann ich auch nicht erkennen. Die Deemphasis darf ohnehin erst nach dem eigentlichen Decoder, in diesem Fall nach dem Ringdemodulator wirksam werden, da sie ja andernfalls den Pilotton und das Differenzsignal ruinieren würde. Es bleibt also sonst nichts mehr, das den NF-Frequenzgang noch beeinflussen könnte.
Zu meinen Messungen: Sie beschränkten sich rein auf den Stereodecoder. Dort wurde das Mono-Signal aus einem Funktionsgenerators mit den jeweils angegebenen Frequenzen in die erste Stufe (T901), d.h. direkt nach dem FM-Demodulator eingespeist. Gemessen wurde mit einem Zweikanal-Oszilloskop an der NF-Ausgangsbuchse des Tuners.
Wie ich schon schrieb, liegt die S/N meines Tuners vor 10501, dementsprechend habe ich den dazu passenden Schaltungsausschnitt beigefügt. Die Decoder in den Tunern mit der S/N ab 10501 sind schon identisch mit denen für den CE1000/2. Dort wurde die 38 KHz-Sperre lediglich mit einem (natürlich preisgünstigeren) RC-Filter ausgeführt, während bei den vorhergehenden Decodern ein LC-Filter zum Einsatz kam. Hier zeigt sich nun auch das Verwunderliche: In der neuen Ausführung ist nirgendwo ein Tiefpass mit einer Grenzfrequenz von 3,18 KHz zu finden, der die Funktion der 50µs-Deemphasis erfüllen könnte. Was allerdings dabei herauskommt ist ein viel besserer Klang als bei der Ausführung mit den LC-Filtern.
Und nun kommt Wilhelm ins Spiel.
Hallo Wilhelm,
jetzt hast Du mich aber erwischt. Nein, ich habe den Frequenzgang meines CE1000/2 noch nicht gemessen. Nicht, dass mich das Ergebnis nicht interessiert hätte. Im Gegenteil! Weißt Du, ich war einfach zu bequem dazu. Zwar nicht zum Messen, aber ich habe mich bis jetzt erfolgreich davor gedrückt, das Teil aus dem Regal herauszuoperieren. Das werde ich jetzt ganz kurzfristig nachholen und dann natürlich darüber berichten. Ich bin gespannt.
Bis dahin viele Grüße
Heinrich
für die ursprünglich schlechte Präsenz- und Hochtonwiedergabe trotz richtiger 50µs-Entzerrung habe ich auch keine Erklärung. Mit Deinen Gedanken hierzu liegst Du aber völlig richtig.
Einen anderen Einfluss auf die Linearität des Frequenzgangs als die bereits beschriebenen, kann ich auch nicht erkennen. Die Deemphasis darf ohnehin erst nach dem eigentlichen Decoder, in diesem Fall nach dem Ringdemodulator wirksam werden, da sie ja andernfalls den Pilotton und das Differenzsignal ruinieren würde. Es bleibt also sonst nichts mehr, das den NF-Frequenzgang noch beeinflussen könnte.
Zu meinen Messungen: Sie beschränkten sich rein auf den Stereodecoder. Dort wurde das Mono-Signal aus einem Funktionsgenerators mit den jeweils angegebenen Frequenzen in die erste Stufe (T901), d.h. direkt nach dem FM-Demodulator eingespeist. Gemessen wurde mit einem Zweikanal-Oszilloskop an der NF-Ausgangsbuchse des Tuners.
Wie ich schon schrieb, liegt die S/N meines Tuners vor 10501, dementsprechend habe ich den dazu passenden Schaltungsausschnitt beigefügt. Die Decoder in den Tunern mit der S/N ab 10501 sind schon identisch mit denen für den CE1000/2. Dort wurde die 38 KHz-Sperre lediglich mit einem (natürlich preisgünstigeren) RC-Filter ausgeführt, während bei den vorhergehenden Decodern ein LC-Filter zum Einsatz kam. Hier zeigt sich nun auch das Verwunderliche: In der neuen Ausführung ist nirgendwo ein Tiefpass mit einer Grenzfrequenz von 3,18 KHz zu finden, der die Funktion der 50µs-Deemphasis erfüllen könnte. Was allerdings dabei herauskommt ist ein viel besserer Klang als bei der Ausführung mit den LC-Filtern.
Und nun kommt Wilhelm ins Spiel.
Hallo Wilhelm,
jetzt hast Du mich aber erwischt. Nein, ich habe den Frequenzgang meines CE1000/2 noch nicht gemessen. Nicht, dass mich das Ergebnis nicht interessiert hätte. Im Gegenteil! Weißt Du, ich war einfach zu bequem dazu. Zwar nicht zum Messen, aber ich habe mich bis jetzt erfolgreich davor gedrückt, das Teil aus dem Regal herauszuoperieren. Das werde ich jetzt ganz kurzfristig nachholen und dann natürlich darüber berichten. Ich bin gespannt.
Bis dahin viele Grüße
Heinrich
Re: Eine Klangverbesserung für den CE1000
Hallo Heinrich,
zum Vergleich habe ich meinen CE1000 (Seriennummer 10771) aus dem Regal geholt und den Decoder (US-Standard 75us De-emphasis) ueber T901 und Nf-Ausgang durchgemessen.
Das Ergebnis zeigt auf einen ziemlich linearen Frequenzgang. Gemessen wurde mit einem HP-Frequenzgenerator und Roehrenvoltmeter. Wie aus der Tabelle hervorgeht, gab es bei der neueren Version des Decoders keinen Abfall bei niedrigen Frequenzen. Der Decoder von der ersten Version steht mir nicht zur Verfuegung, daher kann ich keine Aussage ueber das Klangbild machen. Ich bin gespannt auf Deine Messergebnisse.
Besten Gruss
Wilhelm
zum Vergleich habe ich meinen CE1000 (Seriennummer 10771) aus dem Regal geholt und den Decoder (US-Standard 75us De-emphasis) ueber T901 und Nf-Ausgang durchgemessen.
Das Ergebnis zeigt auf einen ziemlich linearen Frequenzgang. Gemessen wurde mit einem HP-Frequenzgenerator und Roehrenvoltmeter. Wie aus der Tabelle hervorgeht, gab es bei der neueren Version des Decoders keinen Abfall bei niedrigen Frequenzen. Der Decoder von der ersten Version steht mir nicht zur Verfuegung, daher kann ich keine Aussage ueber das Klangbild machen. Ich bin gespannt auf Deine Messergebnisse.
Besten Gruss
Wilhelm
Re: Eine Klangverbesserung für den CE1000
Hallo zusammen,
ich hab 's geschafft, der CE1000/2 war ausgebaut, die NF durchgemessen und zusammen mit dem modifizierten CE1000 am selben Verstärker probegehört. Übrigens war das jetzt das erste Mal, dass ich den CE1000/2 an meinem "Wohnzimmerverstärker" (nicht von Braun) angeschlossen hatte. Bisher war dort immer nur mein CE1000 (vor S/N 10500) in Betrieb.
Zunächst zu den Messungen:
Die Voraussetzungen waren exakt dieselben wie bei den Messungen am CE1000, d.h. NF-Einspeisung an T901, gemessen wurde an der NF-Ausgangsbuchse des Tuners. Begonnen hatte ich bei 1 KHz, abwärtsgehend bis 30 Hz und freute mich darüber, dass der Frequenzgang im Tieftonbereich im Gegensatz zum CE1000 praktisch völlig linear und nur mit ganz geringfügigem, akustisch nicht wahrnehmbaren Abfall bei 30 Hz verlief.
Jetzt war ich gespannt auf den Frequenzgang bei den Frequenzen von 1-15 KHz. Ernüchterung! Diese Werte waren absolut deckungsgleich mit denen des CE1000.
Tabelle und Kurvenverlauf
Wie konnte das sein? Sind doch die Zeitkonstanten der 38 KHz-Filter beim CE1000/2 viel kleiner als 50 µs. Dazu, das komplette Filter mit seinem Frequenzverlauf nachzurechnen, sehe ich mich nicht in der Lage; das ist mir zu komplex. Aber ich erkannte im Schaltplan nun doch noch einen Unterschied an den beiden NF-Ausgangsstufen zwischen dem CE1000 und dem CE1000/2, den ich zuvor nicht bemerkt hatte. Bei letzterem ist noch jeweils ein Kondensator (C909/910) vom Kollektor der beiden Ausgangstransistoren nach Masse geschaltet und reduziert somit ebenfalls die Wiedergabe hoher Frequenzen. Vermutlich tragen beide Tiefpässe, jene aus den 38 KHz-Filtern und C909/910 jeweils zusammen dazu bei, die gewünschten 50 µs zu erzielen. Verblüffend dabei ist, dass die absolute Deckungsgleichheit der Deemphasiskurven beim CE1000 und CE1000/2 mit völlig unterschiedlichen Schaltungen und verschiedenartigen Bauteilen (LCR- bzw. nur RC-Filter) erreicht wurde. Nun war ich schon ziemlich perplex, hätte ich doch aufgrund des im Präsenz- und Höhenbereich identischen Frequenzgangs (mit Ausnahme der Tieftonwiedergabe) keinen Klangunterschied erwartet.
Hörproben
Ich schloss die beiden Tuner an zwei Hochpegeleingänge meines "Wohnzimmerverstärkers" an und führte die Hörproben sowohl mit unterschiedlichem Musikprogramm als auch mit gesprochenen Stimmen durch. Bei beiden Tunern wurde derselbe, stark einfallende Sender eingestellt, sodass man direkt vom einen zum andern umschalten konnte. Zum Verständnis möchte ich nochmals erwähnen, dass sich der CE1000 bereits im modifizierten Zustand befand, d.h. im Tieftonbereich einigermaßen linearisiert, die Deemphasis abgeschwächt.
Der CE1000/2 war etwas leiser als der CE1000, weshalb nach dem Umschalten die Lautstärke angepasst werden musste.
Der Präsenz- und Höhenbereich ist nun beim modifizierten CE1000 geringfügig stärker vorhanden als beim CE1000/2, aber keinesfalls unangenehm oder gar lästig, vielmehr vergleichbar mit meinen anderen Musikquellen wie Plattenspieler oder Musikserver.
Aufgrund des identischen Frequenzverlaufs der Deemphasis des originalbelassenen CE1000 mit dem des CE1000/2 hätte ich erwartet, dass der CE1000/2 genauso muffig klingen würde, wie es ursprünglich der CE1000 tat. Aber nein, das tat er überhaupt nicht. Höhen und obere Mitten habe ich nicht vermisst, gesprochene s- und t-Laute, die beim originalbelassenen CE1000 wesentlich zu leise waren, wurden vom CE1000/2 richtig wiedergegeben. Würde ich den CE1000/2 im Wohnzimmer betreiben, wäre ich nicht auf die Idee gekommen, an dessen Frequenzgang etwas verändern zu wollen.
Weshalb der CE1000/2 soviel anders, d.h. besser als der CE1000 (vor S/N 10501) klingt, kann ich mir wegen des doch deckungsgleichen Deemphasisverlaufs wirklich nicht erklären.
Ich nehme es nun einfach so hin, denke nicht mehr darüber nach und bin 's zufrieden wie es ist.
Viele Grüße
Heinrich
ich hab 's geschafft, der CE1000/2 war ausgebaut, die NF durchgemessen und zusammen mit dem modifizierten CE1000 am selben Verstärker probegehört. Übrigens war das jetzt das erste Mal, dass ich den CE1000/2 an meinem "Wohnzimmerverstärker" (nicht von Braun) angeschlossen hatte. Bisher war dort immer nur mein CE1000 (vor S/N 10500) in Betrieb.
Zunächst zu den Messungen:
Die Voraussetzungen waren exakt dieselben wie bei den Messungen am CE1000, d.h. NF-Einspeisung an T901, gemessen wurde an der NF-Ausgangsbuchse des Tuners. Begonnen hatte ich bei 1 KHz, abwärtsgehend bis 30 Hz und freute mich darüber, dass der Frequenzgang im Tieftonbereich im Gegensatz zum CE1000 praktisch völlig linear und nur mit ganz geringfügigem, akustisch nicht wahrnehmbaren Abfall bei 30 Hz verlief.
Jetzt war ich gespannt auf den Frequenzgang bei den Frequenzen von 1-15 KHz. Ernüchterung! Diese Werte waren absolut deckungsgleich mit denen des CE1000.
Tabelle und Kurvenverlauf
Wie konnte das sein? Sind doch die Zeitkonstanten der 38 KHz-Filter beim CE1000/2 viel kleiner als 50 µs. Dazu, das komplette Filter mit seinem Frequenzverlauf nachzurechnen, sehe ich mich nicht in der Lage; das ist mir zu komplex. Aber ich erkannte im Schaltplan nun doch noch einen Unterschied an den beiden NF-Ausgangsstufen zwischen dem CE1000 und dem CE1000/2, den ich zuvor nicht bemerkt hatte. Bei letzterem ist noch jeweils ein Kondensator (C909/910) vom Kollektor der beiden Ausgangstransistoren nach Masse geschaltet und reduziert somit ebenfalls die Wiedergabe hoher Frequenzen. Vermutlich tragen beide Tiefpässe, jene aus den 38 KHz-Filtern und C909/910 jeweils zusammen dazu bei, die gewünschten 50 µs zu erzielen. Verblüffend dabei ist, dass die absolute Deckungsgleichheit der Deemphasiskurven beim CE1000 und CE1000/2 mit völlig unterschiedlichen Schaltungen und verschiedenartigen Bauteilen (LCR- bzw. nur RC-Filter) erreicht wurde. Nun war ich schon ziemlich perplex, hätte ich doch aufgrund des im Präsenz- und Höhenbereich identischen Frequenzgangs (mit Ausnahme der Tieftonwiedergabe) keinen Klangunterschied erwartet.
Hörproben
Ich schloss die beiden Tuner an zwei Hochpegeleingänge meines "Wohnzimmerverstärkers" an und führte die Hörproben sowohl mit unterschiedlichem Musikprogramm als auch mit gesprochenen Stimmen durch. Bei beiden Tunern wurde derselbe, stark einfallende Sender eingestellt, sodass man direkt vom einen zum andern umschalten konnte. Zum Verständnis möchte ich nochmals erwähnen, dass sich der CE1000 bereits im modifizierten Zustand befand, d.h. im Tieftonbereich einigermaßen linearisiert, die Deemphasis abgeschwächt.
Der CE1000/2 war etwas leiser als der CE1000, weshalb nach dem Umschalten die Lautstärke angepasst werden musste.
Der Präsenz- und Höhenbereich ist nun beim modifizierten CE1000 geringfügig stärker vorhanden als beim CE1000/2, aber keinesfalls unangenehm oder gar lästig, vielmehr vergleichbar mit meinen anderen Musikquellen wie Plattenspieler oder Musikserver.
Aufgrund des identischen Frequenzverlaufs der Deemphasis des originalbelassenen CE1000 mit dem des CE1000/2 hätte ich erwartet, dass der CE1000/2 genauso muffig klingen würde, wie es ursprünglich der CE1000 tat. Aber nein, das tat er überhaupt nicht. Höhen und obere Mitten habe ich nicht vermisst, gesprochene s- und t-Laute, die beim originalbelassenen CE1000 wesentlich zu leise waren, wurden vom CE1000/2 richtig wiedergegeben. Würde ich den CE1000/2 im Wohnzimmer betreiben, wäre ich nicht auf die Idee gekommen, an dessen Frequenzgang etwas verändern zu wollen.
Weshalb der CE1000/2 soviel anders, d.h. besser als der CE1000 (vor S/N 10501) klingt, kann ich mir wegen des doch deckungsgleichen Deemphasisverlaufs wirklich nicht erklären.
Ich nehme es nun einfach so hin, denke nicht mehr darüber nach und bin 's zufrieden wie es ist.
Viele Grüße
Heinrich
Re: Eine Klangverbesserung für den CE1000
Hallo Heinrich,
besten Dank fuer Deinen ausfuehrlichen Bericht zum CE1000/2. Ich hatte meinen CE1000 (erste Version) hier in Canada gekauft und war mir nun nicht sicher ob er fuer die US Norm korrigiert war oder nicht. Ich entschuldige mich dafuer, dass ich meinen kleinen Bericht vor Deinem gepostet hatte.
Besten Gruss
Wilhelm
besten Dank fuer Deinen ausfuehrlichen Bericht zum CE1000/2. Ich hatte meinen CE1000 (erste Version) hier in Canada gekauft und war mir nun nicht sicher ob er fuer die US Norm korrigiert war oder nicht. Ich entschuldige mich dafuer, dass ich meinen kleinen Bericht vor Deinem gepostet hatte.
Besten Gruss
Wilhelm
Re: Eine Klangverbesserung für den CE1000
Hallo Wilhelm,
es freut mich, wenn meine Messungen und der Hörvergleich zwischen den 1000ern Dein Interesse gefunden haben und ebenso, dass Du auch über Deine CE1000(/2) berichtet hast. Es gibt überhaupt keinen Grund dazu, Dich dafür zu entschuldigen.
Herzlichen Gruß
Heinrich
es freut mich, wenn meine Messungen und der Hörvergleich zwischen den 1000ern Dein Interesse gefunden haben und ebenso, dass Du auch über Deine CE1000(/2) berichtet hast. Es gibt überhaupt keinen Grund dazu, Dich dafür zu entschuldigen.
Herzlichen Gruß
Heinrich

