CE1000/2 - eine nicht ganz vollständige Reparatur...
CE1000/2 - eine nicht ganz vollständige Reparatur...
Hallo zusammen,
es geht noch immer um den in dortigem Beitrag beschriebenen Tuner.
Nachdem nun eine Reparatur der Wellenschalter ausgeschlossen war, besprach ich die verbliebenen Möglichkeiten mit dem Eigentümer dieses Geräts; so einen CE1000/2 gibt man ja nicht so ohne weiteres auf. Wir einigten uns darauf, dass ich den Tuner wieder vollkommen in Ordnung bringen sollte, mit Ausnahme der AM-Wellenbereiche (LW, MW und KW), die ohne Funktion stillgelegt werden sollten. Lediglich der UKW-Empfang sollte uneingeschränkt möglich sein.
Irgendwie scheine ich eine (sicherlich ungewollte) Affinität zu Geräten zu haben, um die es besonders schlecht bestellt ist. Diese Vermutung wird durch den Umstand bestärkt, dass das schon öfter der Fall war.
Nachdem ich mich etwas ausgiebiger mit dem ansonsten schönen Tuner befasst hatte, fielen mir eine ganze Reihe kleinere und größere Gebrechen auf, an denen er litt. Auch war es offensichtlich, dass sich zuvor schon mindestens ein Reparateur an ihm zu schaffen gemacht hatte.
a) Schlimm: Die FM-ZF-/Decoderplatine stammte aus einem CE1000 und war für den Betrieb in einen CE1000/2 völlig ungeeignet. Erstaunlich dabei war, dass sämtliche Elkos auf der Platine erneuert waren, obwohl das Teil in dem Gerät aufgrund der unterschiedlichen Schaltung gar nicht funktionieren konnte. Sehr merkwürdiger Umstand...
b) Nicht so schlimm: Der Netzschalter war defekt. Der Eigentümer des Geräts sandte mir sowohl einen neuen als auch einen defekten Netzschalter zu, in der Hoffnung, dass man aus den beiden defekten einen intakten Netzschalter zusammenbauen könne. Falls das nicht gelingen sollte, gab's ja noch den neuen Schalter in Reserve. Seine Hoffnung wurde nicht enttäuscht - die Reparatur mit "aus zwei mach' eins" gelang und der NOS-Schalter konnte NOS bleiben.
c) Längst noch nicht alles: Das kurze UKW-Skalenseil wurde schon mal geflickt (zusammengelötet). Das aber so schlecht, dass neben der ohnehin miserablen Lötstelle sowohl die Seillänge als auch der Abstand zwischen den Kugeln nicht mehr stimmte. Die Kugeln holperten also vorwiegend über die Umlenkräder und die Hauptantriebsscheibe hinweg. d) Das lange UKW-Skalenseil fehlte komplett.
e) Das im CE1000/2 eingebaute zweite Instrument für die Feldstärkeanzeige, das insbesondere zur Erleichterung bei der Ausrichtung einer Rotorantenne gedacht ist, war ohne Funktion.
f) Nach einiger Betriebsdauer funktionierte die sog. "Rausch-Automatik" nicht mehr.
Wo sollte ich nun die benötigten Teile herzaubern? Nach mehreren Anläufen fand ich doch nette Mitmenschen, die einen gewissen Fundus an Ersatzteilen für einen CE1000 bzw. CE1000/2 oder sogar ein entsprechendes Schlachtgerät besaßen und dazu bereit waren, mir die benötigten Ersatzteile zur Verfügung zu stellen.
Von zwei Braunfreunden erhielt ich schließlich alles, was ich brauchte. Einzelne Ersatzteile, komplette Platinen, sogar zwei Schlachtgeräte, die allerdings schon ziemlich ausgebeint waren, aber trotz allem noch Brauchbares enthielten. So manches, das mir freundlicherweise zur Verfügung gestellt wurde, war für mich aber nicht verwendbar und wurde deshalb wieder zurückgegeben.
Angesichts der 50 Jahre, die das schöne Gerät hinter sich hatte, bat mich der Eigentümer darum, sämtliche Elkos im Gerät zu erneuern, auch die dicken Schraubelkos im Netzteil. Diesen Wunsch erfüllte ich ihm gerne, zumal ich seine Auffassung teilte, da ja der Tuner noch viele weitere Jahre zuverlässig seinen Dienst tun sollte.
So gesehen machte das Innere des Tuners einen recht übersichtlichen Eindruck: Zunächst baute ich den reparierten Netzschalter wieder ein und erledigte dann den durch die ausgebauten Platinen vereinfachten Elko-Austausch. An den kleinen 50 µF-Elko auf der Netzteilplatine unterhalb des Wicklungspakets des Trafos heranzukommen, war (wie immer) recht fummelig. Um ihn austauschen zu können, müssen zuerst der Transistor T802 und das Trimmpoti R806 ausgebaut werden.
Beim CE1000/2 ist es auch eine recht fummelige Angelegenheit, die Elkos auf der Platine der Schaltereinheit zu ersetzen. Warum? Die Schaltung wurde gegenüber dem CE1000 etwas erweitert und anstatt die Platine entsprechend zu vergrößern, wurden nur die Leiterbahnen ein wenig angepasst und das Mehr an Elkos zwei- bis dreistöckig(!) schräg übereinander angeordnet. Bei Neckermann hätte man das nicht schöner machen können. Hier ist auch die kleine Leiterplatte zu sehen, die für die neue Rausch-Automatik-Funktion zuständig ist. Danach waren die Skalenseile dran. Was für ein Glück, dass ich für die FM-ZF/Decoderplatine und für beide Skalenseile passenden Ersatz erhielt.
Wo man schon mit der Frontpartie des Geräts beschäftigt war, bot es sich an, nach dem nicht funktionierenden Instrument für die Feldstärkeanzeige zu sehen. Nachdem ich es ausgebaut hatte, schraubte ich die Plexiglasabdeckung ab und konnte dann erkennen, dass der Zeiger mechanisch hing. Es war nicht schwierig, die Blockade zu beseitigen. Das Instrument zeigte sich nun wieder völlig in Ordnung und nahm nach dem Wiedereinbau seinen Dienst wieder auf. Das Ersatzinstrument aus dem zur Verfügung stehenden Schlachtgerät wurde also nicht benötigt. Im Vorhinein ist es aber doch beruhigend, wenn man eine solche Sicherheit im Hintergrund weiß.
Die meisten Glühlämpchen waren durchgebrannt. Es wurden natürlich alle notwendigen Lämpchen erneuert.
Fertig. Der Zusammenbau, die Verbindungen wieder herstellen und testen verliefen glatt und ohne Probleme. Mich erstaunte, dass der Abgleich noch vollkommen in Ordnung war; lediglich der Primärkreis des Ratiofilters war noch ein wenig nachzustimmen. Auch die Trimmpotentiometer für die Einstellung beiden Anzeigeinstrumente und für die Rausch-Automatik-Funktion mussten neu justiert werden. Was gab es noch an Besonderem? Eigentlich nichts, dachte ich zuerst. Aber ein ziemlich heimtückischer Fehler sollte doch noch auftauchen. Daher: Zu früh gefreut.
Gut, dass ich den Patienten einem längeren Probelauf unterzog. Durch diesen kam der Fehler noch rechtzeitig zutage, aber auch erst nach näherem Hinsehen. Bei eingeschalteter Rausch-Automatik und Berühren des Senderwahlknopfs schaltete der Tuner nicht - wie er eigentlich sollte - auf "leise". Die Abschaltung der AFC-Automatik funktionierte dabei jedoch einwandfrei.
Schlecht, dass ich die Kiste schon zugeschraubt hatte. Also wieder aufschrauben und messen. Auffallend war, dass "im Mutingfall" die Basisspannung von T307 (dieser Transistor setzt bei positiver Ansteuerung die Lautstärke herab) nur sehr langsam und zu geringfügig anstieg. Der Transistor mit seiner Beschaltung befindet sich innerhalb des Abschirmbechers der FM-Demodulatorstufe. Also Becher weg, messen, nachsehen.
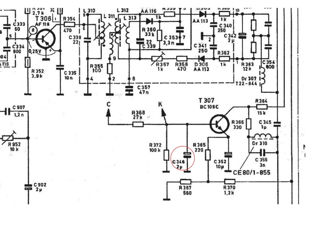
Wie schon erwähnt, wurden von jemandem einige Elkos im Gerät bereits erneuert, aber eben nicht alle. Ich frage mich deshalb, nach welchem Muster diese Erneuerung erfolgte. Mit Lupe und Voltmeter untersuchte ich einen kleinen Tantal-Elko, der als Ersatz für den ursprünglichen Alu-Elko C346 eingelötet wurde. Ich traute meinen Augen nicht, als ich sah, dass die kleine Tantalperle verpolt eingelötet war. Normalerweise quittiert das ein Tantal-Elko mit einem Kurzschluss. Da die Schaltung aber recht hochohmig ist, wurde der Elko einfach nur "widerstandsbehaftet". Dies aber nicht sofort, sondern erst nach einiger Betriebsdauer, weshalb die sog. Rausch-Automatik erst nach einiger Zeit nicht mehr funktionierte und sich nach einigen Stunden Ausschalt-Zeit wieder erholte. Also auch das untere Abdeckblech abgeschraubt und den Tantal-Elko durch einen neuen Alu-Elko ersetzt. Siehe da, die Basisspannung stieg nun wieder soweit an, wie sie sollte und die Rausch-Automatik funktionierte nun wieder zuverlässig.
Jetzt lief wieder alles tadellos und ich war froh darüber, dass trotz der vielen Hürden, von denen einige das Projekt fast zum Scheitern gebracht hätten, die Wiederherstellung des schönen und seltenen Tuners schließlich doch gelang. Die mir von extern zur Verfügung gestellten und tatsächlich verwendeten Ersatzteile waren nun:
- die FM-ZF-/Decoderplatine des CE1000/2, so sieht sie aus: - das kurze UKW-Skalenseil
- das lange UKW-Skalenseil
- ein zweiter defekter Netzschalter (aus zwei mach' eins)
Aus "eigenen Mitteln" neu eingesetzt wurden:
- die drei "dickeren" Netzteil-Elkos mit Schraubbefestigung
- 27 div. kleinere Elkos, davon 25 dem Original entsprechend mit axialen Anschlüssen
- 2 Sofittenlämpchen 12V/3W
- 5 Lämpchen (Nurglas-Stecksockel) 12V/0,03A
Anderes Thema:
Wenn ich nun schon mal dabei bin, möchte ich für diejenigen, die es interessiert, die drei wesentlichen Unterschiede zwischen einem CE1000 und einem CE1000/2 aufzeigen:
1. Der augenfälligste und von außen sichtbar ist natürlich das zweite Anzeigeinstrument hinter der Skalenscheibe. Wie schon beschrieben, dient es als Hilfe bei der Ausrichtung einer Rotorantenne.
Seitens der Firma Braun gab es wohl auch Überlegungen, anstelle dieses Instruments ein Mitten-Null-Instrument zur Ratio-Null-Anzeige als zusätzliche Abstimmhilfe vorzusehen. Es blieb dabei wohl nur bei Labormustern, die aber nicht in den Handel gelangten. Zwei dieser Labormuster sind mir bekannt. Eines davon besitzt unser Siko, das andere steht in Kronberg im Braun-Museum. Dort ist man sich jedoch der Besonderheit dieses Exponats in keiner Weise bewusst.
Die anderen Unterschiede befinden sich alle unter der Haube.
2. Eine deutliche Verbesserung erfuhr die schon erwähnte "Rausch-Automatik", die viel effektiver arbeitet als beim CE1000. Bei aktiviertem Kippschalter wird nun die Lautstärke bereits beim Berühren des Senderwahlknopfs so weit reduziert, dass das Rauschen und Zischeln während der Sendersuche nicht mehr als lästig empfunden wird. Lässt man den Knopf wieder los, stellt sich die zuvor eingestellte Lautstärke wieder ein. Die für diese Funktion benutzte Steuerspannung wird - in der damaligen Zeit ziemlich aufwendig - über drei Schaltungsstufen gewonnen, eingestellt und ausgewertet.
3. Die Änderungen am Stereodecoder fielen ebenfalls recht umfangreich aus. Sie waren dem Hersteller insofern dienlich, als sie eine Vereinfachung der Schaltung mit sich brachten, die natürlich auch mit entsprechenden Kosteneinsparungen einhergingen. Worin bestehen die wesentlichen, kostenrelevanten Unterschiede? Zum einen wurden die beiden im CE1000 als LC-Filter ausgelegten 38KHz-Sperrkreise im CE1000/2 als deutlich günstigere, dafür weniger steile RC-Filter ausgebildet. Zum andern entfiel ein Transistor mit nachgeschaltetem 19KHz-Π-Filter im Eingangsbereich des Decoders. Diese Einsparungen machten aber sicherlich nicht alle Mehrkosten für das zweite Anzeigeinstrument und für die viel aufwendigere Schaltung der Rausch-Automatik wieder wett.
Ein Bild der FM-ZF-/Decoderplatine eines CE1000. Es ist von der Platine, die fälschlicherweise in meinem Patienten eingebaut war. Man sieht hier deutlich die beiden 38 KHz-Spulen, die jedoch bei einem CE1000/2 nicht mehr vorhanden sind: Die beschriebenen Vereinfachungen, die ebenfalls mit ein paar kleineren Schaltungsänderungen verbunden waren, bedeuten jedoch erstaunlicher- und erfreulicherweise keinesfalls eine Qualitätsminderung in Sachen Klang oder Kanaltrennung. Im Gegenteil. Wie ich es schon bei meinen eigenen Geräten feststellen konnte, bestätigte es sich bei diesem Gerät auch noch einmal, dass der CE1000/2 merklich besser klingt als der CE1000.
So, ich denke, das war nun das Wichtigste. Ich freute mich auf jeden Fall, dass wieder mal ein schönes und vor allem interessantes Projekt zu einem guten Ende gebracht werden konnte. Der Verlust der AM-Empfangsbereiche blieb leider. Daher "Eine nicht ganz vollständige Reparatur..."
Viele Grüße
Heinrich
es geht noch immer um den in dortigem Beitrag beschriebenen Tuner.
Nachdem nun eine Reparatur der Wellenschalter ausgeschlossen war, besprach ich die verbliebenen Möglichkeiten mit dem Eigentümer dieses Geräts; so einen CE1000/2 gibt man ja nicht so ohne weiteres auf. Wir einigten uns darauf, dass ich den Tuner wieder vollkommen in Ordnung bringen sollte, mit Ausnahme der AM-Wellenbereiche (LW, MW und KW), die ohne Funktion stillgelegt werden sollten. Lediglich der UKW-Empfang sollte uneingeschränkt möglich sein.
Irgendwie scheine ich eine (sicherlich ungewollte) Affinität zu Geräten zu haben, um die es besonders schlecht bestellt ist. Diese Vermutung wird durch den Umstand bestärkt, dass das schon öfter der Fall war.
Nachdem ich mich etwas ausgiebiger mit dem ansonsten schönen Tuner befasst hatte, fielen mir eine ganze Reihe kleinere und größere Gebrechen auf, an denen er litt. Auch war es offensichtlich, dass sich zuvor schon mindestens ein Reparateur an ihm zu schaffen gemacht hatte.
a) Schlimm: Die FM-ZF-/Decoderplatine stammte aus einem CE1000 und war für den Betrieb in einen CE1000/2 völlig ungeeignet. Erstaunlich dabei war, dass sämtliche Elkos auf der Platine erneuert waren, obwohl das Teil in dem Gerät aufgrund der unterschiedlichen Schaltung gar nicht funktionieren konnte. Sehr merkwürdiger Umstand...
b) Nicht so schlimm: Der Netzschalter war defekt. Der Eigentümer des Geräts sandte mir sowohl einen neuen als auch einen defekten Netzschalter zu, in der Hoffnung, dass man aus den beiden defekten einen intakten Netzschalter zusammenbauen könne. Falls das nicht gelingen sollte, gab's ja noch den neuen Schalter in Reserve. Seine Hoffnung wurde nicht enttäuscht - die Reparatur mit "aus zwei mach' eins" gelang und der NOS-Schalter konnte NOS bleiben.
c) Längst noch nicht alles: Das kurze UKW-Skalenseil wurde schon mal geflickt (zusammengelötet). Das aber so schlecht, dass neben der ohnehin miserablen Lötstelle sowohl die Seillänge als auch der Abstand zwischen den Kugeln nicht mehr stimmte. Die Kugeln holperten also vorwiegend über die Umlenkräder und die Hauptantriebsscheibe hinweg. d) Das lange UKW-Skalenseil fehlte komplett.
e) Das im CE1000/2 eingebaute zweite Instrument für die Feldstärkeanzeige, das insbesondere zur Erleichterung bei der Ausrichtung einer Rotorantenne gedacht ist, war ohne Funktion.
f) Nach einiger Betriebsdauer funktionierte die sog. "Rausch-Automatik" nicht mehr.
Wo sollte ich nun die benötigten Teile herzaubern? Nach mehreren Anläufen fand ich doch nette Mitmenschen, die einen gewissen Fundus an Ersatzteilen für einen CE1000 bzw. CE1000/2 oder sogar ein entsprechendes Schlachtgerät besaßen und dazu bereit waren, mir die benötigten Ersatzteile zur Verfügung zu stellen.
Von zwei Braunfreunden erhielt ich schließlich alles, was ich brauchte. Einzelne Ersatzteile, komplette Platinen, sogar zwei Schlachtgeräte, die allerdings schon ziemlich ausgebeint waren, aber trotz allem noch Brauchbares enthielten. So manches, das mir freundlicherweise zur Verfügung gestellt wurde, war für mich aber nicht verwendbar und wurde deshalb wieder zurückgegeben.
Angesichts der 50 Jahre, die das schöne Gerät hinter sich hatte, bat mich der Eigentümer darum, sämtliche Elkos im Gerät zu erneuern, auch die dicken Schraubelkos im Netzteil. Diesen Wunsch erfüllte ich ihm gerne, zumal ich seine Auffassung teilte, da ja der Tuner noch viele weitere Jahre zuverlässig seinen Dienst tun sollte.
So gesehen machte das Innere des Tuners einen recht übersichtlichen Eindruck: Zunächst baute ich den reparierten Netzschalter wieder ein und erledigte dann den durch die ausgebauten Platinen vereinfachten Elko-Austausch. An den kleinen 50 µF-Elko auf der Netzteilplatine unterhalb des Wicklungspakets des Trafos heranzukommen, war (wie immer) recht fummelig. Um ihn austauschen zu können, müssen zuerst der Transistor T802 und das Trimmpoti R806 ausgebaut werden.
Beim CE1000/2 ist es auch eine recht fummelige Angelegenheit, die Elkos auf der Platine der Schaltereinheit zu ersetzen. Warum? Die Schaltung wurde gegenüber dem CE1000 etwas erweitert und anstatt die Platine entsprechend zu vergrößern, wurden nur die Leiterbahnen ein wenig angepasst und das Mehr an Elkos zwei- bis dreistöckig(!) schräg übereinander angeordnet. Bei Neckermann hätte man das nicht schöner machen können. Hier ist auch die kleine Leiterplatte zu sehen, die für die neue Rausch-Automatik-Funktion zuständig ist. Danach waren die Skalenseile dran. Was für ein Glück, dass ich für die FM-ZF/Decoderplatine und für beide Skalenseile passenden Ersatz erhielt.
Wo man schon mit der Frontpartie des Geräts beschäftigt war, bot es sich an, nach dem nicht funktionierenden Instrument für die Feldstärkeanzeige zu sehen. Nachdem ich es ausgebaut hatte, schraubte ich die Plexiglasabdeckung ab und konnte dann erkennen, dass der Zeiger mechanisch hing. Es war nicht schwierig, die Blockade zu beseitigen. Das Instrument zeigte sich nun wieder völlig in Ordnung und nahm nach dem Wiedereinbau seinen Dienst wieder auf. Das Ersatzinstrument aus dem zur Verfügung stehenden Schlachtgerät wurde also nicht benötigt. Im Vorhinein ist es aber doch beruhigend, wenn man eine solche Sicherheit im Hintergrund weiß.
Die meisten Glühlämpchen waren durchgebrannt. Es wurden natürlich alle notwendigen Lämpchen erneuert.
Fertig. Der Zusammenbau, die Verbindungen wieder herstellen und testen verliefen glatt und ohne Probleme. Mich erstaunte, dass der Abgleich noch vollkommen in Ordnung war; lediglich der Primärkreis des Ratiofilters war noch ein wenig nachzustimmen. Auch die Trimmpotentiometer für die Einstellung beiden Anzeigeinstrumente und für die Rausch-Automatik-Funktion mussten neu justiert werden. Was gab es noch an Besonderem? Eigentlich nichts, dachte ich zuerst. Aber ein ziemlich heimtückischer Fehler sollte doch noch auftauchen. Daher: Zu früh gefreut.
Gut, dass ich den Patienten einem längeren Probelauf unterzog. Durch diesen kam der Fehler noch rechtzeitig zutage, aber auch erst nach näherem Hinsehen. Bei eingeschalteter Rausch-Automatik und Berühren des Senderwahlknopfs schaltete der Tuner nicht - wie er eigentlich sollte - auf "leise". Die Abschaltung der AFC-Automatik funktionierte dabei jedoch einwandfrei.
Schlecht, dass ich die Kiste schon zugeschraubt hatte. Also wieder aufschrauben und messen. Auffallend war, dass "im Mutingfall" die Basisspannung von T307 (dieser Transistor setzt bei positiver Ansteuerung die Lautstärke herab) nur sehr langsam und zu geringfügig anstieg. Der Transistor mit seiner Beschaltung befindet sich innerhalb des Abschirmbechers der FM-Demodulatorstufe. Also Becher weg, messen, nachsehen.
Wie schon erwähnt, wurden von jemandem einige Elkos im Gerät bereits erneuert, aber eben nicht alle. Ich frage mich deshalb, nach welchem Muster diese Erneuerung erfolgte. Mit Lupe und Voltmeter untersuchte ich einen kleinen Tantal-Elko, der als Ersatz für den ursprünglichen Alu-Elko C346 eingelötet wurde. Ich traute meinen Augen nicht, als ich sah, dass die kleine Tantalperle verpolt eingelötet war. Normalerweise quittiert das ein Tantal-Elko mit einem Kurzschluss. Da die Schaltung aber recht hochohmig ist, wurde der Elko einfach nur "widerstandsbehaftet". Dies aber nicht sofort, sondern erst nach einiger Betriebsdauer, weshalb die sog. Rausch-Automatik erst nach einiger Zeit nicht mehr funktionierte und sich nach einigen Stunden Ausschalt-Zeit wieder erholte. Also auch das untere Abdeckblech abgeschraubt und den Tantal-Elko durch einen neuen Alu-Elko ersetzt. Siehe da, die Basisspannung stieg nun wieder soweit an, wie sie sollte und die Rausch-Automatik funktionierte nun wieder zuverlässig.
Jetzt lief wieder alles tadellos und ich war froh darüber, dass trotz der vielen Hürden, von denen einige das Projekt fast zum Scheitern gebracht hätten, die Wiederherstellung des schönen und seltenen Tuners schließlich doch gelang. Die mir von extern zur Verfügung gestellten und tatsächlich verwendeten Ersatzteile waren nun:
- die FM-ZF-/Decoderplatine des CE1000/2, so sieht sie aus: - das kurze UKW-Skalenseil
- das lange UKW-Skalenseil
- ein zweiter defekter Netzschalter (aus zwei mach' eins)
Aus "eigenen Mitteln" neu eingesetzt wurden:
- die drei "dickeren" Netzteil-Elkos mit Schraubbefestigung
- 27 div. kleinere Elkos, davon 25 dem Original entsprechend mit axialen Anschlüssen
- 2 Sofittenlämpchen 12V/3W
- 5 Lämpchen (Nurglas-Stecksockel) 12V/0,03A
Anderes Thema:
Wenn ich nun schon mal dabei bin, möchte ich für diejenigen, die es interessiert, die drei wesentlichen Unterschiede zwischen einem CE1000 und einem CE1000/2 aufzeigen:
1. Der augenfälligste und von außen sichtbar ist natürlich das zweite Anzeigeinstrument hinter der Skalenscheibe. Wie schon beschrieben, dient es als Hilfe bei der Ausrichtung einer Rotorantenne.
Seitens der Firma Braun gab es wohl auch Überlegungen, anstelle dieses Instruments ein Mitten-Null-Instrument zur Ratio-Null-Anzeige als zusätzliche Abstimmhilfe vorzusehen. Es blieb dabei wohl nur bei Labormustern, die aber nicht in den Handel gelangten. Zwei dieser Labormuster sind mir bekannt. Eines davon besitzt unser Siko, das andere steht in Kronberg im Braun-Museum. Dort ist man sich jedoch der Besonderheit dieses Exponats in keiner Weise bewusst.
Die anderen Unterschiede befinden sich alle unter der Haube.
2. Eine deutliche Verbesserung erfuhr die schon erwähnte "Rausch-Automatik", die viel effektiver arbeitet als beim CE1000. Bei aktiviertem Kippschalter wird nun die Lautstärke bereits beim Berühren des Senderwahlknopfs so weit reduziert, dass das Rauschen und Zischeln während der Sendersuche nicht mehr als lästig empfunden wird. Lässt man den Knopf wieder los, stellt sich die zuvor eingestellte Lautstärke wieder ein. Die für diese Funktion benutzte Steuerspannung wird - in der damaligen Zeit ziemlich aufwendig - über drei Schaltungsstufen gewonnen, eingestellt und ausgewertet.
3. Die Änderungen am Stereodecoder fielen ebenfalls recht umfangreich aus. Sie waren dem Hersteller insofern dienlich, als sie eine Vereinfachung der Schaltung mit sich brachten, die natürlich auch mit entsprechenden Kosteneinsparungen einhergingen. Worin bestehen die wesentlichen, kostenrelevanten Unterschiede? Zum einen wurden die beiden im CE1000 als LC-Filter ausgelegten 38KHz-Sperrkreise im CE1000/2 als deutlich günstigere, dafür weniger steile RC-Filter ausgebildet. Zum andern entfiel ein Transistor mit nachgeschaltetem 19KHz-Π-Filter im Eingangsbereich des Decoders. Diese Einsparungen machten aber sicherlich nicht alle Mehrkosten für das zweite Anzeigeinstrument und für die viel aufwendigere Schaltung der Rausch-Automatik wieder wett.
Ein Bild der FM-ZF-/Decoderplatine eines CE1000. Es ist von der Platine, die fälschlicherweise in meinem Patienten eingebaut war. Man sieht hier deutlich die beiden 38 KHz-Spulen, die jedoch bei einem CE1000/2 nicht mehr vorhanden sind: Die beschriebenen Vereinfachungen, die ebenfalls mit ein paar kleineren Schaltungsänderungen verbunden waren, bedeuten jedoch erstaunlicher- und erfreulicherweise keinesfalls eine Qualitätsminderung in Sachen Klang oder Kanaltrennung. Im Gegenteil. Wie ich es schon bei meinen eigenen Geräten feststellen konnte, bestätigte es sich bei diesem Gerät auch noch einmal, dass der CE1000/2 merklich besser klingt als der CE1000.
So, ich denke, das war nun das Wichtigste. Ich freute mich auf jeden Fall, dass wieder mal ein schönes und vor allem interessantes Projekt zu einem guten Ende gebracht werden konnte. Der Verlust der AM-Empfangsbereiche blieb leider. Daher "Eine nicht ganz vollständige Reparatur..."
Viele Grüße
Heinrich
- Paparierer
- Moderator

- Beiträge: 2862
- Registriert: 28.12.2010, 15:36
- Wohnort: 85077 Manching
Re: CE1000/2 - eine nicht ganz vollständige Reparatur...
Lieber Heinrich,
...und ich schätze mal, genau das ist das SOOOO Befriedigende:
wenn das ganze Mühen von Erfolg gekrönt ist. Toll!
Gruß, Gereon
_______________________________
meistens ist es was mechanisches...
_______________________________
„Audiophile verwenden ihre Geräte nicht, um Ihre Musik zu hören.
Audiophile verwenden Ihre Musik, um ihre Geräte zu hören.“
Alan Parsons
meistens ist es was mechanisches...
_______________________________
„Audiophile verwenden ihre Geräte nicht, um Ihre Musik zu hören.
Audiophile verwenden Ihre Musik, um ihre Geräte zu hören.“
Alan Parsons
-
andreas schnadt
- Moderator

- Beiträge: 2277
- Registriert: 16.09.2010, 14:50
- Wohnort: Leverkusen
Re: CE1000/2 - eine nicht ganz vollständige Reparatur...
Lieber Heinrich,
wieder einmal absolute Spitzenklasse, sowohl die Reparatur wie auch der ausführliche Bericht darüber!
Aber wir sind ja in dieser Hinsicht sehr von Dir verwöhnt!
Gruß Andreas
wieder einmal absolute Spitzenklasse, sowohl die Reparatur wie auch der ausführliche Bericht darüber!
Aber wir sind ja in dieser Hinsicht sehr von Dir verwöhnt!
Gruß Andreas
Viel Freude beim Hören !
Re: CE1000/2 - eine nicht ganz vollständige Reparatur...
Lieber Heinrich,
kann mich hier nur den Worten von Andreas anschließen,
toll, dass Du das geschafft hast!
Gruß Georgio
kann mich hier nur den Worten von Andreas anschließen,
toll, dass Du das geschafft hast!
Gruß Georgio
FAIR geht vor!
Re: CE1000/2 - eine nicht ganz vollständige Reparatur...
Auch von mir einen Glückwunsch.
Ich stehe als Laie staunend daneben und bin ein bisschen neidisch auf das Gerät und Dein können.
Nur weiter so!!!
Ich stehe als Laie staunend daneben und bin ein bisschen neidisch auf das Gerät und Dein können.
Nur weiter so!!!
Re: CE1000/2 - eine nicht ganz vollständige Reparatur...
Hallo Heinrich
und besten Dank fuer Deinen ausfuehrlichen Beitrag.
Wenn ich mich recht erinnere, wurden schon beim CE1000, ab Geraetenummer 10501, die von Dir aufgefuehrten 38kHz Filter des Stereodecoders weggelassen.
Nur ein kleiner Hinweis.
Gruss
Wilhelm
und besten Dank fuer Deinen ausfuehrlichen Beitrag.
Wenn ich mich recht erinnere, wurden schon beim CE1000, ab Geraetenummer 10501, die von Dir aufgefuehrten 38kHz Filter des Stereodecoders weggelassen.
Nur ein kleiner Hinweis.
Gruss
Wilhelm
Re: CE1000/2 - eine nicht ganz vollständige Reparatur...
Hallo zusammen,
vielen Dank für Euer positives Feedback, über das ich mich natürlich sehr gefreut habe. Insbesondere fand ich auch Wilhelms Hinweis auf beiden die 38 KHz-Sperrkreise im Stereodecoder sehr informativ. Ich habe ja auch den Beitrag in der Absicht so ausführlich geschrieben (ich hoffe, er geriet nicht allzu langatmig), weil ich mir dadurch solche oder ähnliche Hinweise erhoffte, gerade weil es im Forum in den letzten Monaten arg ruhig geworden ist.
Der Beitrag könnte auch den Anstoß zu einem gegenseitigen Erfahrungsaustausch über die 1000er-Tuner geben, eventuell sogar verbunden mit ein wenig Fachsimpelei, wobei das freilich nicht unbedingt in die Tiefe gehen müsste. Vielleicht einfach nur: "Mir gefällt an diesem Tuner dies und das, jenes hingegen überhaupt nicht." Oder: "Mein Tuner zeigt in der und der Hinsicht ein m. E. komisches Verhalten. Ist das so O.K. oder müsste man da etwas wieder in Ordnung bringen?"
So oder ähnlich…
Viele Grüße
Heinrich
vielen Dank für Euer positives Feedback, über das ich mich natürlich sehr gefreut habe. Insbesondere fand ich auch Wilhelms Hinweis auf beiden die 38 KHz-Sperrkreise im Stereodecoder sehr informativ. Ich habe ja auch den Beitrag in der Absicht so ausführlich geschrieben (ich hoffe, er geriet nicht allzu langatmig), weil ich mir dadurch solche oder ähnliche Hinweise erhoffte, gerade weil es im Forum in den letzten Monaten arg ruhig geworden ist.
Der Beitrag könnte auch den Anstoß zu einem gegenseitigen Erfahrungsaustausch über die 1000er-Tuner geben, eventuell sogar verbunden mit ein wenig Fachsimpelei, wobei das freilich nicht unbedingt in die Tiefe gehen müsste. Vielleicht einfach nur: "Mir gefällt an diesem Tuner dies und das, jenes hingegen überhaupt nicht." Oder: "Mein Tuner zeigt in der und der Hinsicht ein m. E. komisches Verhalten. Ist das so O.K. oder müsste man da etwas wieder in Ordnung bringen?"
So oder ähnlich…
Viele Grüße
Heinrich
Re: CE1000/2 - eine nicht ganz vollständige Reparatur...
Moin Admins,
das schreit nach 'wichtig'
Heinrich, erste Sahne!
Gruß Uli
das schreit nach 'wichtig'
Heinrich, erste Sahne!
Gruß Uli
Re: CE1000/2 - eine nicht ganz vollständige Reparatur...
Hallo Heinrich,
auf der Suche nach Informationen zum zweiten Anzeigeinstrument des CE1000/2 bin ich hier auf Deinen Reparaturbericht gestoßen, der auch mich begeistert.
Wenn ich mich bei passender Gelegenheit an meinen CE1000/2 mache (das Netzteil brummt/summ gut hörbar, immerhin nicht im Signalweg, nur im Raum hörbar), werde ich Deinen Bericht noch einmal studieren.
Abgesehen von den fachlichen Informationen macht es mir auch großen Spaß, Deinen Bericht zu lesen.
Grüße
Michael
auf der Suche nach Informationen zum zweiten Anzeigeinstrument des CE1000/2 bin ich hier auf Deinen Reparaturbericht gestoßen, der auch mich begeistert.
Wenn ich mich bei passender Gelegenheit an meinen CE1000/2 mache (das Netzteil brummt/summ gut hörbar, immerhin nicht im Signalweg, nur im Raum hörbar), werde ich Deinen Bericht noch einmal studieren.
Abgesehen von den fachlichen Informationen macht es mir auch großen Spaß, Deinen Bericht zu lesen.
Grüße
Michael




