Hallo, mein T2 Tuner schaltet nur noch dann auf Stereo um, wenn ich entweder einen schwachen Sender einstelle oder die Frequenz soweit verstimme, dass der starke Sender einem schwachen gleicht (natürlich mit den Verzerrungen und dem Rauschen). Bei normal starken Sendern schaltet er nicht auf Stereo.
Wo muss ich die Fehlersuche beginnen?
VG Jürgen
T2 - Stereo Umschaltung
Re: T2 - Stereo Umschaltung
Moin Jürgen,
Spannungen an der Stromversorgung sind alle lt. Manual?
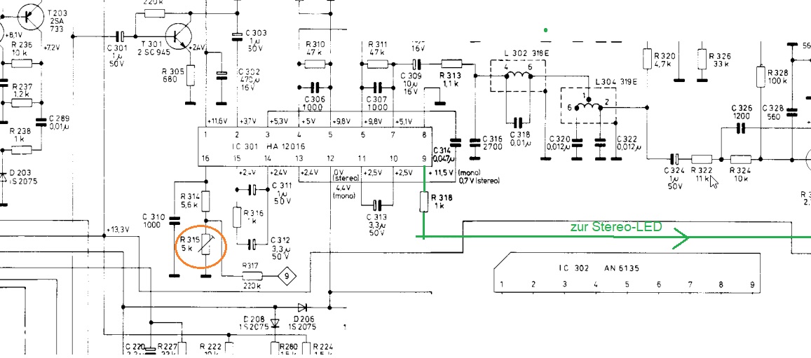
Koppel Elko (C301) zum PLL liefert auf beiden Seiten ein sauberes MPX Signal? (Bei schwachen und starken Sendern)
Wenn ja, Pin 2 von IC301 prüfen. Wenn dann ja, alle Spannungen lt. Manual an IC301 prüfen.
Wenn das MPX Signal schon am Eingang vom PLL Dekoder nicht stabil ist liegt es nicht am Decoder.
Also dann Rückwärts in die ZF messen.
Gruß aus Hamburg,
Meo
Spannungen an der Stromversorgung sind alle lt. Manual?
Koppel Elko (C301) zum PLL liefert auf beiden Seiten ein sauberes MPX Signal? (Bei schwachen und starken Sendern)
Wenn ja, Pin 2 von IC301 prüfen. Wenn dann ja, alle Spannungen lt. Manual an IC301 prüfen.
Wenn das MPX Signal schon am Eingang vom PLL Dekoder nicht stabil ist liegt es nicht am Decoder.
Also dann Rückwärts in die ZF messen.
Gruß aus Hamburg,
Meo
Re: T2 - Stereo Umschaltung
Es scheint - zum Glück - nicht so aufwendig zu reparieren...
Ich habe mal aufgemacht und am R315 gedreht.
Der hat einen ca. 20° Winkelbereich, bei der die Stereo-Umschaltung ok ist.
Habe dann auf der Mitte dieses Bereichs belassen.
Mal schauen, ob es das schon war...
VG Jürgen
Ich habe mal aufgemacht und am R315 gedreht.
Der hat einen ca. 20° Winkelbereich, bei der die Stereo-Umschaltung ok ist.
Habe dann auf der Mitte dieses Bereichs belassen.
Mal schauen, ob es das schon war...
VG Jürgen
Re: T2 - Stereo Umschaltung
Moin,
prima, dass “nur” der Schwellwert nachzuregeln war.
Passen denn die Spannungen am IC?
Der Schwellwert verstellt sich ja nicht von alleine.
Ich würde die Koppel C und die Elkos am
PLL Decoder überprüfen.
Gruß, Meo
prima, dass “nur” der Schwellwert nachzuregeln war.
Passen denn die Spannungen am IC?
Der Schwellwert verstellt sich ja nicht von alleine.
Ich würde die Koppel C und die Elkos am
PLL Decoder überprüfen.
Gruß, Meo
Re: T2 - Stereo Umschaltung
Ich lasse es erstmal so.
Wenn es wieder 'muckt' schaue (und messe) ich genauer.
VG Jürgen
Wenn es wieder 'muckt' schaue (und messe) ich genauer.
VG Jürgen

