A 1 Knacken im Lautsprecher beim Einschalten
A 1 Knacken im Lautsprecher beim Einschalten
Hallo,
ich bin neu und habe mich angemeldet, weil ich seit kurzem Besitzer einer Atelier 1 (C1, A1, T1, P1, SM 1004 Lautsprecher) Anlage bin. Die Anlage hat es mit ihrem Besitzer kurz nach der Wende hier in den Raum Leipzig/Halle geschafft und ist nun über Kleinanzeigen günstig zu mir übergesiedelt. Soweit so gut, prinzipiell läuft die Anlage und ist in gutem Zustand aber mit altersbedingten Zipperlein. Beim Einschalten des A 1 kommt eine lautes Knacken und Kratzen aus den Lautsprechern. Könnte das am Relais liegen? Die Klangregler, kratzen nach mehrmaligem Benutzen schon deutlich weniger, außer Balance, der rappelt noch kräftig. Hier überlege ich mit etwas Oszillin die Potis zu reinigen. Abgesehen davon schlägt die Pegelanzeige rechts sporadisch nicht mehr aus. Bin praktisch auf dem Gebiet unbeleckt, habe aber in letzer Zeit intensiv mitgelesen und würde mich über guten Rat freuen.
Besten Dank und schöne Grüße
Nico
ich bin neu und habe mich angemeldet, weil ich seit kurzem Besitzer einer Atelier 1 (C1, A1, T1, P1, SM 1004 Lautsprecher) Anlage bin. Die Anlage hat es mit ihrem Besitzer kurz nach der Wende hier in den Raum Leipzig/Halle geschafft und ist nun über Kleinanzeigen günstig zu mir übergesiedelt. Soweit so gut, prinzipiell läuft die Anlage und ist in gutem Zustand aber mit altersbedingten Zipperlein. Beim Einschalten des A 1 kommt eine lautes Knacken und Kratzen aus den Lautsprechern. Könnte das am Relais liegen? Die Klangregler, kratzen nach mehrmaligem Benutzen schon deutlich weniger, außer Balance, der rappelt noch kräftig. Hier überlege ich mit etwas Oszillin die Potis zu reinigen. Abgesehen davon schlägt die Pegelanzeige rechts sporadisch nicht mehr aus. Bin praktisch auf dem Gebiet unbeleckt, habe aber in letzer Zeit intensiv mitgelesen und würde mich über guten Rat freuen.
Besten Dank und schöne Grüße
Nico
Re: A 1 Knacken im Lautsprecher beim Einschalten
Halli Hallo Nico!
Da hast du schöne Geräte bekommen!
Zum A1.... Oszillin ist zunächst mal ein sehr gutes Mittel, soweit man nicht die betroffenen Bauteile einfach tauschen kann..
Bei Geräten aus der Zeit ist das bei Potis und Schaltern bekannterweise gerne mal ein Beschaffungsproblem.
Das Balance-Poti ginge noch, aber die anderen sind normalerweise mit einem 4ten Abgriff versehen für die Loudnessfunktion.
Das Knacken beim A1 ( ohne es gehört zu haben ) kann wie von dir vermutet vom "abgebrannten Relais" RS 401, oder vom möglicherweise defekten bipolaren 16V/100uF Elko Nr. C401 , oder von oxidierten Eingangswahlschalterkontakten kommen.
Wenn der Elko C401 mehr oder minder defekt ist, schaltet das Relais sehr schnell ( direkt oder weinger ca. 3 Sec ) nach dem Einschalten des Gerätes.
Dadurch wäre ein "Knacken" in den Lautsprechern hörbar.
Der Elko lässt sich tauschen, lustigerweise funktioniert auch ein normaler 100uF Elko mit mindestens 50V.
Obwohl ein bipolarer verbaut ist, und dieser eigentlich auch Sinn macht, denn die Endstufenausgänge mit Ihrer Wechselspannung sind über Widerstände auf den Elko geschaltet...
Wenn es eher ein "pratzelndes", längeres Geräusch ist, welches dann irgendwann verschwindet oder bleibt, deutet dies eher auf dreckige Regler oder Schalter hin.
Das Problem mit der Pegelanzeige ist für gewöhnlich auch eine Folge vom oxidierten Schalter für die Empfindlichkeit......
Der komplette Schalterblock verdreckt mit der Zeit ebenfalls, und erzeugt dann von der Fehlfunktion bis zum Knacken oder Krachen alles Mögliche.
Solltest du alle Schalter und Regler mit Oszillin o.ä behandeln wollen, weil du nichts tauschen kannst oder möchtest, baue die jeweiligen Funktionsgruppen soweit mechanisch aus wie es geht.
Danach das komplette Umfeld des jeweiligen Schalters oder Potis so gut es geht mit Zewa o.ä ausstopfen!!!!
Zum Aufsaugen des Drecks und überschüssigem Spray..
Das Zeug ist recht aggressiv, verteilt sich andernfalls bombig auf den Platinen, und greift dann auch gerne die umliegenden Kontakte an.
Erst danach mit dem Spray loslegen und länger anhaltend, nach einer kurzen Einwirkzeit, schalten oder drehen.
Entweder führt das zum Erfolg, oder zumindest die Potis sind danach ganz durch.
Das kann man leider nicht wirklich voraussagen.
Hängt zu sehr vom aktuellen Zustand ab.
Das Lautsprecher-Relais von OMRON kann man auslöten und sich anschauen.
Das Gehäuse ist mit zwei Plastikklipsen befestigt. Die lassen sich vorsichtig mit einem kleinen Schlitzschraubendreher lösen.
Wenn die Kontakte schwarz sind ist es sinnvoll das Relais zu tauschen. Die Alternative ist die Kontakte zu reinigen.
Das wird aber nicht so lange halten, denn man entfernt bei der Reinigung zwangsläufig einen mehr oder minder großen Teil der ehemals härteren Kontaktbeschichtung....
Ansonsten gibt es das häufig auftauchende Problem..... Es gibt kein neues pinkompatiles Relais mehr.
Da müsstest du dann auf Selbstbau, oder z.B Pierre Wittig oder andere "Hersteller" zurückgreifen, die Adapterplatinen führ neue Relais herstellen.
Tüdelü! Gruß, Uwe
Da hast du schöne Geräte bekommen!
Zum A1.... Oszillin ist zunächst mal ein sehr gutes Mittel, soweit man nicht die betroffenen Bauteile einfach tauschen kann..
Bei Geräten aus der Zeit ist das bei Potis und Schaltern bekannterweise gerne mal ein Beschaffungsproblem.
Das Balance-Poti ginge noch, aber die anderen sind normalerweise mit einem 4ten Abgriff versehen für die Loudnessfunktion.
Das Knacken beim A1 ( ohne es gehört zu haben ) kann wie von dir vermutet vom "abgebrannten Relais" RS 401, oder vom möglicherweise defekten bipolaren 16V/100uF Elko Nr. C401 , oder von oxidierten Eingangswahlschalterkontakten kommen.
Wenn der Elko C401 mehr oder minder defekt ist, schaltet das Relais sehr schnell ( direkt oder weinger ca. 3 Sec ) nach dem Einschalten des Gerätes.
Dadurch wäre ein "Knacken" in den Lautsprechern hörbar.
Der Elko lässt sich tauschen, lustigerweise funktioniert auch ein normaler 100uF Elko mit mindestens 50V.
Obwohl ein bipolarer verbaut ist, und dieser eigentlich auch Sinn macht, denn die Endstufenausgänge mit Ihrer Wechselspannung sind über Widerstände auf den Elko geschaltet...
Wenn es eher ein "pratzelndes", längeres Geräusch ist, welches dann irgendwann verschwindet oder bleibt, deutet dies eher auf dreckige Regler oder Schalter hin.
Das Problem mit der Pegelanzeige ist für gewöhnlich auch eine Folge vom oxidierten Schalter für die Empfindlichkeit......
Der komplette Schalterblock verdreckt mit der Zeit ebenfalls, und erzeugt dann von der Fehlfunktion bis zum Knacken oder Krachen alles Mögliche.
Solltest du alle Schalter und Regler mit Oszillin o.ä behandeln wollen, weil du nichts tauschen kannst oder möchtest, baue die jeweiligen Funktionsgruppen soweit mechanisch aus wie es geht.
Danach das komplette Umfeld des jeweiligen Schalters oder Potis so gut es geht mit Zewa o.ä ausstopfen!!!!
Zum Aufsaugen des Drecks und überschüssigem Spray..
Das Zeug ist recht aggressiv, verteilt sich andernfalls bombig auf den Platinen, und greift dann auch gerne die umliegenden Kontakte an.
Erst danach mit dem Spray loslegen und länger anhaltend, nach einer kurzen Einwirkzeit, schalten oder drehen.
Entweder führt das zum Erfolg, oder zumindest die Potis sind danach ganz durch.
Das kann man leider nicht wirklich voraussagen.
Hängt zu sehr vom aktuellen Zustand ab.
Das Lautsprecher-Relais von OMRON kann man auslöten und sich anschauen.
Das Gehäuse ist mit zwei Plastikklipsen befestigt. Die lassen sich vorsichtig mit einem kleinen Schlitzschraubendreher lösen.
Wenn die Kontakte schwarz sind ist es sinnvoll das Relais zu tauschen. Die Alternative ist die Kontakte zu reinigen.
Das wird aber nicht so lange halten, denn man entfernt bei der Reinigung zwangsläufig einen mehr oder minder großen Teil der ehemals härteren Kontaktbeschichtung....
Ansonsten gibt es das häufig auftauchende Problem..... Es gibt kein neues pinkompatiles Relais mehr.
Da müsstest du dann auf Selbstbau, oder z.B Pierre Wittig oder andere "Hersteller" zurückgreifen, die Adapterplatinen führ neue Relais herstellen.
Tüdelü! Gruß, Uwe
Re: A 1 Knacken im Lautsprecher beim Einschalten
Hallo Uwe,
vielen Dank für die Infos! Eine Adapterplatine mit Relais hatte ich mir schon in der Bucht geschossen, wahrscheinlich dann von einem der Forumsmitglieder. Also nachdem das Relais hörbar geschaltet hat, kratzt es für einige Sekunden in den Lautsprechern. Da das Problem aber zwischenzeitlich wieder verschwunden war, habe ich mich damit nicht weiter beschäftigt, taucht jetzt aber wieder sporadisch auf. Input select Schalter ist bestimmt ein guter Tipp, da momentan auch der rechte Kanal zeitweise ausfällt, was sich durch Betätigen des Schalters wieder beheben lässt. Alternativ hilft auch die Mono-Taste zu drücken. Den Schiebeschalter auszubauen und z.B. im Natronbad zu reinigen, scheint mir schon eine schwierige Nummer nach allem, was man hier liest.
Eine erste vorsichtige Anwendung von Oszillin hat beim Balance und Bass Poti auch das Kratzen noch nicht beseitigt. Werde demnächst den A1 wieder aufmachen müssen und abschätzen, wieweit ich mir zutraue, die einzelnen Teile auszubauen und zu reinigen.
viele Grüße
Nico
vielen Dank für die Infos! Eine Adapterplatine mit Relais hatte ich mir schon in der Bucht geschossen, wahrscheinlich dann von einem der Forumsmitglieder. Also nachdem das Relais hörbar geschaltet hat, kratzt es für einige Sekunden in den Lautsprechern. Da das Problem aber zwischenzeitlich wieder verschwunden war, habe ich mich damit nicht weiter beschäftigt, taucht jetzt aber wieder sporadisch auf. Input select Schalter ist bestimmt ein guter Tipp, da momentan auch der rechte Kanal zeitweise ausfällt, was sich durch Betätigen des Schalters wieder beheben lässt. Alternativ hilft auch die Mono-Taste zu drücken. Den Schiebeschalter auszubauen und z.B. im Natronbad zu reinigen, scheint mir schon eine schwierige Nummer nach allem, was man hier liest.
Eine erste vorsichtige Anwendung von Oszillin hat beim Balance und Bass Poti auch das Kratzen noch nicht beseitigt. Werde demnächst den A1 wieder aufmachen müssen und abschätzen, wieweit ich mir zutraue, die einzelnen Teile auszubauen und zu reinigen.
viele Grüße
Nico
Re: A 1 Knacken im Lautsprecher beim Einschalten
Hallo Nico,Elko schon getauscht?
Gruss
Gerhard
Gruss
Gerhard
Re: A 1 Knacken im Lautsprecher beim Einschalten
Hallo Gerhard,
das Relais schaltet nach 3 Sekunden, dann kratzt es ca. 7 Sekunden lang weiter in den Lautsprechern. Kratzen tritt nicht auf, wenn der a1 beim Einschalten auf mono geschaltet ist. Mein erster Ansatz wäre daher, erstmal alle Schalter und Regler zu reinigen. Außerdem scheint mir das Kratzen stärker auf dem rechten Kanal, der gerade auch gerne mal ausfällt. Danach würde ich mir den Elko vornehmen. Wenn die Kapazität des Elkos runter ist, müsste das Relais früher schalten oder?
Der Eingangsverstärker-Netzteil Platine müsste man sich aber wohl auch mal widmen. Da hat der Kleber zu erheblichen Korrosionen geführt. U. a. ist der Widerstand R 573 ziemlich zerfressen, wie auf dem Bild zu sehen ist.
besten Dank und schöne Grüße
Nico
das Relais schaltet nach 3 Sekunden, dann kratzt es ca. 7 Sekunden lang weiter in den Lautsprechern. Kratzen tritt nicht auf, wenn der a1 beim Einschalten auf mono geschaltet ist. Mein erster Ansatz wäre daher, erstmal alle Schalter und Regler zu reinigen. Außerdem scheint mir das Kratzen stärker auf dem rechten Kanal, der gerade auch gerne mal ausfällt. Danach würde ich mir den Elko vornehmen. Wenn die Kapazität des Elkos runter ist, müsste das Relais früher schalten oder?
Der Eingangsverstärker-Netzteil Platine müsste man sich aber wohl auch mal widmen. Da hat der Kleber zu erheblichen Korrosionen geführt. U. a. ist der Widerstand R 573 ziemlich zerfressen, wie auf dem Bild zu sehen ist.
besten Dank und schöne Grüße
Nico
Re: A 1 Knacken im Lautsprecher beim Einschalten
Hallo Nico,ja dann liegts wohl nicht am Elko.
Gruss
Gerhard
Gruss
Gerhard
Re: A 1 Knacken im Lautsprecher beim Einschalten
Hallo Nico!
Entschuldige das ich so lange nicht geantwortet habe!
Die Schalter werden es definitiv sein.
Und den Widerstand solltest du tatsächlich mal wechseln.
Sind noch alle alten Elko´s drin, gell.?
Tausch doch zumindest mal die paar im Netzteil. Wenn die Siebelkos
durch sind, was von jetzt auf gleich kommen kann, ist die Endstufe hin.
Die 50V/ 10000uf gibt es für kleines Geld in der Bucht. ( ab 3,50€/St ) und der
Rest ist Pfennigskram.
Bis auf den bipolaren Ladeelko vom Relais.
Der muß ja nicht, wie auch schon Gerhard schrieb.
Ich hatte in einem R1 mal welche, die hatten laut Meßgerät zwar noch ca.
7000uF, klapperten aber wie Babyrasseln beim Schütteln ( nach dem Ausbau natürlich
).
Wäre wohl nicht mehr lange gut gegangen.
P.S: Ich habe noch ein Paar 10000er/ 50V von Panasonic zuviel.
Die hab ich letztes Jahr mal im Zehnerpack gekauft.
Die könnte ich dir per Warensendung für kleines geld zukommen lassen.
Bei Interesse einfach melden.
Gruß, Uwe
Entschuldige das ich so lange nicht geantwortet habe!
Die Schalter werden es definitiv sein.
Und den Widerstand solltest du tatsächlich mal wechseln.
Sind noch alle alten Elko´s drin, gell.?
Tausch doch zumindest mal die paar im Netzteil. Wenn die Siebelkos
durch sind, was von jetzt auf gleich kommen kann, ist die Endstufe hin.
Die 50V/ 10000uf gibt es für kleines Geld in der Bucht. ( ab 3,50€/St ) und der
Rest ist Pfennigskram.
Bis auf den bipolaren Ladeelko vom Relais.
Der muß ja nicht, wie auch schon Gerhard schrieb.
Ich hatte in einem R1 mal welche, die hatten laut Meßgerät zwar noch ca.
7000uF, klapperten aber wie Babyrasseln beim Schütteln ( nach dem Ausbau natürlich
Wäre wohl nicht mehr lange gut gegangen.
P.S: Ich habe noch ein Paar 10000er/ 50V von Panasonic zuviel.
Die hab ich letztes Jahr mal im Zehnerpack gekauft.
Die könnte ich dir per Warensendung für kleines geld zukommen lassen.
Bei Interesse einfach melden.
Gruß, Uwe
Re: A 1 Knacken im Lautsprecher beim Einschalten
Hallo Uwe,
danke für Deine Antwort. Die Siebelkos Elkos wollte ich bei Gelegenheit mal tauschen. Hatte hier im Forum auch gelesen, dass alle Elkos mit 800er Nummern potentielle Tauschkandidaten sind. Vorher wollte ich aber noch an einer alten Platine ein bisschen löten üben
Die Panasonic haben 35 mm Durchmesser passen aber trotzdem, oder wird's eher eng? In der Bucht habe ich auch welche mit 30 mm Durchmesser gefunden, aber no name und nur bis 85° spezifiziert. Also wenn die Elkos Dich zu Hause stören, kannst Du mir gern per PN durchgeben, was Du für ein Paar haben möchtest.
Habe in der Zwischenzeit mal beim Input Schiebeschalter den Zug ausgehängt, Oszillin vorsichtig reingesprüht und den Schieber ein paar Minuten bewegt. Nun sind zumindest die Kanalausfälle weg. Das Kratzen tritt aber immer noch sporadisch auf.
Da meine bessere Hälfte demnächst mal weg fährt, habe ich auch eine gute Gelegenheit die vorderen Schalter und Klangregler so zu behandeln. Alles weitere muss dann bis zum Sommer warten, weil ich demnächst erstmal für 'ne Weile außer Landes bin.
viele Grüße
Nico
danke für Deine Antwort. Die Siebelkos Elkos wollte ich bei Gelegenheit mal tauschen. Hatte hier im Forum auch gelesen, dass alle Elkos mit 800er Nummern potentielle Tauschkandidaten sind. Vorher wollte ich aber noch an einer alten Platine ein bisschen löten üben
Habe in der Zwischenzeit mal beim Input Schiebeschalter den Zug ausgehängt, Oszillin vorsichtig reingesprüht und den Schieber ein paar Minuten bewegt. Nun sind zumindest die Kanalausfälle weg. Das Kratzen tritt aber immer noch sporadisch auf.
Da meine bessere Hälfte demnächst mal weg fährt, habe ich auch eine gute Gelegenheit die vorderen Schalter und Klangregler so zu behandeln. Alles weitere muss dann bis zum Sommer warten, weil ich demnächst erstmal für 'ne Weile außer Landes bin.
viele Grüße
Nico
Re: A 1 Knacken im Lautsprecher beim Einschalten
Hi Nico!
Ich hänge mal ein Paar Fotos an.
Die Netzteilelkos und der notwendige Umbau der Transformatorverkabelung.
Ich bin Elektriker! Will heissen, ich bin mir der Gefahr durch hohe Spannung absolut bewusst!!!
Wenn dir das zu link ist, lass es!
Die 10000er Siebelkos zu tauschen ist ja kein Problem, aber wenn du den Trafoanschluß nicht wie auf dem Foto umgelötet hast ( achte auf die Farben an den Anschlüssen !!!! ), werden die auch nicht alt, und der Rest der Schaltungen auch nicht.
Du bist ohne Umlöten vom Trafo bei ca. 10V über den Sollwerten in allen Spannungsebenen laut Schaltplan!
Die verbauten Elkos entsprechen dem was drin war ( nur die Spannungswerte sind bewusst höher gewählt ).
Lustigerweise haben die da irgendwie verbastelt was da war. Im Schaltplan 1000uf für C813/814, und ich habe in 3 Geräten 470uf gefunden.
C815 soll 47uf haben, da waren 1x 470uf drin, und in zwei anderen A1er 330uf........
Gruß, Uwe
Ich hänge mal ein Paar Fotos an.
Die Netzteilelkos und der notwendige Umbau der Transformatorverkabelung.
Ich bin Elektriker! Will heissen, ich bin mir der Gefahr durch hohe Spannung absolut bewusst!!!
Wenn dir das zu link ist, lass es!
Die 10000er Siebelkos zu tauschen ist ja kein Problem, aber wenn du den Trafoanschluß nicht wie auf dem Foto umgelötet hast ( achte auf die Farben an den Anschlüssen !!!! ), werden die auch nicht alt, und der Rest der Schaltungen auch nicht.
Du bist ohne Umlöten vom Trafo bei ca. 10V über den Sollwerten in allen Spannungsebenen laut Schaltplan!
Die verbauten Elkos entsprechen dem was drin war ( nur die Spannungswerte sind bewusst höher gewählt ).
Lustigerweise haben die da irgendwie verbastelt was da war. Im Schaltplan 1000uf für C813/814, und ich habe in 3 Geräten 470uf gefunden.
C815 soll 47uf haben, da waren 1x 470uf drin, und in zwei anderen A1er 330uf........
Gruß, Uwe
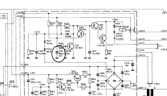
Re: A 1 Knacken im Lautsprecher beim Einschalten
Hi Nico!
Der zerfressene Widerstand R573 gehört übrigens zur Spannungsversorgung des linken Eingangs " Tuner".
Schau mal in der Schaltung ganz oben.
5600 Ohm / 1/4 oder 1/8 Watt.
Der zerfressene Widerstand R573 gehört übrigens zur Spannungsversorgung des linken Eingangs " Tuner".
Schau mal in der Schaltung ganz oben.
5600 Ohm / 1/4 oder 1/8 Watt.


