Taster als Schalter verwenden - wie?

Diskussionen über allgemeine technische Dinge, die in keine andere Rubrik passen
Antworten
Nachricht
Autor
Benutzeravatar
Paparierer
Moderator
Moderator
Beiträge: 2858
Registriert: 28.12.2010, 15:36
Wohnort: 85077 Manching

Taster als Schalter verwenden - wie?

#1 Beitrag von Paparierer » 21.11.2016, 00:14

Hallo Forianer,
mein Umbauprojekt (Röhren-Vorverstärker im Ateliergehäuse) ist nahezu fertig, aber eine Sache bekomme ich im Moment einfach nicht hin. Vielleicht kann mir einer von Euch helfen:
Ich verwende eine alte C2³-Front*, und den Slidertaster möchte ich zum Umschalten zwischen dem coax- und dem optischen Eingang des zusätzlich eingebauten DACs verwenden. Ich habe nun dieses bistabile Relais: V23026-B1101-B201. So sieht das zugehörige Anschlußbild aus:
te-connectivity-v23026-b1102-b201-01.jpg
Ich bin aber irgendwie völlig vernagelt und verstehe nicht, wie ich es anschließen muß.

Kann mir jemand auf die Sprünge helfen? Danke!
Hinweis: Die Slidertaster-Platine ("Drawer Switch PCB") ist noch komplett samt Kabeln (rot-weiß-schwarz).
Gruß, Gereon

P.S. Nicht angeschlossen habe ich die Pegelanzeige. Wenn überhaupt, würde ich gern die vom C2³ nutzen, aber da wären ja auch noch einige Anpassungen nötig.
P.P.S.
* Der Netzschalter bleibt als solcher erhalten.
Statt des Sliders gibt es ein Fenster, in dem man die Röhren sieht.
Der Aussteuerungsknopf ganz rechts wird zum Lautstärkeregler.
Daneben wurde ein Loch gebohrt für den Quellenwahlschalter (gleiche Position wie beim A2).
Dazu gibt's dann bei der Vorstellung des Projekts in einem neuen Thread auch Foddos.
_______________________________
meistens ist es was mechanisches...
_______________________________
„Audiophile verwenden ihre Geräte nicht, um Ihre Musik zu hören.
Audiophile verwenden Ihre Musik, um ihre Geräte zu hören.“

Alan Parsons

Benutzeravatar
Uli
Braun-Insider
Braun-Insider
Beiträge: 4460
Registriert: 13.09.2009, 14:35
Wohnort: Bielefeld

Re: Taster als Schalter verwenden - wie?

#2 Beitrag von Uli » 21.11.2016, 08:34

Moin!

Schaue mal ins Wiki:
Zitat:
Bistabile Relais sind gekennzeichnet durch ihre Eigenschaft, dass sie im stromlosen Zustand zwei verschiedene stabile Schaltzustände einnehmen können.
Zu den bistabilen Relais gehören Stromstoßrelais (Stromstoßschalter)

Was ist da nicht dran zu verstehen?

Uli

gecko10
Braun-Kenner
Braun-Kenner
Beiträge: 771
Registriert: 29.09.2009, 07:42

Re: Taster als Schalter verwenden - wie?

#3 Beitrag von gecko10 » 21.11.2016, 10:42

Mit anderen Worten,du brauchst 2 Taster zum Umschalten,oder noch ein wenig Elektronik.
Gruss
Gerhard

Benutzeravatar
Paparierer
Moderator
Moderator
Beiträge: 2858
Registriert: 28.12.2010, 15:36
Wohnort: 85077 Manching

Re: Taster als Schalter verwenden - wie?

#4 Beitrag von Paparierer » 21.11.2016, 11:58

Erstmal Danke für Eure Antworten.

@Uli: Es geht nicht um das Verstehen der Definition von Bistabilen Relais aus Wikipedia - das gibt es kein Problem.
Mir geht es nur um den richtigen Anschluß. Hab das auf einem Steckbrett versucht, aber bislang noch nicht hinbekommen.

@Gerhard: Ich möchte mit dem einen Taster zwischen den zwei Zuständen des Relais' hin und her schalten, also einen Stromstoßschalter. Möglicherweise habe ich ja das falsche Relais.
Alternativ könnte ich vielleicht diese fertige Schaltung hier verwenden:
http://modellbau-schoenwitz.de/de/Elekt ... Umschalter" onclick="window.open(this.href);return false;
Da heißt es bei den Anwendungsbeispielen: "Funktionen über einen Taster An-/Ausschalten", obwohl es zwei Spulen besitzt.
edit: Nach Rücksprache werden laut Anbieter doch ZWEI Taster benötigt, passt also leider nicht für diesen Anwendungsfall.

Gruß, Gereon
_______________________________
meistens ist es was mechanisches...
_______________________________
„Audiophile verwenden ihre Geräte nicht, um Ihre Musik zu hören.
Audiophile verwenden Ihre Musik, um ihre Geräte zu hören.“

Alan Parsons

gecko10
Braun-Kenner
Braun-Kenner
Beiträge: 771
Registriert: 29.09.2009, 07:42

Re: Taster als Schalter verwenden - wie?

#5 Beitrag von gecko10 » 21.11.2016, 12:27

Hallo Gereon,heist das,wenn du eine Gleichspannung an 6 und 8 oder an 3 und 8 legst tut sich nix?
Gruss
Gerhard

Benutzeravatar
Paparierer
Moderator
Moderator
Beiträge: 2858
Registriert: 28.12.2010, 15:36
Wohnort: 85077 Manching

Re: Taster als Schalter verwenden - wie?

#6 Beitrag von Paparierer » 21.11.2016, 12:46

Hallo Gerhard,
bislang tat sich nix. Allerdings - siehe oben: "vernagelt" - hab ich mich beim Anschließen mit hoher Wahrscheinlichkeit immer vertan. ( und einen Defekt des Relais habe ich bislang einfach mal ausgeschlossen...)
Ich denke, ich statte dem hiesigen Geschäft auf dem Weg nach Haus noch einen Besuch ab und lass mich noch einmal beraten. Und heute Abend starte ich einen neuen Versuch.
Gruß, Gereon

edit p.s. ups - Montags geschlossen :(
_______________________________
meistens ist es was mechanisches...
_______________________________
„Audiophile verwenden ihre Geräte nicht, um Ihre Musik zu hören.
Audiophile verwenden Ihre Musik, um ihre Geräte zu hören.“

Alan Parsons

Benutzeravatar
v/d/b
Braun-Insider
Braun-Insider
Beiträge: 2767
Registriert: 13.01.2009, 18:37
Kontaktdaten:

Re: Taster als Schalter verwenden - wie?

#7 Beitrag von v/d/b » 21.11.2016, 20:00

Moin Gereon,
ich kenne mechanische Stromstoßschalter nur aus der Hausinstallation und sie waren mir da schon immer unsympathisch :mrgreen:
Warum realisierst Du die Umschaltung nicht elektronisch?
Ohne jetzt lange gesucht zu haben, ist mir diese Schaltung über den Weg gelaufen:
http://www.dieelektronikerseite.de/Lect ... 0Klick.htm" onclick="window.open(this.href);return false;

Viele Grüße
Thomas

Benutzeravatar
Paparierer
Moderator
Moderator
Beiträge: 2858
Registriert: 28.12.2010, 15:36
Wohnort: 85077 Manching

Re: Taster als Schalter verwenden - wie?

#8 Beitrag von Paparierer » 22.11.2016, 20:45

Danke Thomas,
aber auch die Schaltung müsste ich anpassen - für die Stromversorgung stehen entweder 5V oder 12V zur Verfügung - und dann die Leuchtdiode wiederum durch ein Relais ersetzen...

Es braucht leider wohl doch noch bis zum Wochenende, bis ich zu dem Elektronikladen komme.
Gruß, Gereon
_______________________________
meistens ist es was mechanisches...
_______________________________
„Audiophile verwenden ihre Geräte nicht, um Ihre Musik zu hören.
Audiophile verwenden Ihre Musik, um ihre Geräte zu hören.“

Alan Parsons

Benutzeravatar
Uli
Braun-Insider
Braun-Insider
Beiträge: 4460
Registriert: 13.09.2009, 14:35
Wohnort: Bielefeld

Re: Taster als Schalter verwenden - wie?

#9 Beitrag von Uli » 22.11.2016, 21:09

Hi!

Eine elektronische Lösung findest du beim Bericht vom UV4 wo die Aufgaben für jede Taste mit einen SMD N-FET (IRLML2502) geschaltet wird.
Bild
Gruß...Uli

Benutzeravatar
Paparierer
Moderator
Moderator
Beiträge: 2858
Registriert: 28.12.2010, 15:36
Wohnort: 85077 Manching

Re: Taster als Schalter verwenden - wie?

#10 Beitrag von Paparierer » 22.11.2016, 22:38

Danke Uli!
Aber ich möchte mit jeder Tastenbetätigung (= mit jedem Stromstoß) zwischen den Datenleitungen des DACs Umschalten; nicht nur etwas Einschalten und auch nicht nur solange Umschalten, wie der Taster gedrückt ist.
Deine Schaltung und die, die Thomas gepostet hat, verstehe ich da anders - oder täusche ich mich?

Gruß, Gereon
(Ursprünglich war an dem DAC ein einfacher Kippschalter. Klar könnte ich den an die Gehäuse-Rückseite verlegen. Sieht nur kacke aus, weshalb ich eben gern den Slidertaster nehmen würde. Dessen Loch aufzubohren, um einen rastenden Druckschalter wie beim C2 einzusetzen, möchte ich jetzt nicht mehr.)
_______________________________
meistens ist es was mechanisches...
_______________________________
„Audiophile verwenden ihre Geräte nicht, um Ihre Musik zu hören.
Audiophile verwenden Ihre Musik, um ihre Geräte zu hören.“

Alan Parsons

Friedel
Braun-Insider
Braun-Insider
Beiträge: 2096
Registriert: 24.03.2022, 15:51

Re: Taster als Schalter verwenden - wie?

#11 Beitrag von Friedel » 22.11.2016, 22:57

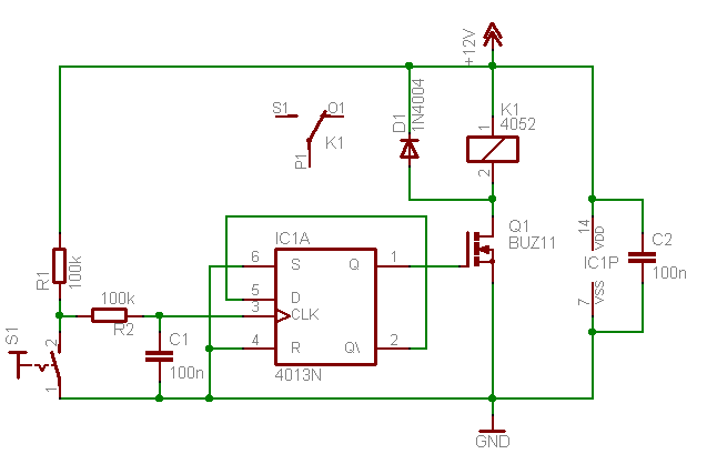
Such mal nach D-FlipFlop.

Ich hänge ein Beispiel Bild an.
Toggle.png
Toggle.png (6.02 KiB) 20417 mal betrachtet
Das IC kannst Du in einen Sockel stecken. Pi 7 und Pin 14 sind Standard für Stromversorgung. Es gibt auch IC Sockel mit gedrehten Kontakten, in denen der 100nF Kondensator direkt drin ist.
Zuletzt geändert von Anonymous am 22.11.2016, 23:00, insgesamt 1-mal geändert.

Benutzeravatar
Uli
Braun-Insider
Braun-Insider
Beiträge: 4460
Registriert: 13.09.2009, 14:35
Wohnort: Bielefeld

Re: Taster als Schalter verwenden - wie?

#12 Beitrag von Uli » 22.11.2016, 23:00

Der N-FET bleibt bis zum nächsten Impuls in dem Zustand wo er stand, er macht praktisch das was Dein Relais eigentlich auch macht.

Gruß...Uli

Benutzeravatar
Paparierer
Moderator
Moderator
Beiträge: 2858
Registriert: 28.12.2010, 15:36
Wohnort: 85077 Manching

Re: Taster als Schalter verwenden - wie?

#13 Beitrag von Paparierer » 22.11.2016, 23:33

Vielen Dank für Eure Hilfeversuche, echt, aber nun habt Ihr mich auf dem Weg verloren.
Ich kann das leider nicht mehr nachvollziehen.
Ich möchte gerne die Signalleitung des DACS und die Leitung des Schaltimpuls' voneinander getrennt lassen. Für mich sieht das in Ulis Schaltung so aus, als hinge das, was geschaltet wird (= die LED) an der gleichen Stromversorgung wie der N-FET. Außerdem steht in der Beschreibung zu dieser Schaltung in dem UV4-Thread:
Uli hat geschrieben:
  • Vorstellung Platinenbelichter UV4

[...]Ein Beispiel:
Über das Tastensignal T4 Start bekommt das Gate des N-FETs beim betätigen V+ und überbrückt für die Länge der Zeit R5 und die beiden
Display-LEDs 3+4 leuchten heller, D3 dient als Schutzfunktion damit kein Strom zurückfließen kann.
Gleichzeitig bekommt der µC ein Highimpuls zur weiteren Verarbeitung und so ist für die Sicherheit der Taste sowie dem µC Eingang gesorgt.
Lässt man nun die Taste wieder los kippt der N-FET wieder und R5 wird freigegeben so dass die beiden LED's durch den
höheren Vorwiderstand wieder dunkler leuchten lassen.
[...]
(Textteil hervorgehoben von mir)
Meine Kenntnisse reichen leider nicht so weit, das so zu adaptieren, dass ich nicht den Taster die ganze Zeit drücken muss, wenn ich von der zweiten Quelle Musik hören will...
Ebenso kann ich selber keine Schaltungen entwerfen - auch das übersteigt meine Fähigkeiten.
Nochmals Danke für Eure Hilfeversuche.
Ich werde im Laden um Rat fragen und wenn mich das nicht weiterbringt, den Anbieter dieser Modelleisenbahnplatine kontaktieren.

Gruß, Gereon
_______________________________
meistens ist es was mechanisches...
_______________________________
„Audiophile verwenden ihre Geräte nicht, um Ihre Musik zu hören.
Audiophile verwenden Ihre Musik, um ihre Geräte zu hören.“

Alan Parsons

Friedel
Braun-Insider
Braun-Insider
Beiträge: 2096
Registriert: 24.03.2022, 15:51

Re: Taster als Schalter verwenden - wie?

#14 Beitrag von Friedel » 23.11.2016, 00:13

Moin Gereon,

da musst Du Dich halt rein fuchsen. Ich denke, Du willst analoge und digitale Masse voneinander trennen. Wie auch immer, Gedanken lesen können wir alle her nicht. Wenn Du mein Schaltungsbeispiel nimmst, kannst Du mit Hilfe eines Tasters ein Relais schalten. Wie viele Umschaltkontakte Du brauchst, musst Du selber wissen. Ich will mich da auch nicht weiter mit befassen, wollte Dir lediglich eine gebräuchliche CMOS Schaltung nahe legen.
Jedenfalls schaltet das Relais wie ein Stromstoßrelais bei jeden Tasterdruck zwischen zwei Zuständen. Meiner Meinung nach genau das, was Du brauchst. Einfacher kann man eine Schaltung elektronisch wohl kaum aufbauen.

Benutzeravatar
Paparierer
Moderator
Moderator
Beiträge: 2858
Registriert: 28.12.2010, 15:36
Wohnort: 85077 Manching

Re: Taster als Schalter verwenden - wie?

#15 Beitrag von Paparierer » 23.11.2016, 08:59

Moin Friedel,
nach einmal drüber schlafen hab ich es dann doch geschnallt.
(Meine ich zumindest - ausprobieren werde ich es!)
Ich denke, ich werde die von Dir gepostete Schaltung verwenden.
Danke!
Gruß, Gereon

P.S. Edit am 27.11.:
Die Schaltung passt & funktioniert perfekt! Nochmals Danke!
Da ich aber mein Miniatursteckbrett nicht dauerhaft im Gerät einbauen will, muss ich mir noch schnell eine Experimentier-Platine zulegen. Noch eine Woche Geduld bitte.
_______________________________
meistens ist es was mechanisches...
_______________________________
„Audiophile verwenden ihre Geräte nicht, um Ihre Musik zu hören.
Audiophile verwenden Ihre Musik, um ihre Geräte zu hören.“

Alan Parsons

Antworten