im Rahmen eines Projekts, in dem ein CSQ1020 revidiert wird und welches mehr stellvertretend für die Heransgehensweise an ein altes Gerät steht (es hätte auch ein Grundig oder Telefunken sein können
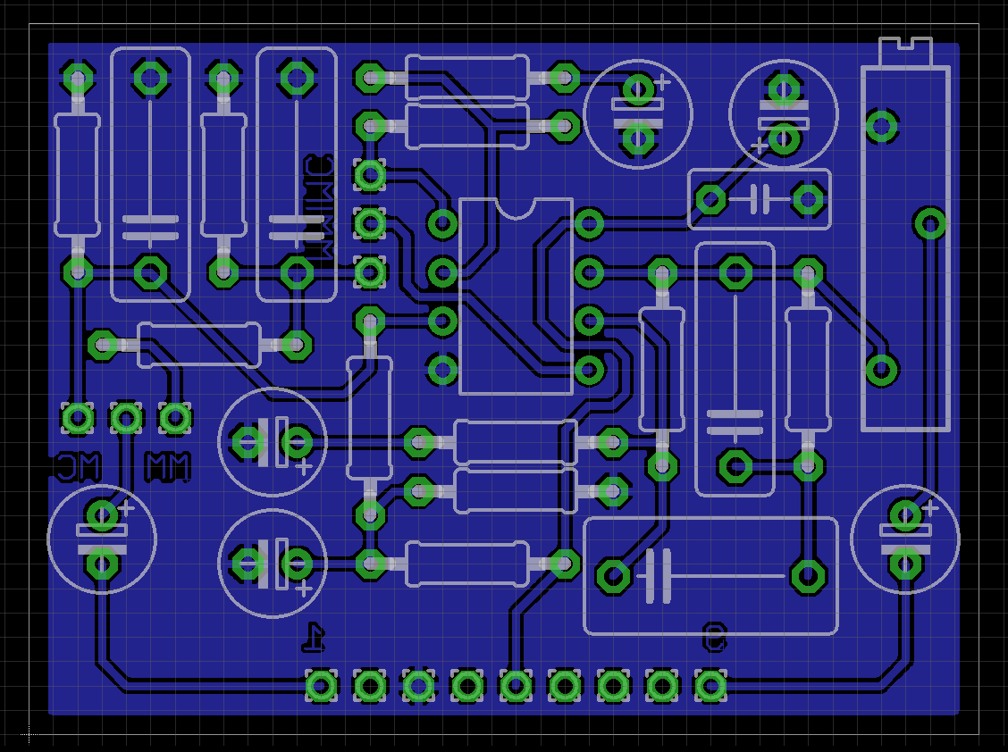
Der neue Phonopre kann sowohl MM als auch MC Systeme verstärken. Als kleines Gimmick lassen sich variable Abschlusswiderstände und -kapazitäten einlöten/einstecken. Die Umschaltung zwischen MM und MC erfolgt mit zwei Kurzschlusssteckern. Ein Poti für den Pegelabgleich ist auch vorgesehen. Die Platine ist so groß wie das Original und passt 1:1 in die vorhandenen Steckerleisten. Die Schaltung ist klassisch. NE5532 mit einer Beschaltung aus der Applikationsschrift. Für große high-endige Kondensatoren war sowieso kein Platz. Die Schaltung erfüllt ihren Zweck und für weitergehende Tuning-Maßnahmen läßt sich der Op-Amp sockeln ... Außerdem läßt sich der zweite Reserve Eingang auch bestücken und man kann dann zwei Plattenspieler direkt anschließen.
Der SQ Decoder war mehr eine Spaßarbeit. Die Vorgabe waren gleiche Größe wie das Orignal und die vorhandenen Stecker müssen passen. Allerdings sollte die komplette Referenzschaltung auf die Platine, d.h. eine deutlich verbesserte Kanaltrennung vorn/hinten. Das hat auch alles geklappt. Bis auf die ICs, die man zweckmäßigerweise aus dem Reich der Mitte bezieht, gibt es keine speziellen Bauteile. Lediglich der Preis von $4 bis $5 pro IC, man benötigt drei Stück, plus Porto ist etwas unangenehm. Aber man benötigt ja glücklicherweise nur eine Platine pro Gerät
Ich habe das Platinenlayout mal angehängt. Jetzt bin ich mal gespannt auf eure Meinungen.
Gruß
Michael


