PC3SV unrüsten
PC3SV unrüsten
Geschätzte Forumsmitglieder,
ich habe grosse Lust, den Plattenspieler PC3SV meines Schneewittchensargs im Zuge der Reparatur von Kristall- auf Magnetabnehmer umzubauen.
Hat das schon mal jemand von euch gemacht und kann mir dabei Hilfestellung geben?
ich habe grosse Lust, den Plattenspieler PC3SV meines Schneewittchensargs im Zuge der Reparatur von Kristall- auf Magnetabnehmer umzubauen.
Hat das schon mal jemand von euch gemacht und kann mir dabei Hilfestellung geben?
LG
Kurt
Kurt
-
Schnittenkoch
- Mitglied

- Beiträge: 45
- Registriert: 24.01.2018, 21:59
- Wohnort: 59368 Werne an der Lippe
- Kontaktdaten:
Re: PC3SV unrüsten
Hallo Kurt,
Das Kabel im Tonarm würde ich auch wechseln (Altersgründe)
Du solltest beachten, daß der Tonarm eines Schneewichttchens ein etwas schweres und mit eher "landwirtschaftlichen Passungen" verankertes Teil ist.
Ein Magnetsystem könnte daher etwas fehl am Platze sein.
Wenn alte Schallplatten abgespielt werden sollen, ist ein Kristallsystem schon richtig.
(Ich spiele meine Platten immer mit dem Zeugs ab, welches auch zur Zeit der Plattenherstellung üblich war)
Da kommt es schon vor, das der Thorens mal ein System drunterbekommt welches etwas befremdlich wirkt
Dabei sollte auch ein "Ziegelstein" zur Erhöhung des Auflagegewichtes nicht weit sein
Dann klappts auch mit der Nachbarin.
Das ist nur meine unmaßgebliche Meinung dazu.
Diese Art der Umbauten habe ich schon öfter gemacht, jedoch habe ich dann einen
kompletten und soliden Tonarm mit Ausgleichsgewicht dazu aufgebaut, der nur mit einem altem Dummy
des Originals verkleidet war.
Das Originalteil wurde mit einer Dremel um Alles "erleichtert was machbar war.
Manchmal ging es auch ohne Gegengewicht wenn die Masse innerhalb des Armes einbaubar war.
Es sollte auf jeden Fall die Höhe des Armes, der Winkel und vor allem das Auflagegewicht beachtet werden.
Je empfindlicher ein System dann ist, nehmen auch die Rumpelgeräusche des Laufwerkes zu.
Das kann schon auf die Ohren gehen !
Viel Spass dabei !
Mit freundlichen Grüßen
Ralf
Das Kabel im Tonarm würde ich auch wechseln (Altersgründe)
Du solltest beachten, daß der Tonarm eines Schneewichttchens ein etwas schweres und mit eher "landwirtschaftlichen Passungen" verankertes Teil ist.
Ein Magnetsystem könnte daher etwas fehl am Platze sein.
Wenn alte Schallplatten abgespielt werden sollen, ist ein Kristallsystem schon richtig.
(Ich spiele meine Platten immer mit dem Zeugs ab, welches auch zur Zeit der Plattenherstellung üblich war)
Da kommt es schon vor, das der Thorens mal ein System drunterbekommt welches etwas befremdlich wirkt
Dabei sollte auch ein "Ziegelstein" zur Erhöhung des Auflagegewichtes nicht weit sein
Dann klappts auch mit der Nachbarin.
Das ist nur meine unmaßgebliche Meinung dazu.
Diese Art der Umbauten habe ich schon öfter gemacht, jedoch habe ich dann einen
kompletten und soliden Tonarm mit Ausgleichsgewicht dazu aufgebaut, der nur mit einem altem Dummy
des Originals verkleidet war.
Das Originalteil wurde mit einer Dremel um Alles "erleichtert was machbar war.
Manchmal ging es auch ohne Gegengewicht wenn die Masse innerhalb des Armes einbaubar war.
Es sollte auf jeden Fall die Höhe des Armes, der Winkel und vor allem das Auflagegewicht beachtet werden.
Je empfindlicher ein System dann ist, nehmen auch die Rumpelgeräusche des Laufwerkes zu.
Das kann schon auf die Ohren gehen !
Viel Spass dabei !
Mit freundlichen Grüßen
Ralf
Re: PC3SV unrüsten
Hallo Ralf,
vorerst herzlichen Dank für deine Einschätzung!
Es ist mir schon bewusst, dass dieser Umbau mehrere Herausforderungen mit sich bringt.
Ich spinne meine Überlegungen dennoch weiter und lese in deiner Antwort dass du Erfahrungen zu einem Umbau gemacht hast.
Wäre schön, wenn du mir dazu noch Detailinfos geben könntest.
vorerst herzlichen Dank für deine Einschätzung!
Es ist mir schon bewusst, dass dieser Umbau mehrere Herausforderungen mit sich bringt.
Ich spinne meine Überlegungen dennoch weiter und lese in deiner Antwort dass du Erfahrungen zu einem Umbau gemacht hast.
Wäre schön, wenn du mir dazu noch Detailinfos geben könntest.
LG
Kurt
Kurt
-
Schnittenkoch
- Mitglied

- Beiträge: 45
- Registriert: 24.01.2018, 21:59
- Wohnort: 59368 Werne an der Lippe
- Kontaktdaten:
Re: PC3SV unrüsten
Hallo Kurt,
was möchtes Du denn von mir erfahren ?
Wie sind Deine Vorstellungen von dem System ?
Was soll abgespielt werden ?
Soll die Lagerung des Laufwerkes bleiben, ebenso die Lagerung des Motors ? ( Gummi verhärtet und Laufgeräusche schlagen durch)
MfG
Ralf
was möchtes Du denn von mir erfahren ?
Wie sind Deine Vorstellungen von dem System ?
Was soll abgespielt werden ?
Soll die Lagerung des Laufwerkes bleiben, ebenso die Lagerung des Motors ? ( Gummi verhärtet und Laufgeräusche schlagen durch)
MfG
Ralf
Re: PC3SV unrüsten
Hallo Ralf,
mein vorliegendes Gerät ist ein PC3 mit Stereo-Vorbereitung. Es funktioniert grundsätzlich mit dem eingesteckem Kristallabnehmer und Mono. Alles ist in einem Schneewittchensarg SK5 drinnen, der im selben Zug überholt werden soll.
Nach meinem Umbau soll
_ der Kristallabnehmer durch einen Magnetabnehmer ersetzt sein
_ das Abspielen von modernen Stereo-Schallplatten möglich sein (33 bzw. 45 Umdehungen)
_ die Audioqualität verbessert sein
_ die Mechanik und Motorik verbessert sein
_ damit auch die Motorlagerung und der Scheibenantrieb
Es ist mir bewusst, dass ich damit von der Orginalität stark abweiche, das nehme ich aber in Kauf.
mein vorliegendes Gerät ist ein PC3 mit Stereo-Vorbereitung. Es funktioniert grundsätzlich mit dem eingesteckem Kristallabnehmer und Mono. Alles ist in einem Schneewittchensarg SK5 drinnen, der im selben Zug überholt werden soll.
Nach meinem Umbau soll
_ der Kristallabnehmer durch einen Magnetabnehmer ersetzt sein
_ das Abspielen von modernen Stereo-Schallplatten möglich sein (33 bzw. 45 Umdehungen)
_ die Audioqualität verbessert sein
_ die Mechanik und Motorik verbessert sein
_ damit auch die Motorlagerung und der Scheibenantrieb
Es ist mir bewusst, dass ich damit von der Orginalität stark abweiche, das nehme ich aber in Kauf.
LG
Kurt
Kurt
-
Schnittenkoch
- Mitglied

- Beiträge: 45
- Registriert: 24.01.2018, 21:59
- Wohnort: 59368 Werne an der Lippe
- Kontaktdaten:
Re: PC3SV unrüsten
Hallo Kurt,
vermutlich ist das Plattenchassis aus Kunststoff.
Diese Gehäuse übertragen selbst das geringste Rumpeln.
Erst die Motorlagerung mit neuen Gummis ausstatten ( findest Du im Modellbaubereich eB...)
Dann die Federlagerung mit Gummis versehen ( Es helfen schon ausgestanzte Gummischeiben aus Fahrradschlauch)
Die Federn innen mit Schaumgummistücken ausfüllen !
Nun an den Arm gehen.
Die Lagerung erstmal so lassen, Kopf rausnehmen, Kabel einziehen und einen Systemträger einpassen.
Ich habe Bilder von Kabel, 2 Systemen und einem Vorverstärker gemacht. Der Trager von Dual kann auch für Normsysteme genutzt werden !
Diese können dann geschraubt werden.
Bei Interesse einfach PN senden.
vermutlich ist das Plattenchassis aus Kunststoff.
Diese Gehäuse übertragen selbst das geringste Rumpeln.
Erst die Motorlagerung mit neuen Gummis ausstatten ( findest Du im Modellbaubereich eB...)
Dann die Federlagerung mit Gummis versehen ( Es helfen schon ausgestanzte Gummischeiben aus Fahrradschlauch)
Die Federn innen mit Schaumgummistücken ausfüllen !
Nun an den Arm gehen.
Die Lagerung erstmal so lassen, Kopf rausnehmen, Kabel einziehen und einen Systemträger einpassen.
Ich habe Bilder von Kabel, 2 Systemen und einem Vorverstärker gemacht. Der Trager von Dual kann auch für Normsysteme genutzt werden !
Diese können dann geschraubt werden.
Bei Interesse einfach PN senden.
Re: PC3SV unrüsten
Hallo Kurt,
ich habe mir gerade Deine Anfrage zum Umbau des PC3 in Deinem SK5 etwas näher durchgelesen. Bitte vergiss dieses Vorhaben, denn es ist praktisch nicht möglich, es zu realisieren.
Gründe die dagegen sprechen:
- Das Auflagegewicht des Tonarms ist für einen MM-Tonabnehmer um ein vielfaches zu hoch. Selbst wenn es Dir gelänge, ein mechanisch passendes MM-Tonabnehmersystem zu finden, das sich irgendwie in das vordere Ende des Tonarms hineinbasteln lässt, wären nach einigem Abspielen Tonabnehmer und Schallplatten in kurzer Zeit hinüber.
- Du bräuchtest für ein MM-System einen separaten Entzerrer-Vorverstärker, den Du aber auch an einen ebenfalls separaten Stereoverstärker anschließen müsstest. (Demzufolge könntest Du auch gleich einen besseren Plattenspieler als Einzelgerät einsetzen, der dann von vornherein Deine Anforderungen erfüllen würde.)
- Der SK5 ist für Stereowiedergabe weder geeignet noch dafür vorbereitet. Er verfügt lediglich über eine Mono-Vorverstärker- und eine Mono-Endstufe.
Falls Du gern ein schönes Kompaktgerät hättest, mit dem Du neben Rundfunkempfang auch Schallplatten stereophon abspielen kannst, würde Dir ein Audio 250...310 sicherlich wesentlich mehr Freude bereiten - obgleich ein unverbastelter SK5 zweifellos auch eine schöne Sache ist.
Viele Grüße
Heinrich
ich habe mir gerade Deine Anfrage zum Umbau des PC3 in Deinem SK5 etwas näher durchgelesen. Bitte vergiss dieses Vorhaben, denn es ist praktisch nicht möglich, es zu realisieren.
Gründe die dagegen sprechen:
- Das Auflagegewicht des Tonarms ist für einen MM-Tonabnehmer um ein vielfaches zu hoch. Selbst wenn es Dir gelänge, ein mechanisch passendes MM-Tonabnehmersystem zu finden, das sich irgendwie in das vordere Ende des Tonarms hineinbasteln lässt, wären nach einigem Abspielen Tonabnehmer und Schallplatten in kurzer Zeit hinüber.
- Du bräuchtest für ein MM-System einen separaten Entzerrer-Vorverstärker, den Du aber auch an einen ebenfalls separaten Stereoverstärker anschließen müsstest. (Demzufolge könntest Du auch gleich einen besseren Plattenspieler als Einzelgerät einsetzen, der dann von vornherein Deine Anforderungen erfüllen würde.)
- Der SK5 ist für Stereowiedergabe weder geeignet noch dafür vorbereitet. Er verfügt lediglich über eine Mono-Vorverstärker- und eine Mono-Endstufe.
Falls Du gern ein schönes Kompaktgerät hättest, mit dem Du neben Rundfunkempfang auch Schallplatten stereophon abspielen kannst, würde Dir ein Audio 250...310 sicherlich wesentlich mehr Freude bereiten - obgleich ein unverbastelter SK5 zweifellos auch eine schöne Sache ist.
Viele Grüße
Heinrich
Re: PC3SV unrüsten
Bei einigen Beiträgen in der letzten Zeit frage ich mich wirklich, warum man sich überhaupt mit den Fragen beschäftigt.
Re: PC3SV unrüsten
Diese Frage kann ich nur für mich persönlich beantworten:Friedel hat geschrieben:Bei einigen Beiträgen in der letzten Zeit frage ich mich wirklich, warum man sich überhaupt mit den Fragen beschäftigt.
Es ist der Reiz die Herausforderung zu bewältigen.
Warum baut jemand einen Porschemotor in einen VW Käfer ein? Wahrscheinlich aus dem gleich Grund. Das Chassis passt von den Dimensionen, der Stabiltät, der Bauart, etc. logischerweise einfach nicht zum Auto.
Es gibt hier immer mehrere Lager und die Gründe sind vielfältig: Diejenigen, welche an der Originalität festhalten und diejenigen, die bereits Gutes verbessern wollen und diejenigen, die Altes und Neues verbinden, usw.. Alle haben ihre Berechtigung.
LG
Kurt
Kurt
Re: PC3SV unrüsten
Das kann jeder so sehen, wie er mag. Ich sehe es jedenfalls so, dass es vollkommen überflüssig ist. Und genau wie Du Deine Meinung vertrittst, spiegelt das auch nur meine Meinung wieder.
Re: PC3SV unrüsten
Hallo Kurt,
lange Rede, kurzer Sinn: offensichtlich hat dieses Vorhaben hier noch niemand gemacht.
Also mach es einfach und berichte uns wie es gelaufen ist.
Ich persönlich schließe mich der Antwort von Heinrich an und zwar aufgrund der fachlich fundierten Argumentation.
Der Käfer rannte zwar auch mit einem Porschemotor, in diesem Fall hinkt der Vergleich wohl etwas...
Gruß
hannes
lange Rede, kurzer Sinn: offensichtlich hat dieses Vorhaben hier noch niemand gemacht.
Also mach es einfach und berichte uns wie es gelaufen ist.
Ich persönlich schließe mich der Antwort von Heinrich an und zwar aufgrund der fachlich fundierten Argumentation.
Der Käfer rannte zwar auch mit einem Porschemotor, in diesem Fall hinkt der Vergleich wohl etwas...
Gruß
hannes
Re: PC3SV unrüsten
Hallo Kurt,
ich kann mich den Meinungen von Friedel und Hannes nur anschließen. Wie Hannes schon schrieb, hinkt Dein Vergleich mit dem Einbau eines Porschemotors in einen VW Käfer. Dies insofern, als der von Leuten durchgeführt wurde, die von der Sache etwas verstanden hatten. Ich kann hier aber keinen entsprechenden Sachverstand beim "Modernisierungsprojekt PC3/SK5" erkennen, da Du ansonsten nicht so unbeirrt an diesem Vorhaben festhalten würdest.
Und zu den beschriebenen Themen "Käfer" und "SK5" könnte man in diesem Zusammenhang anmerken: Ein VW Käfer verfügt zumindest über 4 Räder. Solch gleichermaßen einfache Grundvoraussetzungen, die ein Käfer für den Einbau eines Porschemotors mitbringt, fehlen dem SK5 für einen Einbau eines Stereo-MM-Systems in seinen PC3.
Aber Hannes schrieb auch: "Also mach es einfach und berichte uns, wie es gelaufen ist." Wir sind gespannt.
Gruß Heinrich
ich kann mich den Meinungen von Friedel und Hannes nur anschließen. Wie Hannes schon schrieb, hinkt Dein Vergleich mit dem Einbau eines Porschemotors in einen VW Käfer. Dies insofern, als der von Leuten durchgeführt wurde, die von der Sache etwas verstanden hatten. Ich kann hier aber keinen entsprechenden Sachverstand beim "Modernisierungsprojekt PC3/SK5" erkennen, da Du ansonsten nicht so unbeirrt an diesem Vorhaben festhalten würdest.
Und zu den beschriebenen Themen "Käfer" und "SK5" könnte man in diesem Zusammenhang anmerken: Ein VW Käfer verfügt zumindest über 4 Räder. Solch gleichermaßen einfache Grundvoraussetzungen, die ein Käfer für den Einbau eines Porschemotors mitbringt, fehlen dem SK5 für einen Einbau eines Stereo-MM-Systems in seinen PC3.
Aber Hannes schrieb auch: "Also mach es einfach und berichte uns, wie es gelaufen ist." Wir sind gespannt.
Gruß Heinrich
Re: PC3SV unrüsten
Hallo,
vorerst einmal danke für eure (auch kritischen) Rückmeldungen.
Eure Argumente sind sehr überzeugend und auch einleuchtend.
Ich reduziere meine Änderung auf folgende Überlegung:
Der originale Kristallabnehmer ist nur noch schwer zu bekommen. Wäre es sinnvoll den Abnehmer durch z. B. dieses Modell zu ersetzen?
https://www.ebay.at/itm/Diamond-Platten ... 2749.l2649" onclick="window.open(this.href);return false;
Nachtürlich nur in Mono.
vorerst einmal danke für eure (auch kritischen) Rückmeldungen.
Eure Argumente sind sehr überzeugend und auch einleuchtend.
Ich reduziere meine Änderung auf folgende Überlegung:
Der originale Kristallabnehmer ist nur noch schwer zu bekommen. Wäre es sinnvoll den Abnehmer durch z. B. dieses Modell zu ersetzen?
https://www.ebay.at/itm/Diamond-Platten ... 2749.l2649" onclick="window.open(this.href);return false;
Nachtürlich nur in Mono.
LG
Kurt
Kurt
Re: PC3SV unrüsten
Hallo Kurt,ich bin auf dem Gebiet nicht der Experte,aber mit einem Diamanten und dem Auflagegewicht das der Arm mitbringt hast du dann einen echten Plattenhobel.Also würde ich nur probieren wenn problemlos wieder zurückgebaut werden kann.Ob der Abnehmer den geforderten Pegel liefern kann,ist auch ungewiss.
Gruss
Gerhard
Gruss
Gerhard
Re: PC3SV unrüsten
Danke für die Anwort. Das ist soweit auch mal geklärt.
Bitte um Verständnis, wenn meine Fragen Kopfschütteln erzeugen.
Ich nehme den Titel "Jungspund" demütig entgegen und hoffe, dass ich von euch etwas lernen darf.
Weitere Frage:
Unter https://www.radiomuseum.org/r/braun_phonosuper_sk5.html" onclick="window.open(this.href);return false; ist folgendes vermerkt:
"Zur sinnvollen Nutzung des PC 3 SV muss der SK 5 jedoch umgebaut werden, z.B. durch Ersatz der 3-poligen Diodenbuchse (TB) durch eine 5-polige (incl. Verkabelung)"
Wo finde ich diese Buchse und wie tausche ich sie richtig aus?
Bitte um Verständnis, wenn meine Fragen Kopfschütteln erzeugen.
Ich nehme den Titel "Jungspund" demütig entgegen und hoffe, dass ich von euch etwas lernen darf.
Weitere Frage:
Unter https://www.radiomuseum.org/r/braun_phonosuper_sk5.html" onclick="window.open(this.href);return false; ist folgendes vermerkt:
"Zur sinnvollen Nutzung des PC 3 SV muss der SK 5 jedoch umgebaut werden, z.B. durch Ersatz der 3-poligen Diodenbuchse (TB) durch eine 5-polige (incl. Verkabelung)"
Wo finde ich diese Buchse und wie tausche ich sie richtig aus?
LG
Kurt
Kurt
- Rainer Hebermehl
- Lautsprecher-Profi

- Beiträge: 1236
- Registriert: 29.06.2009, 13:55
- Wohnort: Ronneburg
Re: PC3SV unrüsten
Ich muß da jetzt auch mal was dazu sagen. Also, die Schumann und Ronette Systeme waren chon Ende der 70er Jahre nicht mehr lieferbar. Unser Plattenspieler-Techniker hat damals die KST103 und KST106 Systeme unter Verwendung einer Zwischenlage fest in die Köpfe eingeklebt.
Also, warum soll es nicht auch mit einem billigen China System klappen .Bei dem Preis würde ich mir sogar mehrere hinlegen (Ersatznadeln ). Wenns nichts taugt, ist kein Verlust. Der Tonarm läßt sich auch zur Not mit einem hinten eingeklebten kleinen Gewicht ausbalancieren.
Nun zur Sache Porsche Motor / VW. Ich erinnere mich genau, in meiner frühesten Jugend hat ein Darmstädter Bauunternehmer einen LKW Opel-Blitz für seine Arbeit benutzt. Aber für seine Urlaubsfahrten hat er den Motor da ausgebaut und in seinen Opel Kapitän eingebaut. Und nach dem Urlaub war der Rückbau. Also, geht doch !
Andererseits habe ich vor etwa 40 Jahren zusammen mit einem Freund einen 4-Zylinder Dieselmotor aus einer 190 Flosse in einen 230 SL anstelle des defekten 6-Zylinder Benziners eingebaut.
Also, keine unnötigen Problemchen sehen
GRuß
Rainer
Also, warum soll es nicht auch mit einem billigen China System klappen .Bei dem Preis würde ich mir sogar mehrere hinlegen (Ersatznadeln ). Wenns nichts taugt, ist kein Verlust. Der Tonarm läßt sich auch zur Not mit einem hinten eingeklebten kleinen Gewicht ausbalancieren.
Nun zur Sache Porsche Motor / VW. Ich erinnere mich genau, in meiner frühesten Jugend hat ein Darmstädter Bauunternehmer einen LKW Opel-Blitz für seine Arbeit benutzt. Aber für seine Urlaubsfahrten hat er den Motor da ausgebaut und in seinen Opel Kapitän eingebaut. Und nach dem Urlaub war der Rückbau. Also, geht doch !
Andererseits habe ich vor etwa 40 Jahren zusammen mit einem Freund einen 4-Zylinder Dieselmotor aus einer 190 Flosse in einen 230 SL anstelle des defekten 6-Zylinder Benziners eingebaut.
Also, keine unnötigen Problemchen sehen
GRuß
Rainer
Aus dem Radio steigt der Rauch - Soll er auch.
-
Schnittenkoch
- Mitglied

- Beiträge: 45
- Registriert: 24.01.2018, 21:59
- Wohnort: 59368 Werne an der Lippe
- Kontaktdaten:
Re: PC3SV unrüsten
Hallo Rainer,
hiermit schließe ich mich voll und ganz Deiner Meinung an
Wenn Kurt einen Umbau machen will, warum nicht ?
Auch ich habe schon sehr viele Dinge "mal einfach so" modifiziert, mal kam hinterher etwas Frust auf und ich habe aus Fehlern gelernt.
Oftmals hat es auch prima geklappt und alle Kumpels waren begeistert.
Vor Kurzem habe ich ein Tivoli in eine Transita- Rundskala implantiert, das Ding ist einfach super !
Warum soll ich den vorsintflutlichen Kram nicht aus dem Radio schmeißen ?
Überigends: Den Porschemotorumbau habe ich auch gemacht.
Es war ein Vierzylinder mit 90 PS.
VW 1302 / mit mcpherson Federbeinen und Scheibenbremsen sowie Theo Decker - Stahlfelgen.
Fünfgangetriebe vom Porsche 914/2L umgeritzelt.
Flosse!!! Umbau der vorderen Kotflügel von Rundscheinwerfer ( 200er) auf HOCHKANT und Komplettchrom vom 220 S.
Das war auf der Odtimerbörse in Bockhorn der Knaller.
Jeder hat gefragt ob ich bekloppt bin und meine Zeit nicht Sinnvoller gestalten könne,
neee, hat einfach Spass gemacht !!! ( und geschadet hats auch nicht)
In diesem Sinne: wenn man etwas Ungewöhnliches ausprobieren möchte, einfach mal machen
Also Kurt, gib Dein Bestes
Viele Grüße
Ralf
hiermit schließe ich mich voll und ganz Deiner Meinung an
Wenn Kurt einen Umbau machen will, warum nicht ?
Auch ich habe schon sehr viele Dinge "mal einfach so" modifiziert, mal kam hinterher etwas Frust auf und ich habe aus Fehlern gelernt.
Oftmals hat es auch prima geklappt und alle Kumpels waren begeistert.
Vor Kurzem habe ich ein Tivoli in eine Transita- Rundskala implantiert, das Ding ist einfach super !
Warum soll ich den vorsintflutlichen Kram nicht aus dem Radio schmeißen ?
Überigends: Den Porschemotorumbau habe ich auch gemacht.
Es war ein Vierzylinder mit 90 PS.
VW 1302 / mit mcpherson Federbeinen und Scheibenbremsen sowie Theo Decker - Stahlfelgen.
Fünfgangetriebe vom Porsche 914/2L umgeritzelt.
Flosse!!! Umbau der vorderen Kotflügel von Rundscheinwerfer ( 200er) auf HOCHKANT und Komplettchrom vom 220 S.
Das war auf der Odtimerbörse in Bockhorn der Knaller.
Jeder hat gefragt ob ich bekloppt bin und meine Zeit nicht Sinnvoller gestalten könne,
neee, hat einfach Spass gemacht !!! ( und geschadet hats auch nicht)
In diesem Sinne: wenn man etwas Ungewöhnliches ausprobieren möchte, einfach mal machen
Also Kurt, gib Dein Bestes
Viele Grüße
Ralf
Re: PC3SV unrüsten
Hallo Kurt,
nun hast Du ja einen so großen und aufmunternden Zuspruch bekommen, dass ich auch noch etwas dazu beitragen möchte. Deine Frage bezieht sich auf den Beitrag in 'radiomuseum.org', in dem der Autor schreibt: "Zur sinnvollen Nutzung des PC 3 SV muss der SK 5 jedoch umgebaut werden, z.B. durch Ersatz der 3-poligen Diodenbuchse (TB) durch eine 5-polige (incl. Verkabelung)". Da hat er recht.
Ich nehme an, Du möchtest es mit dem in der Bucht von "tinasbox" angebotenen Keramiksystem versuchen. Das sieht gar nicht so schlecht aus, und sollte es doch gar nicht passen, wäre der wirtschaftliche Schaden gerade noch zu verschmerzen.
Die 3-polige Diodenbuchse für den Tonbandanschluss findest Du auf dem rückseitigen Anschlussfeld Deines SK5. Sie ist vermutlich hinter der Pertinax-Abdeckplatte mit Nieten befestigt, die Du aufbohren musst. Die 5-polige Buchse, die Du z.B. dort beziehen könntest, müsstest Du dann eben anschrauben. Etwas schwieriger wird vielleicht das, was der Autor noch kurz in Klammern erwähnte, nämlich "(incl. Verkabelung)".
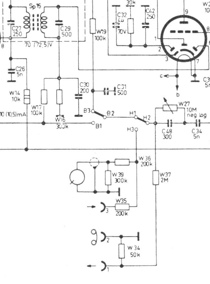
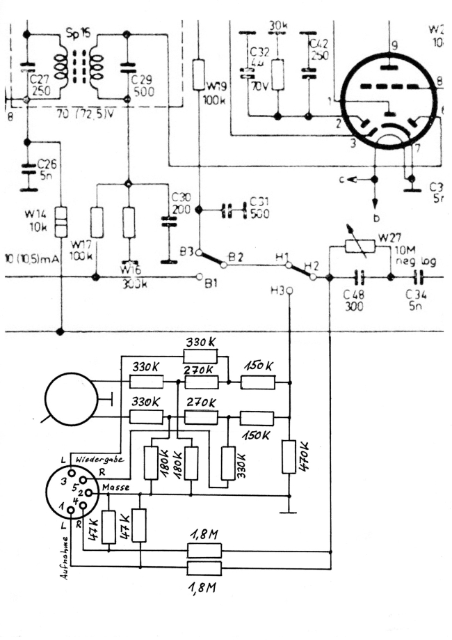
Ich habe Dir mal zwei Schaltplan-Ausschnitte beigefügt. Der eine zeigt die originale Ausgangssituation, der andere das Widerstandsnetzwerk, mit dem Du die 5-polige DIN-Buchse und das Tonabnehmersystem beschalten musst.
Original SK5 Stereo-Umbau Die Widerstände bringst Du am besten auf einer Lötösenleiste unter, die sicherlich noch in der Nähe des Anschlussfeldes einen geeigneten Platz findet. Alle Anschlussdrähte sollten möglichst kurz sein.
Die Widerstände dienen sowohl der Impedanzanpassung an das Kristall- bzw. Keramiksystem als auch der Pegelanpassung. Verschiedene Kristall- oder Keramiksysteme können für eine optimale Anpassung durchaus auch etwas unterschiedliche Widerstandswerte erfordern, aber die aufgezeichneten Werte gehen sicherlich soweit in Ordnung.
Wenn Du Deine Um- und Einbauten soweit fertiggestellt hast (und dann auch alles funktioniert), so kannst Du an die 5-polige DIN-Buchse folgende Geräte anschließen:
1. Ein Stereo-Tonbandgerät, mit dem Du über den PC3 SV Stereo-Schallplatten aufnehmen kannst. Die Wiedergabe einer Tonbandaufnahme erfolgt über den SK5 allerdings monaural.
2. Einen Stereoverstärker (oder -receiver), über den Du mit dem PC3 SV Stereo-Schallplatten wiedergeben kannst. Eine gleichzeitige Mono-Wiedergabe über den SK5 ist möglich.
Leider wird Dir bei wechselnder Verwendung der Geräte das Umstöpseln nicht erspart bleiben.
Viel Erfolg beim "Tuning" wünscht Dir
Heinrich
nun hast Du ja einen so großen und aufmunternden Zuspruch bekommen, dass ich auch noch etwas dazu beitragen möchte. Deine Frage bezieht sich auf den Beitrag in 'radiomuseum.org', in dem der Autor schreibt: "Zur sinnvollen Nutzung des PC 3 SV muss der SK 5 jedoch umgebaut werden, z.B. durch Ersatz der 3-poligen Diodenbuchse (TB) durch eine 5-polige (incl. Verkabelung)". Da hat er recht.
Ich nehme an, Du möchtest es mit dem in der Bucht von "tinasbox" angebotenen Keramiksystem versuchen. Das sieht gar nicht so schlecht aus, und sollte es doch gar nicht passen, wäre der wirtschaftliche Schaden gerade noch zu verschmerzen.
Die 3-polige Diodenbuchse für den Tonbandanschluss findest Du auf dem rückseitigen Anschlussfeld Deines SK5. Sie ist vermutlich hinter der Pertinax-Abdeckplatte mit Nieten befestigt, die Du aufbohren musst. Die 5-polige Buchse, die Du z.B. dort beziehen könntest, müsstest Du dann eben anschrauben. Etwas schwieriger wird vielleicht das, was der Autor noch kurz in Klammern erwähnte, nämlich "(incl. Verkabelung)".
Ich habe Dir mal zwei Schaltplan-Ausschnitte beigefügt. Der eine zeigt die originale Ausgangssituation, der andere das Widerstandsnetzwerk, mit dem Du die 5-polige DIN-Buchse und das Tonabnehmersystem beschalten musst.
Original SK5 Stereo-Umbau Die Widerstände bringst Du am besten auf einer Lötösenleiste unter, die sicherlich noch in der Nähe des Anschlussfeldes einen geeigneten Platz findet. Alle Anschlussdrähte sollten möglichst kurz sein.
Die Widerstände dienen sowohl der Impedanzanpassung an das Kristall- bzw. Keramiksystem als auch der Pegelanpassung. Verschiedene Kristall- oder Keramiksysteme können für eine optimale Anpassung durchaus auch etwas unterschiedliche Widerstandswerte erfordern, aber die aufgezeichneten Werte gehen sicherlich soweit in Ordnung.
Wenn Du Deine Um- und Einbauten soweit fertiggestellt hast (und dann auch alles funktioniert), so kannst Du an die 5-polige DIN-Buchse folgende Geräte anschließen:
1. Ein Stereo-Tonbandgerät, mit dem Du über den PC3 SV Stereo-Schallplatten aufnehmen kannst. Die Wiedergabe einer Tonbandaufnahme erfolgt über den SK5 allerdings monaural.
2. Einen Stereoverstärker (oder -receiver), über den Du mit dem PC3 SV Stereo-Schallplatten wiedergeben kannst. Eine gleichzeitige Mono-Wiedergabe über den SK5 ist möglich.
Leider wird Dir bei wechselnder Verwendung der Geräte das Umstöpseln nicht erspart bleiben.
Viel Erfolg beim "Tuning" wünscht Dir
Heinrich
Re: PC3SV unrüsten
Nochmals herzlichen Dank für eure Tipps und Unterstützung bei meinem Vorhaben.
Für mich ist Informationsbeschaffung und optimale Vorbereitung der Weg zum Erfolg.
Ich habe im Internet gestöbert und folgende Seite gefunden: http://www.mdeffner.de/radio/braun_sk5/index.html" onclick="window.open(this.href);return false;
Der Autor hat sich mit dieser Thematik auch beschäftigt und beschreibt einen Weg, der sehr Interessant ist.
Btw: Die Kommentare der "Autobastler" sind sehr amüsant. Schön war die Zeit, als man noch selbst Reparaturen und Wartungen selbst machen konnte bzw. durfte. Heute braucht man zum Reifenwechseln schon fast einen Laptop...
Für mich ist Informationsbeschaffung und optimale Vorbereitung der Weg zum Erfolg.
Ich habe im Internet gestöbert und folgende Seite gefunden: http://www.mdeffner.de/radio/braun_sk5/index.html" onclick="window.open(this.href);return false;
Der Autor hat sich mit dieser Thematik auch beschäftigt und beschreibt einen Weg, der sehr Interessant ist.
Btw: Die Kommentare der "Autobastler" sind sehr amüsant. Schön war die Zeit, als man noch selbst Reparaturen und Wartungen selbst machen konnte bzw. durfte. Heute braucht man zum Reifenwechseln schon fast einen Laptop...
LG
Kurt
Kurt
Re: PC3SV unrüsten
Es war schon spät heute Nacht; da sollte man sich lieber ins Bett begeben als Beiträge schreiben. Bei der Darstellung der 5-poligen Buchse auf dem Schaltplan-Ausschnitt habe ich die Beschriftung "Wiedergabe" und "Aufnahme" vertrauscht. Pin 3+5 sind natürlich die Anschlüsse für die Aufnahme und 1+4 jene für die (Mono-)Wiedergabe.
Den Einbau eines Magnetsysems in den Tonarm des PC3 würde ich nach wie vor nicht empfehlen. Der Verschleiß wäre durch das viel zu hohe Auflagegewicht einfach zu groß; Du hättest deshalb nicht lange Freude daran. Außerdem ist in der Umbaubeschreibung von Herrn Deffner nur eine Monoausführung beschrieben.
Gruß Heinrich
Den Einbau eines Magnetsysems in den Tonarm des PC3 würde ich nach wie vor nicht empfehlen. Der Verschleiß wäre durch das viel zu hohe Auflagegewicht einfach zu groß; Du hättest deshalb nicht lange Freude daran. Außerdem ist in der Umbaubeschreibung von Herrn Deffner nur eine Monoausführung beschrieben.
Gruß Heinrich
Re: PC3SV unrüsten
Opus aggredi!
Meine Einkaufsliste:
_ PE REX Perpetuum Ebner Plattenspieler Tonarm
https://www.ebay.at/itm/PE-REX-Perpetuu ... 2749.l2649" onclick="window.open(this.href);return false;
_ HiFi Tonabnehmersystem Monacor EN-24 konisch
https://www.conrad.at/de/hifi-tonabnehm ... 31655.html" onclick="window.open(this.href);return false;
_ Vorverstärker Bausatz Conrad Components 9 V/DC, 12 V/DC
https://www.conrad.at/de/vorverstaerker ... 97688.html" onclick="window.open(this.href);return false;
Mein Plan, vorerst für Mono:
_ Originaler Braun Arm mit Tonabnehmer bleibt unverändert, wird ausgebaut und verstaut
_ Tonabnehmer in den PE Arm sauber einbauen, muss auswechselbar sein
_ Vorverstärker nach den Tipps von Hr. Deffner zusammenlöten
_ Alles zusammenbauen
_ Testen
edit paparierer: Meiner Ansicht nach ist das nun in der Rubrik "Umbau" besser aufgehoben, da es sich nicht mehr nur um ein Um-"Rüsten" handelt.
Den Link in der ursprünglichen Rubrik entferne ich zu einem späteren Zeitpunkt.
Meine Einkaufsliste:
_ PE REX Perpetuum Ebner Plattenspieler Tonarm
https://www.ebay.at/itm/PE-REX-Perpetuu ... 2749.l2649" onclick="window.open(this.href);return false;
_ HiFi Tonabnehmersystem Monacor EN-24 konisch
https://www.conrad.at/de/hifi-tonabnehm ... 31655.html" onclick="window.open(this.href);return false;
_ Vorverstärker Bausatz Conrad Components 9 V/DC, 12 V/DC
https://www.conrad.at/de/vorverstaerker ... 97688.html" onclick="window.open(this.href);return false;
Mein Plan, vorerst für Mono:
_ Originaler Braun Arm mit Tonabnehmer bleibt unverändert, wird ausgebaut und verstaut
_ Tonabnehmer in den PE Arm sauber einbauen, muss auswechselbar sein
_ Vorverstärker nach den Tipps von Hr. Deffner zusammenlöten
_ Alles zusammenbauen
_ Testen
edit paparierer: Meiner Ansicht nach ist das nun in der Rubrik "Umbau" besser aufgehoben, da es sich nicht mehr nur um ein Um-"Rüsten" handelt.
Den Link in der ursprünglichen Rubrik entferne ich zu einem späteren Zeitpunkt.
LG
Kurt
Kurt
Re: PC3SV unrüsten
Hallo Kurt,
ich werde mich nun aus dieser Beitragsreihe verabschieden. Es ist bedauerlich, dass Du die Hilfe und Empfehlungen einiger Forumsmitglieder samt und sonders in den Wind geschlagen hast. Leider hast Du Dich bisher absolut beratungsresistent gezeigt und möchtest eben nur das (nicht richtig) machen, was Dir gerade so in den Sinn kommt.
Letzteres bleibt Dir selbstverständlich unbenommen. Du solltest dann aber auch nicht Andere durch Deine Fragen dazu veranlassen, sich zu bemühen, Dir Ratschläge für Dein Umbauvorhaben zu geben, die Du in der Folge so oder so ignorierst. Deshalb abschließend meine letzten Empfehlungen:
- Kauf' Dir diesen MM-Stereotonabnehmer, für den ein Auflagegewicht von 1,5 p (!) empfohlen wird. Möglicherweise fährt das System dann auf dem "Bauch".
- Kauf' Dir den Mono-Mikrofon-Vorverstärker, der als Phono-Vorverstärker völlig ungeeignet ist. (Du schriebst zwar auch mal, dass Du Stereo-Schallplatten wiedergeben möchtest.)
- Folge den Tipps von Herrn Deffner, dessen Lösung ebenfalls nur eine Monoausführung aufzeigt. Verbinde nach seiner Angabe auch die Kontakte des rechten und linken Kanals am Tonabnehmersystem, damit sich die R/L-Signale beim Abtastvorgang gleich an der Quelle gegenseitig schön beeinflussen können.
Baue alles zusammen und teste. Viel Spaß damit.
Gruß Heinrich
ich werde mich nun aus dieser Beitragsreihe verabschieden. Es ist bedauerlich, dass Du die Hilfe und Empfehlungen einiger Forumsmitglieder samt und sonders in den Wind geschlagen hast. Leider hast Du Dich bisher absolut beratungsresistent gezeigt und möchtest eben nur das (nicht richtig) machen, was Dir gerade so in den Sinn kommt.
Letzteres bleibt Dir selbstverständlich unbenommen. Du solltest dann aber auch nicht Andere durch Deine Fragen dazu veranlassen, sich zu bemühen, Dir Ratschläge für Dein Umbauvorhaben zu geben, die Du in der Folge so oder so ignorierst. Deshalb abschließend meine letzten Empfehlungen:
- Kauf' Dir diesen MM-Stereotonabnehmer, für den ein Auflagegewicht von 1,5 p (!) empfohlen wird. Möglicherweise fährt das System dann auf dem "Bauch".
- Kauf' Dir den Mono-Mikrofon-Vorverstärker, der als Phono-Vorverstärker völlig ungeeignet ist. (Du schriebst zwar auch mal, dass Du Stereo-Schallplatten wiedergeben möchtest.)
- Folge den Tipps von Herrn Deffner, dessen Lösung ebenfalls nur eine Monoausführung aufzeigt. Verbinde nach seiner Angabe auch die Kontakte des rechten und linken Kanals am Tonabnehmersystem, damit sich die R/L-Signale beim Abtastvorgang gleich an der Quelle gegenseitig schön beeinflussen können.
Baue alles zusammen und teste. Viel Spaß damit.
Gruß Heinrich
Re: PC3SV unrüsten
Hallo Heinrich,
schade, dass du in diesem Threat nicht mehr mitdiskutieren willst.
Du hast mir wichtige und sinnvolle Anregungen gegeben, danke dafür.
schade, dass du in diesem Threat nicht mehr mitdiskutieren willst.
Du hast mir wichtige und sinnvolle Anregungen gegeben, danke dafür.
LG
Kurt
Kurt
Re: PC3SV unrüsten
Wenn er dann noch die beiden Kanäle am Tonabnehmer System phasenvertauscht anschließt, kann er sein Gerät bei einer Karaoke Veranstaltung nutzen. 
@Henry2, ich teile Deine Ausführungen zu 100%.
@Henry2, ich teile Deine Ausführungen zu 100%.
-
andreas schnadt
- Moderator

- Beiträge: 2247
- Registriert: 16.09.2010, 14:50
- Wohnort: Leverkusen
Re: PC3SV unrüsten
Moin zusammen,
ich habe mich sehr bewusst bislang aus diesem Thread herausgehalten, aber nach Heinrichs Beitrag meine ich, dass jetzt alles zu diesem Thema gesagt worden ist und würde es begrüßen, wenn dieser Thread damit beendet ist!
Gruß Andreas
ich habe mich sehr bewusst bislang aus diesem Thread herausgehalten, aber nach Heinrichs Beitrag meine ich, dass jetzt alles zu diesem Thema gesagt worden ist und würde es begrüßen, wenn dieser Thread damit beendet ist!
Gruß Andreas
Viel Freude beim Hören !
Re: PC3SV unrüsten
Geschätzte Forumsmitglieder,
ich bin euch noch meinen Schlussbericht schuldig:
Meine Anforderungen nochmals aufgelistet:
_ der Kristallabnehmer soll durch einen Magnetabnehmer ersetzt sein
Wurde nach o. a. Vorgangweise umgesetzt und funktioniert sehr gut (Auflagegewicht der Nadel 3,2 Gramm)
_ das Abspielen von modernen Stereo-Schallplatten möglich sein (33 bzw. 45 Umdehungen)
Ist nun möglich. Mono mit dem Conrad - Vorverstärker, Stereo mit umgebauter Buchse und externem Verstärker
_ die Audioqualität verbessert sein
Das Klangbild ist deutlich besser
_ die Mechanik und Motorik verbessert sein
Erledigt lt. Serivcehandbuch
_ damit auch die Motorlagerung und der Scheibenantrieb Gleichlaufwerte deutlich verbessert
Gleichlaufwerte nur wieder sehr gut
Ach ja - "Er" hat die beiden Kanäle am Tonabnehmer System NICHT phasenvertauscht angeschlossen
ich bin euch noch meinen Schlussbericht schuldig:
Meine Anforderungen nochmals aufgelistet:
_ der Kristallabnehmer soll durch einen Magnetabnehmer ersetzt sein
Wurde nach o. a. Vorgangweise umgesetzt und funktioniert sehr gut (Auflagegewicht der Nadel 3,2 Gramm)
_ das Abspielen von modernen Stereo-Schallplatten möglich sein (33 bzw. 45 Umdehungen)
Ist nun möglich. Mono mit dem Conrad - Vorverstärker, Stereo mit umgebauter Buchse und externem Verstärker
_ die Audioqualität verbessert sein
Das Klangbild ist deutlich besser
_ die Mechanik und Motorik verbessert sein
Erledigt lt. Serivcehandbuch
_ damit auch die Motorlagerung und der Scheibenantrieb Gleichlaufwerte deutlich verbessert
Gleichlaufwerte nur wieder sehr gut
Ach ja - "Er" hat die beiden Kanäle am Tonabnehmer System NICHT phasenvertauscht angeschlossen
LG
Kurt
Kurt
- Rainer Hebermehl
- Lautsprecher-Profi

- Beiträge: 1236
- Registriert: 29.06.2009, 13:55
- Wohnort: Ronneburg
Re: PC3SV unrüsten
Bei einem Auflagegewicht von 3,2 Gramm bekommt die Bezeichnung : Schneidgriffel eine völlig neue Bedeutung.
Abgesehen davon ist das Ganze schon ein respektabler Erfolg !
Gruß
Rainer
Abgesehen davon ist das Ganze schon ein respektabler Erfolg !
Gruß
Rainer
Aus dem Radio steigt der Rauch - Soll er auch.

