SK5 bringt höchstens Zimmerlautstärke
SK5 bringt höchstens Zimmerlautstärke
Geschätzte Forumsmitglieder,
ich restauriere gerade meinen SK5, dabei habe ich ein Problem mit der Lautstärke.
wenn ich den Lautstärkenpoti voll aufdrehe wird die mögliche Lautstärke bei weitem nicht erreicht.
Woran könnte das liegen?
Was habe ich gemacht/getestet:
_ Reinigungung durchgeführt
_ Röhren getauscht (EABC 80, EL 84)
_ Stromversorgung der Röhren überprüft
Es ist mir klar, dass es hier viele Ursachen geben kann, aber ich wäre für Tipps dankbar.
ich restauriere gerade meinen SK5, dabei habe ich ein Problem mit der Lautstärke.
wenn ich den Lautstärkenpoti voll aufdrehe wird die mögliche Lautstärke bei weitem nicht erreicht.
Woran könnte das liegen?
Was habe ich gemacht/getestet:
_ Reinigungung durchgeführt
_ Röhren getauscht (EABC 80, EL 84)
_ Stromversorgung der Röhren überprüft
Es ist mir klar, dass es hier viele Ursachen geben kann, aber ich wäre für Tipps dankbar.
LG
Kurt
Kurt
Re: SK5 bringt höchstens Zimmerlautstärke
Ich weiß nicht ob in einem Braun SK5 noch Papierwickelkondensatoren verwendet wurden, falls ja, wurden die alle gewechselt ? Ansonsten hört sich das nach einem Defekt im NF-Teil an, alle Spannungen messen und mit dem Schaltplan vergleichen und dadurch den Fehler einkreisen. Mit der brühmten "Glaskugel" wird das nicht zu finden sein. Wünsche eine angenehme Woche.
Grüße aus Ingelheim am Rhein, Norbert.
Re: SK5 bringt höchstens Zimmerlautstärke
Danke für die Antwort!
Ich habe folgende 3 Papierkondensatoren entdeckt:
- 100 nF - 250V Gleichstrom, 100V Wechselstrom, Axial
- 4700 pF - 500V Gleichstrom, 220V Wechselstrom, Axial
- 100 pF - 500V Gleichstrom, 220V Wechselstrom, Axial
Meine Suche in den Webshops hat diese Alternativen gefunden, wäre schön wenn mir jemand bestätigen könnte ob ich den richtigen Ersatz ausgewählt habe:
https://www.pollin.at/p/folienkondensat ... 0-v-200228" onclick="window.open(this.href);return false;
https://www.pollin.at/p/folienkondensat ... -kv-200727" onclick="window.open(this.href);return false;
https://www.pollin.at/p/folienkondensat ... 0-v-201183" onclick="window.open(this.href);return false;
Ich habe folgende 3 Papierkondensatoren entdeckt:
- 100 nF - 250V Gleichstrom, 100V Wechselstrom, Axial
- 4700 pF - 500V Gleichstrom, 220V Wechselstrom, Axial
- 100 pF - 500V Gleichstrom, 220V Wechselstrom, Axial
Meine Suche in den Webshops hat diese Alternativen gefunden, wäre schön wenn mir jemand bestätigen könnte ob ich den richtigen Ersatz ausgewählt habe:
https://www.pollin.at/p/folienkondensat ... 0-v-200228" onclick="window.open(this.href);return false;
https://www.pollin.at/p/folienkondensat ... -kv-200727" onclick="window.open(this.href);return false;
https://www.pollin.at/p/folienkondensat ... 0-v-201183" onclick="window.open(this.href);return false;
LG
Kurt
Kurt
Re: SK5 bringt höchstens Zimmerlautstärke
Hallo Kurt,
also die ersten beiden sind OK, die kannst Du verwenden, wobei Du bei dem 4700pF darauf achten musst das der zwei Anschlußdrähte auf jeder Seite hat, entweder beide anlöten oder einen abschneiden. Beim 3. Kondensator bin ich etwas irritiert, Du schreibst hier in Deiner Liste 100pF, der bei Pollin hat aber 1000pF oder 1nF, er ist um den Faktor 10 größer.
Etwas passt da nicht, entweder Deine Angabe hier oder das bei Pollin ausgewählte Bauteil. Wie ist Dein Kenntnisstand ?
Du schreibst hier im Forum: z.B. 250V Wechselstrom ! Sorry, aber das passt nicht zusammen, Volt ist die elektrische Spannung und Ampere der elektrische Strom ! Ich gehe davon aus Du bist noch am lernen und in der Elektronik und Elektrotechnik noch nicht so fit. Solche grundlegende Fehler solltest Du versuchen zu vermeiden. Also nochmal zum lernen:
Volt=Elektrische Spannung
Ampere=Elektrischer Strom
Watt=Elektrische Leistung
Ohm=Elektrischer Widerstand
Zu diesem Thema wirst Du auch bei Wikipedia einiges finden wenn Du da vielleicht noch Nachholbedarf hast, auch zur Funktion der elektronischen Bauteile. So, nun kläre das noch mit dem 3. Kondensator, ob 100pF oder aber 1000pF und dann kann es weiter gehen. Wünsche ein angenehmes Wochenende.
Was mir bei Deinen Bildern gerade noch aufgefallen ist: Im SK5 sind offensichtlich jede Menge Kohlemassenwiderstände verbaut, vor allem die die höhere Werte haben werden sehr gerne total hochohmig und sind damit defekt. Man sollte die mal nachmessen, besonders im NF-Teil, und bei Bedarf austauschen (nicht alle). Und noch ein Hinweis: Du kannst natürlich auch radiale Kondensatoren verwenden, sieht zwar nicht so schön aus und oft haben sie zu kurze Anschlussdrähte, aber elektrisch ist das ansonsten kein Problem.
also die ersten beiden sind OK, die kannst Du verwenden, wobei Du bei dem 4700pF darauf achten musst das der zwei Anschlußdrähte auf jeder Seite hat, entweder beide anlöten oder einen abschneiden. Beim 3. Kondensator bin ich etwas irritiert, Du schreibst hier in Deiner Liste 100pF, der bei Pollin hat aber 1000pF oder 1nF, er ist um den Faktor 10 größer.
Etwas passt da nicht, entweder Deine Angabe hier oder das bei Pollin ausgewählte Bauteil. Wie ist Dein Kenntnisstand ?
Du schreibst hier im Forum: z.B. 250V Wechselstrom ! Sorry, aber das passt nicht zusammen, Volt ist die elektrische Spannung und Ampere der elektrische Strom ! Ich gehe davon aus Du bist noch am lernen und in der Elektronik und Elektrotechnik noch nicht so fit. Solche grundlegende Fehler solltest Du versuchen zu vermeiden. Also nochmal zum lernen:
Volt=Elektrische Spannung
Ampere=Elektrischer Strom
Watt=Elektrische Leistung
Ohm=Elektrischer Widerstand
Zu diesem Thema wirst Du auch bei Wikipedia einiges finden wenn Du da vielleicht noch Nachholbedarf hast, auch zur Funktion der elektronischen Bauteile. So, nun kläre das noch mit dem 3. Kondensator, ob 100pF oder aber 1000pF und dann kann es weiter gehen. Wünsche ein angenehmes Wochenende.
Was mir bei Deinen Bildern gerade noch aufgefallen ist: Im SK5 sind offensichtlich jede Menge Kohlemassenwiderstände verbaut, vor allem die die höhere Werte haben werden sehr gerne total hochohmig und sind damit defekt. Man sollte die mal nachmessen, besonders im NF-Teil, und bei Bedarf austauschen (nicht alle). Und noch ein Hinweis: Du kannst natürlich auch radiale Kondensatoren verwenden, sieht zwar nicht so schön aus und oft haben sie zu kurze Anschlussdrähte, aber elektrisch ist das ansonsten kein Problem.
Grüße aus Ingelheim am Rhein, Norbert.
Re: SK5 bringt höchstens Zimmerlautstärke
Hallo Norbert,
ich bedanke mich herzlich für deine Antwort.
_ 100 vs 1000pF:
Das hast du richtig erkannt, ist ein Tippfehler - es müssen 1000pF sein
_ Kohlemassewiderstände:
Werde ich alle nachmessen
_ Volt/Ampere
Das hat etwas mit meinem österr. Dialekt zu tun, aber du hast natürlich Recht - Fachbegriff muss sein!
_ Anfänger in der Elektrotechnik
Danke den Blitzkurs in Sachen Elektrotechnik. Grundwissen ist da, aber da ist sicher noch Luft nach oben.
Du nimmst dir freundlicher Weise die Zeit sachliche Kritik zu üben und was mich mehr freut, sachdienliche Hinweise zu geben.
ich bedanke mich herzlich für deine Antwort.
_ 100 vs 1000pF:
Das hast du richtig erkannt, ist ein Tippfehler - es müssen 1000pF sein
_ Kohlemassewiderstände:
Werde ich alle nachmessen
_ Volt/Ampere
Das hat etwas mit meinem österr. Dialekt zu tun, aber du hast natürlich Recht - Fachbegriff muss sein!
_ Anfänger in der Elektrotechnik
Danke den Blitzkurs in Sachen Elektrotechnik. Grundwissen ist da, aber da ist sicher noch Luft nach oben.
Du nimmst dir freundlicher Weise die Zeit sachliche Kritik zu üben und was mich mehr freut, sachdienliche Hinweise zu geben.
LG
Kurt
Kurt
Re: SK5 bringt höchstens Zimmerlautstärke
Hallo Kurt,
es freut mich das Du für konstruktive Kritik offen bist und wir sind alle nicht als "Gelehrte" vom Himmel gefallen. Natürlich hat jemand der schon seit vielen Jahren mit alter Technik bastelt viel mehr Erfahrung als jemand der zwar technisches Verständnis mit bringt aber halt erst Anfänger ist. Gelernte R&F-Techniker aus alter Zeit haben natürlich ein Wissen und eine Erfahrung an die kaum ein Anderer heran reicht. Probleme bei den alten Geräten verursachen ja meist Bauteile die eben damals nicht besser gebaut werden konnten und über oft mehr als 50 Jahren unbrauchbar geworden sind, so wie z.B. Kondensatoren mit Papierisolation die Feuchtigkeit aufnehmen oder die als kritisch bekannten Kohlemassewiderstände von Philips. Anfängern kann man nur raten sich in Geduld zu üben und immer wieder zu fragen wenn man sich unsicher ist. Ich bin in mehreren Foren aktiv, am meisten im "DRF" und habe deshalb hier im Braun-Forum noch nicht viele Beiträge verfasst was aber nicht heißt das ich keine Erfahrung habe. Mit 61 Jahren und schon als Kind an Elektrotechnik und Elektronik Interessierter habe ich schon einiges an Erfahrung das ich gerne weiter gebe. Was hier im Braun-Forum fehlt ist die Möglichkeit seinen Kenntnisstand angeben zu können, das würde erfahrenen Bastlern sehr helfen um weniger erfahrenen besser helfen zu können. Wenn Du Dein Wissen erweitern möchtest ist es sicher sinnvoll auch mal in den anderen Foren zu stöbern, speziell im DRF und RBF wirst Du viele Hinweise und Tipps von erfahrenen Bastlern und auch gelernten Technikern finden die Dir weiter helfen können. Da ich noch nicht sehr oft hier im Braun-Forum gelesen habe weiß ich nicht wie das hier ist. Ich wünsche Dir Erfolg beim weiter kommen mit Deinem SK5 und ich werde immer mal wieder hier rein schauen um zu sehen was es neues gibt. Und solltest Du Fragen haben, einfach fragen. Wünsche noch einen schönen Sonntag.
es freut mich das Du für konstruktive Kritik offen bist und wir sind alle nicht als "Gelehrte" vom Himmel gefallen. Natürlich hat jemand der schon seit vielen Jahren mit alter Technik bastelt viel mehr Erfahrung als jemand der zwar technisches Verständnis mit bringt aber halt erst Anfänger ist. Gelernte R&F-Techniker aus alter Zeit haben natürlich ein Wissen und eine Erfahrung an die kaum ein Anderer heran reicht. Probleme bei den alten Geräten verursachen ja meist Bauteile die eben damals nicht besser gebaut werden konnten und über oft mehr als 50 Jahren unbrauchbar geworden sind, so wie z.B. Kondensatoren mit Papierisolation die Feuchtigkeit aufnehmen oder die als kritisch bekannten Kohlemassewiderstände von Philips. Anfängern kann man nur raten sich in Geduld zu üben und immer wieder zu fragen wenn man sich unsicher ist. Ich bin in mehreren Foren aktiv, am meisten im "DRF" und habe deshalb hier im Braun-Forum noch nicht viele Beiträge verfasst was aber nicht heißt das ich keine Erfahrung habe. Mit 61 Jahren und schon als Kind an Elektrotechnik und Elektronik Interessierter habe ich schon einiges an Erfahrung das ich gerne weiter gebe. Was hier im Braun-Forum fehlt ist die Möglichkeit seinen Kenntnisstand angeben zu können, das würde erfahrenen Bastlern sehr helfen um weniger erfahrenen besser helfen zu können. Wenn Du Dein Wissen erweitern möchtest ist es sicher sinnvoll auch mal in den anderen Foren zu stöbern, speziell im DRF und RBF wirst Du viele Hinweise und Tipps von erfahrenen Bastlern und auch gelernten Technikern finden die Dir weiter helfen können. Da ich noch nicht sehr oft hier im Braun-Forum gelesen habe weiß ich nicht wie das hier ist. Ich wünsche Dir Erfolg beim weiter kommen mit Deinem SK5 und ich werde immer mal wieder hier rein schauen um zu sehen was es neues gibt. Und solltest Du Fragen haben, einfach fragen. Wünsche noch einen schönen Sonntag.
Grüße aus Ingelheim am Rhein, Norbert.
Re: SK5 bringt höchstens Zimmerlautstärke
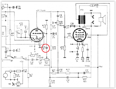
Einer der Kondensatoren aus Papier ist 3 Polig "ERO 4700pf/200 Volt"
Leider finde ich dazu nichts im Netz.
Hat jemand von euch eine Quelle, wo ich einen passenden Ersatz kriegen kann?
Leider finde ich dazu nichts im Netz.
Hat jemand von euch eine Quelle, wo ich einen passenden Ersatz kriegen kann?
LG
Kurt
Kurt
Re: SK5 bringt höchstens Zimmerlautstärke
Hallo Kurt,
bei dem von Dir genannten Kondensator handelt es sich vermutlich um C35, das hast Du nicht geschrieben. Es ist nicht wirklich ein Kondensator mit drei Anschlüssen, es handelt sich wahrscheinlich um einen abgeschirmten Kondensator, er hat Außen eine Metallfolie die an Masse angeschlossen wird und brummen verhindern soll. Im Schaltplan den ich habe ist allerdings kein geschirmter Kondensator eingezeichnet. Du kannst den Kondensator erst mal mit einem ganz normalen mit 4,7nF/400V oder höher ersetzen, sollte ein Brummen auftreten (durch die hohe Verstärkung der NF-Triode in der EABC80) kannst Du einige Windungen dünnen Schaltdraht um den Kondensator wickeln (eventuell mit Kleber fixieren) und einseitig an Masse anlöten, sollte es nicht brummen ist das nicht notwendig. Wünsche ein schönes Wochenende.
bei dem von Dir genannten Kondensator handelt es sich vermutlich um C35, das hast Du nicht geschrieben. Es ist nicht wirklich ein Kondensator mit drei Anschlüssen, es handelt sich wahrscheinlich um einen abgeschirmten Kondensator, er hat Außen eine Metallfolie die an Masse angeschlossen wird und brummen verhindern soll. Im Schaltplan den ich habe ist allerdings kein geschirmter Kondensator eingezeichnet. Du kannst den Kondensator erst mal mit einem ganz normalen mit 4,7nF/400V oder höher ersetzen, sollte ein Brummen auftreten (durch die hohe Verstärkung der NF-Triode in der EABC80) kannst Du einige Windungen dünnen Schaltdraht um den Kondensator wickeln (eventuell mit Kleber fixieren) und einseitig an Masse anlöten, sollte es nicht brummen ist das nicht notwendig. Wünsche ein schönes Wochenende.
Grüße aus Ingelheim am Rhein, Norbert.
Re: SK5 bringt höchstens Zimmerlautstärke
Danke dir Norbert, hat funktioniert.
Leider hat der Austausch der Kondensatoren nicht zum Ziel geführt.
Ich werde nun mit dem Signalverfolger dran gehen.
Leider hat der Austausch der Kondensatoren nicht zum Ziel geführt.
Ich werde nun mit dem Signalverfolger dran gehen.
LG
Kurt
Kurt
Re: SK5 bringt höchstens Zimmerlautstärke
Hallo Kurt,
ich habe lange nichts mehr von Dir gelesen. Was macht Dein SK5, bist Du weiter gekommen ?
ich habe lange nichts mehr von Dir gelesen. Was macht Dein SK5, bist Du weiter gekommen ?
Grüße aus Ingelheim am Rhein, Norbert.
Re: SK5 bringt höchstens Zimmerlautstärke
Hallo Norbert,
danke für deine Nachfrage.
Es war tatsächlich die EL84 Röhre. Interessanterweise führte erst der 2. Austausch zum Erfolg. Die 1. Ersatzröhre hatte eine Macke.
danke für deine Nachfrage.
Es war tatsächlich die EL84 Röhre. Interessanterweise führte erst der 2. Austausch zum Erfolg. Die 1. Ersatzröhre hatte eine Macke.
LG
Kurt
Kurt

