Moin, habe nun bei meinen 4 LV720s die Elkos alle ersetzt und einen ganz passablen Klang, leider zischeln bei einer Box die Höhen. Habe den Hochtöner probeweise getauscht, aber der ist es nicht. Beim Höhenregler der Aktivbox lassen sich die Höhen dämpfen, aber man hört das Zischeln eben doch noch, hauptsächlich bei Sprache.!
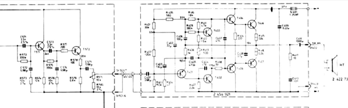
Anbei das Schaltbild des Hochtonkanals, wo könnte der Fehler stecken ???
Danke für einen Tipp
Gruß Thomas
LV 720 Höhenübersteuerung (Zischlaute)
- Thomas aus F.
- Profi

- Beiträge: 411
- Registriert: 03.11.2009, 11:36
- Wohnort: Hamburg
- Kontaktdaten: